疫情现在几级管控地区/现在疫情等级划分
疫情防控二类地区是什么意思啊
〖壹〗 、疫情防控中的“二类地区 ”并没有全国统一标准,但在实际管理中通常对应两类划分:中风险区或管控区。按高中低风险区划分 在疫情常态化管理阶段 ,若某区域连续7天出现新增确诊病例,或存在单起疫情但传播风险较高时,可能被列为中风险区(类比“二类地区”) 。

〖贰〗、防控二类地区主要指在特定蚊媒传染病(如登革热、基孔肯雅热)传播风险评估中 ,存在较高风险的省份。 定义标准 二类地区的划分依据主要为两点:伊蚊活跃期较长或存在本地病例及聚集性疫情风险。这类地区需加强蚊媒监测和病例预警,防止疾病暴发 。
〖叁〗 、疫情防控二类地区主要指根据疫情风险程度划分出的中等风险区域。在疫情常态化防控阶段,为了更有效地管理疫情 ,部分地区会采用分级管理的方式。二类地区的划分就是基于对病毒传播速度、阳性感染者数量等多个指标进行综合研判后决定的 。
〖肆〗、一类地区:定义:媒介伊蚊活跃期较长 、既往报告登革热本地病例较多、聚集性疫情发生风险相对较高的省份。包括:浙江、福建 、广东、广西、海南、云南。二类地区:定义:媒介伊蚊活跃期相对较长或既往有登革热本地病例报告 、有一定聚集性疫情发生风险的省份 。

疫情二级管控和三级管控的区别
〖壹〗、法律分析:如果是二级响应,对国内低风险地区进京、出差返京人员不再要求居家或集中观察14天,正在居家或集中观察的 ,可以解除观察,但不包括境外 、湖北(含武汉市)及其他高、中风险地区返京人员及隔离人员。三级响应。
〖贰〗、一级突发事件的一级响应,就是指这件事情非常严重,比如像新冠疫情一开始的时候 ,因为它大面积地传播,严重影响了人们的身体健康,危害了公共安全。因此一级响应是指全国统一一盘棋 ,所有的对策都是由中央来统一管控 。各个公共场所要关闭,居民要在家进行隔离等等。所以一级响应是比较高级别。
〖叁〗 、法律分析:针对性不同:一级制度一般针对公司全体人员,二级是部门制度主要针对于部门之间 。约束性不同:二级制度制约着一级制度 ,如有冲突按照二级制度执行。
〖肆〗、定义与启动条件 疫情防控二级是在发生重大突发公共卫生事件时的一种应急响应级别。当省指挥部组织成员和专家对突发公共卫生事件的影响及其发展趋势进行综合评估后,认为需要启动更高级别的应急响应时,由省人民政府决定启动Ⅱ级应急响应 。
〖伍〗、三级防控的级别 在疫情防控的响应级别中 ,三级响应并不是比较高级别。根据突发公共卫生事件的性质 、危害程度、涉及范围等因素,突发公共卫生事件被划分为特别重大(Ⅰ级)、重大(Ⅱ级) 、较大(Ⅲ级)和一般(Ⅳ级)四级。
〖陆〗、疫情一级比二级严重 。以下是具体的解释:级别定义:根据突发公共卫生事件的性质、危害程度和涉及范围,疫情可分为一级、二级 、三级和四级 ,其中一级为比较高级别。疫情一级表示一定区域内出现了严重的社区爆发流行,疫情防控和医疗救治能力严重不足,需要外部支援。
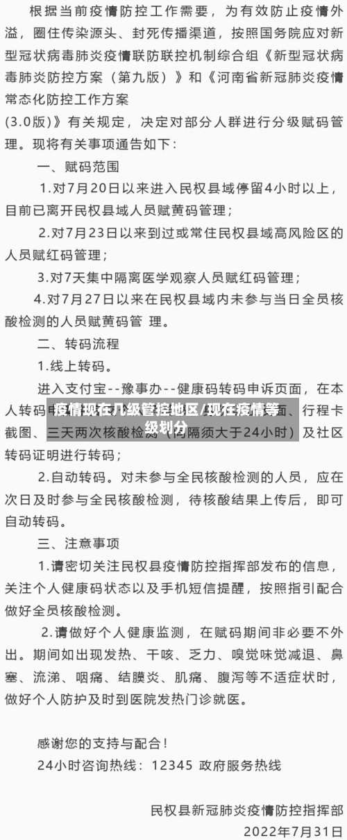
北京疫情管控区域有哪些?名单及划分解除标准一览
北京疫情防范区域主要包括昌平区部分区域,以及丰台区部分采取健康监测措施的区域 ,具体名单及情况如下:昌平区防范区域 范围:昌平区北七家镇、沙河镇其他区域(未被划定为封控区、管控区的部分) 。管理措施:强化社会面管控,严格限制人员聚集规模,减少非必要活动。
封控区划分标准 核心区域:病例或无症状感染者的居住小区及活动频繁的周边区域。扩展区域:若病例发病前2天或无症状感染者检测阳性前2天起至隔离管理前 ,对工作地 、活动地等区域造成较高传播风险,且密切接触者追踪难度较大,相关区域也可划为封控区。
【管控区】回龙观街道瑞旗家园29号楼、30号楼、31号楼及周边业态沙河镇松兰堡村北52号祥瑞连锁酒店天通苑南街道天通苑南西一区21号楼乐宜居酒店以上区域根据疫情防控形势动态调整 ,建议通过官方渠道(如北京本地宝公众号)获取最新信息 。
全国疫情等级区域是如何划分的
疫情级别通常根据疫情的传播风险 、严重程度及防控需求进行划分,主要分为低风险地区、中风险地区和高风险地区三个级别,具体划分标准及依据如下:低风险地区:定义:无确诊病例 ,或连续14天无新增确诊病例。防控措施:实施“外防输入”策略,强调个人防护与社会面常态化防控,如公共场所佩戴口罩、保持社交距离等。
在中国 ,突发公共卫生事件的疫情分级标准主要划分为四个等级:特别重大(Ⅰ级):当疫情在全国范围内扩散,对社会经济造成严重威胁,或与已知传染病差异显著且传播迅速时,会被列为Ⅰ级响应 。这一级别的疫情需要国家层面的高度重视和全面防控。
全国疫情等级区域主要针对湖北省 、北京市以外的地方 ,以县级为单位,依据疫情严重程度划分为低风险地区、中风险地区和高风险地区三类,具体划分标准及对应防控策略如下:低风险地区实施“外防输入 ”策略 ,全面恢复生产生活秩序。
高风险地区的定义:这类地区通常是指在一定时间内(通常是14天)累积新冠病例数超过50例,并且这段时间内发生过聚集性疫情 。 中风险区域的特征:14天内出现过新增新冠确诊病例,但累计确诊病例数未超过50例;或者累计确诊病例超过50例 ,但在14天内没有发生聚集性疫情。
发表评论