揭阳是疫情风险地区吗(揭阳属于疫情高风险地区吗)

揭阳过去玄武山回来需要隔离吗

〖壹〗 、对近14天有高风险地区旅居史来(返)揭人员实施14天集中隔离医学观察 ,并于第14天各开展一次核酸检测 。对近14天有中风险地区旅居史、高风险地区所在县(市、区)(直辖市为街道)旅居史来(返)揭人员实施14天居家隔离医学观察,并于第14天各开展一次核酸检测。

揭阳是疫情风险地区吗(揭阳属于疫情高风险地区吗)-第1张图片

〖贰〗 、在“东港”收费站转入“深汕高速 ”,继续沿“陆丰 ,汕尾,深圳,广州”方向行驶。到达玄武山:行驶至“内湖”出入口下高速 ,根据招牌指示即可到达“玄武石旅游景区 ” 。

揭阳是疫情风险地区吗(揭阳属于疫情高风险地区吗)-第2张图片

〖叁〗、揭阳普宁到陆丰碣石玄武山要先走高速 ,再走省道。1)在流沙“池尾”高速出入口进入“潮惠高速”,选取“陆丰,汕尾 ,深圳,广州 ”这个方向开。2)一直开到“东港 ”收费站,转入“深汕高速” ,往“陆丰,汕尾,深圳 ,广州”方向开 。

揭阳是疫情风险地区吗(揭阳属于疫情高风险地区吗)-第3张图片

揭阳哪里疫情最严重

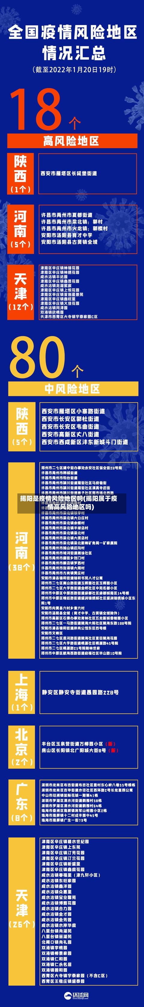
〖壹〗、揭阳市普宁北有疫情吗 —— 有 。2022年11月11日0时—12时,揭阳普宁市有两处是高风险地区,所以揭阳市普宁有疫情。普宁 ,广东省辖县级市,由揭阳市代管,位于广东省东部偏南。揭阳的疫情在一月四号预计严不严重?低风险要三天两检吗 ,需要隔离吗? —— 低风险地区回揭人员暂不用隔离 。

〖贰〗 、020年3月广东省新冠肺炎疫情风险等级重点地区名单如下:中风险地区:广州市越秀区;深圳市福田区;佛山市禅城区 、南海区、顺德区、三水区;惠州市惠城区 、惠阳区、惠东县、博罗县 、大亚湾区;中山市主城区片区;肇庆市端州区;揭阳市普宁市。

〖叁〗、揭阳疫情源头在揭阳市惠来县。通过查询揭阳疫情公开资料了解到 。揭阳 ,别称岭南水城,广东省辖地级市,汕潮揭都市圈城市之一 ,地处粤港澳大湾区与海西经济区的地理轴线中心。下辖2个市辖区、2个县,代管1个县级市。全市陆地总面积5240平方千米,海域面积9300平方千米 。

〖肆〗 、严重。截至2022年9月6日 ,根据广州揭阳市疫情防控局显示,疫情严重,高风险地区有4个 ,中风险地区有2个。应揭阳市防疫要求,揭阳高风险地区,居家隔离 ,医护人员上门核酸 。违者将被判处2年有期徒刑病被没收全部个人财产。

〖伍〗、通过查询相关资料显示,广东揭阳市疫情严重。截止2022年10月12日14时,揭阳共有低风险地区1处 ,中风险地区1处 ,高风险地区1处,累计确诊11例,所以是严重的 。

揭阳市现在是什么风险

〖壹〗、揭阳市榕城区并非普遍存在骗子 ,但需注意个别经济犯罪和网络诈骗风险 。诈骗高发领域:榕城区作为中心城区,近年主要诈骗类型集中在网络投资诈骗和电商合作骗局,有不法分子利用当地电商产业发达的特点 ,伪造营业执照 、假借品牌代理名义行骗。传统线下诈骗中,偶发以工程项目合伙为名的资金募集骗局。

〖贰〗、揭阳的治安状况一般,摩托车出行需谨慎 ,因为存在较高的抢劫风险 。这里的居民性格较为复杂,有些人显得不够真诚,甚至有虚伪之嫌。赌博现象在揭阳较为普遍 ,而且赌注往往较大,这反映出当地社会风气中的一些问题。揭阳与大海的距离并不遥远,大约只有50公里左右 ,但揭阳市内的惠来县却直接临海 。

〖叁〗、揭阳市现在是无风险。通过查询相关公开资料:截至2022年12月30日 ,揭阳市没有疫情高风险区和低风险区,属于无风险区。

〖肆〗 、广东揭阳市网上免费开店的宣传既有真实成分也有需警惕的虚假风险,关键在于辨别信息来源 。真实存在的免费开店途径主流电商平台如淘宝 、拼多多、抖音小店确实提供免费入驻通道 ,注册时仅需提交身份证、营业执照等基础材料。

发表评论