【部分地区疫情严重吗今天,部分地区疫情严重吗今天新增】

当前的市场,需要格外关注一点!

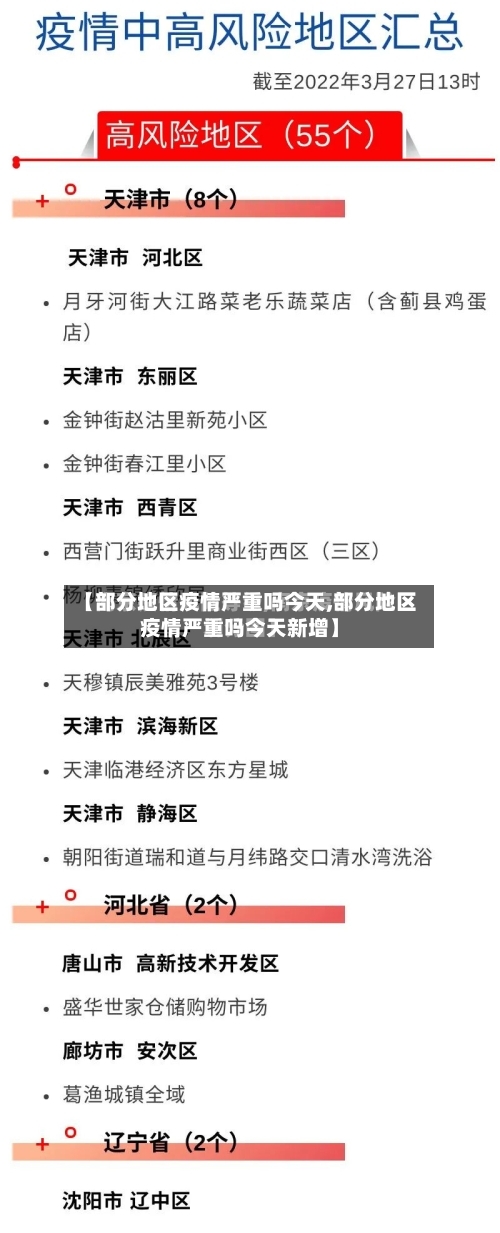
〖壹〗 、当前市场需要格外关注疫情的防控进展 。疫情对市场情绪影响显著:近期 ,国内多地出现疫情反复,尽管部分地区疫情并不严重,也未出现大面积封控 ,但恐慌情绪导致民众囤积生活物资,这种情绪同样蔓延至资本市场。在A股市场中,恐慌性情绪在近期达到极致 ,许多业绩良好、估值较低的公司也受到波及,股价被砸。

【部分地区疫情严重吗今天,部分地区疫情严重吗今天新增】-第1张图片

〖贰〗、当下市场格外关注通胀风险,主要基于以下原因:通胀预期与实际通胀的背离:市场定价隐含的通胀预期迅速走高 ,10年期美国盈亏平衡通胀率升至2%以上 ,为2014年中以来新高,反映投资者预计未来10年年均通胀将超2%,高于美联储2%的目标 。

〖叁〗 、有色板块未来有出现爆款(大幅上涨成为市场焦点)的可能性 ,但存在不确定性,需综合多方面因素判断。具体分析如下:周期底部与突破迹象:有色板块的全球大宗文华费用指数底部持续抬高,平均5 - 7年一个底部周期 ,近来市场走势正接近三角形收敛的末端,面临一轮突破。

〖肆〗、024年的A股市场在经历了一月的急速下跌后,于二月初展开了2700点保卫战 ,并在月末重新站上3000点 。在政策暖风频吹的背景下,多数机构认为A股或仍将维持震荡上行。对于普通投资者而言,当前正是进行资产配置、捕捉经济发展和产业转型最新趋势的关键时期。

今天来说说英国疫情吧

哪些城市疫情较严重疫情严重地区:黄色区域为英国近来疫情相对严重地区(过去一周每1000人中有至少有1个确诊病例) ,主要集中在英格兰西北部(曼城 、利物浦、利兹),英格兰东北部(纽卡斯尔),苏格兰中部(格拉斯哥、爱丁堡) ,北爱尔兰和威尔士的小部分地区 。

世界卫生组织(WHO)于7月23日宣布猴痘疫情构成“世界公共卫生紧急事件” ,这是继新冠和脊髓灰质炎后第三种达到该级别的病毒 。英国作为猴痘病例较多的国家之一,已累计确诊2208例,但通过针对性疫苗接种和风险群体管理 ,疫情可控性较高,留学生无需过度恐慌。

预计英国不会因日增20万确诊病例封锁,且英国大学春季开学后将继续面对面教学 ,但部分疫情严重大学可灵活调整授课方式。

英国疫情的6个最新重点如下:最新疫情数据:英国昨日新增新冠确诊2762人,新增死亡26人,单日接种新冠疫苗8万次 。单日新增确诊比上周的4000+人进一步下降 ,但可能受复活节假期数据报告延迟影响。

英国病毒变异引发伦敦封城,民众“逃离 ”视频多为误读,后疫情时代英国留学仍具可行性但需理性规划。关于“英国民众连夜逃离伦敦”的真相火车站拥挤属正常现象伦敦火车站周末客流量本就较大 ,叠加圣诞节前最后一个周末的返乡高峰,人群聚集与封城措施无直接关联,类似中国春运期间的客流压力 。

现在健康危机很严重吗

〖壹〗 、近来全球健康领域存在多重挑战 ,但并非全球范围均处于严重危机 ,需结合区域 、场景具体判断。

〖贰〗、总体而言,当前健康危机并非全球性的严重状态,但部分地区和特定健康问题呈现出严峻态势 ,需要各国和地区根据自身情况采取有效措施加以应对,以降低健康风险,保障民众健康。

〖叁〗、诊断与治疗缺口:高收入国家约50%患者未获诊断或治疗 ,低收入和中等收入国家这一比例达80%-90% 。新冠疫情加剧了社会孤立 、丧亲之痛等问题,进一步恶化心理健康。后果严重性:抑郁症与慢性疾病相关,最严重时可导致自杀。

发表评论