【海口疫情风险地区分类表,海口疫情风险地区分类表最新】

一类,二类,三类,四类,风险地区

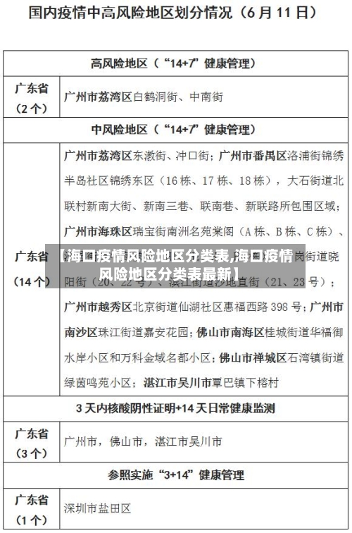
〖壹〗、一类 、二类、三类、四类风险地区的划分主要依据媒介伊蚊的地域分布 、活跃期长短以及疫情发生的风险等因素。一类地区:定义:媒介伊蚊活跃期较长、既往报告登革热本地病例较多、聚集性疫情发生风险相对较高的省份。包括:浙江 、福建、广东、广西 、海南、云南 。

【海口疫情风险地区分类表,海口疫情风险地区分类表最新】-第1张图片

〖贰〗、二类地区(342个县市区):高原 、山地占比高,交通条件有限,公共服务覆盖不均衡。自然条件较一类地区更为严酷 ,或地理位置更偏远;基础设施和公共服务水平低于一类地区,但未达到极端恶劣程度。三类地区(131个县市区):边境线或特殊地貌区域,气候恶劣 ,常住人口密度低于全国平均水平 。

【海口疫情风险地区分类表,海口疫情风险地区分类表最新】-第2张图片

〖叁〗 、我国基孔肯雅热流行风险由高到低分为四类地区,共涉及32个省级行政区。 Ⅰ类地区(6个) 包含浙江、福建、广东 、广西、海南、云南。这些地区媒介伊蚊活跃期长,历史登革热本地病例多 ,且发生过聚集性疫情,属于高风险区域 。

〖肆〗 、国内省级行政区的风险分级 Ⅰ类地区(高风险): 浙江、福建、广东 、广西、海南、云南。这些省份伊蚊活跃期长,过去登革热本地病例较多 ,发生聚集性疫情的风险较高。 Ⅱ类地区(中风险): 上海 、江苏、安徽、江西 、山东 、河南、湖北、湖南 、重庆、四川、贵州 。

〖伍〗 、五类小区是低风险地区。一类小区。是指有确诊病例或阳性无症状感染者的小区 。小区整体封闭,封闭确诊病例或阳性无症状感染者居住单元,连续封闭14天 。禁止人员车辆出入。(三)二类小区。是指有密切接触者或次密接触者的小区 。小区连续封闭14天 ,限制人员车辆出入 ,小区居民每户3天1人次外出采购生活物资。

东西湖区高低风险地区汇总名单表格一览

〖壹〗、武汉东西湖区高低风险地区名单截至2022年11月25日9:00,武汉东西湖区有高低风险地区,共63处高风险 ,1处低风险。

〖贰〗、按照相关分区分级标准,自2日零时起,武汉市东西湖区由中风险调整为低风险 。至此 ,湖北所有县(市 、区)均为低风险地区。其中,4月18日,随着武汉市城区整体调整为低风险 ,湖北全省一度已无中高风险地区。5月10日,出现散发性病例的武汉东西湖区被调整为中风险地区 。

〖叁〗、截至12月15日16时)全国现有1243个高风险地区,涉及21个省(自治区、直辖市)和新疆生产建设兵团 、69个设区市(区);161个低风险地区 ,涉及21个省(自治区、直辖市)和新疆生产建设兵团、68个设区市(区)。

〖肆〗 、截至2022年3月3日17:50,山东中风险地区为青岛市黄岛区九龙江路53号甘水湾小区,暂无高风险地区。

〖伍〗 、疫情分布情况:67名感染者涉及工业园区、吴中区、吴江区 、姑苏区、相城区和下辖的常熟市、张家港市 ,分布空间较散 ,疫情防控形势胶着 。其中,苏州工业园区是此轮疫情最重的区域。中风险地区名单:吴江区:盛泽镇绿洲华庭小区41栋 、长安花园21幢。

〖陆〗、近来,西安各地都属于疫情低风险区 全国疫情中高风险地区名单 截至2021年2月22日8时 ,31省区市疫情高风险地区0个,中风险地区0个,其他均为低风险 。

海口美兰区属于什么风险

高风险领域美兰区海甸岛人民西里80号定为高危区 。采取封控措施:留在家中 ,提供上门服务。该地区连续7天无新增感染病例,第7天,风险区人群全部完成一轮核酸筛查为阴性 ,降为中度风险区;连续3天无新感染发生,降为低危区。

近来公开信息未明确指向海口美兰随芝服装店存在骗局 。 根据已有信息,海口美兰区近期曝光的消费纠纷主要涉及其他店铺 ,如“海口美兰逸菡亦服装店”的虚假销售,以及“海口美兰腾海豪百货店”的虚假宣传问题。若您在该店消费过程中遇到异常情况,需结合具体行为判断风险类型。

区域概况:美兰区隶属于海南省海口市 ,位于海口市东北部 ,介于北纬19’57-20’05,东经110’10-110’23之间,总面积581平方公里 ,属季风性热带气候区 。行政区划与人口数据:截至2020年5月,美兰区下辖9个街道和4个镇,区政府驻白龙街道。

将美兰区海秀东路、蓝田路 、南宝路周边由中风险区调整为低风险区。采取预防措施:个人防护和避免聚集 。

疫情风险等级划分4个等级怎么判定

疫情等级划分的4个等级判定主要依据病例数、传播风险及区域防控需求 ,通常分为低风险、中风险 、高风险和重点管控区域(部分地区可能将“重点管控 ”单独列为一级或纳入高风险范畴)。以下是具体判定标准及说明:低风险地区判定标准:无新增本土病例:连续14天内无新增本地确诊病例或无症状感染者。

疫情等级划分的4个等级判定通常基于疫情传播风险、病例数量、防控需求及区域影响等综合因素,具体标准可能因地区或政策调整而略有差异 。以下是通用判定逻辑的详细说明:四个等级的通用划分标准低风险地区 判定条件:无确诊病例,或连续14天内无新增本土确诊病例。

第四级:完全未知的风险人类毫无认知或未想象过的风险 ,如恐龙时代的陨石撞击。此类风险无法预防,只能通过提升系统韧性间接应对 。

疫情风险等级划分四个等级,以居住小区或村为单位 ,根据流调研判结果可调整风险区域范围 。具体等级划分如下: 高风险地区:通常指累计新冠病例超过50例,且14天内出现聚集性疫情的地方。包括病例和无症状感染者居住地,以及疫情传播风险较高的工作地和活动地等。

发表评论