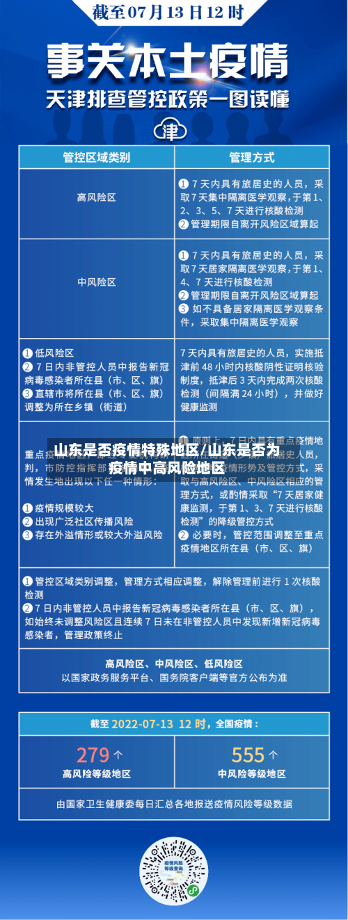
山东是否疫情特殊地区/山东是否为疫情中高风险地区
役情比较严重的是哪几个省
〖壹〗、总之,湖北省 、广东省和河南省是疫情最严重的三个省份。面对疫情的挑战 ,这些省份采取了积极的防控措施,付出了巨大的努力,为抗击疫情做出了重要贡献 。同时 ,我们也应该认识到疫情的严重性和复杂性,继续加强防控工作,共同维护人民群众的生命安全和身体健康。

〖贰〗、湖北省、黑龙江省 、江苏省、山东省、河南省。根据全国疫情防控中心显示 ,湖北省是最严重的,其次就数黑龙江省了,全国各地都不要黑龙江身份的打工者 。都怕被传染,年后外出的打工者有百分八十五的人都被劝返回黑龙江省了。

〖叁〗 、答案:重点疫区主要包括湖北、广东、黑龙江等省份。详细解释: 重点疫区的定义与划分:重点疫区指的是新型冠状病毒疫情较为严重的地区 ,通常以某一省份为主要疫源地 。具体的划分是基于疫情的感染人数、传播范围 、医疗资源等多方面的因素综合考量得出的。
〖肆〗、江苏省是近来全国疫情最为严重的省份之一。根据最新的中高风险区域名单,江苏省拥有2个高风险地区和50个中风险地区。8月1日,江苏新增40例本土确诊病例 ,其中11例为轻型,29例为普通型 。同时,新增2例本土无症状感染者 ,以及3例境外输入确诊病例。
〖伍〗、中国疫情最严重的十个省是北京 、上海、湖北、江苏 、浙江、安徽、河南 、广东、重庆和福建省。根据相关公开信息显示截止到2022年12月31日中国疫情已排名前十的省份为北京、上海 、湖北、江苏、浙江、安徽 、河南、广东、重庆和福建省,是按照疫情感染人数来排名的 。
〖陆〗 、疫情严重的十个省份分别是 除了湖北,疫情比较严重的省份有以下省份广东、湖北、河南 、浙江、湖南、安徽 、江西。各省疫情高发的地区是广东的深圳与广州。

山东3个中风险地区是哪里?
〖壹〗、山东3个中风险地区分别是:济南市历城区、济南市槐荫区 、德州市德城区 。济南市历城区之所以被列为中风险地区 ,主要是因为在过去的14天内,该区域报告了若干起本地新冠肺炎确诊病例。这些病例的出现可能与人员流动、社区传播等多种因素有关。
〖贰〗、截至2022年4月7日,山东3个中风险地区是:滨州市邹平市韩店镇上口村、滨州市惠民县孙武街道办事处怡水龙城小区 、威海市文登区张淑静鞋料加工厂(文登区环山办城西西街1-3号) 。山东省低中高风险地区划分依据:高风险地区:累计病例超过50例 ,14天内有聚集性疫情发生。
〖叁〗、截至2022年3月3日17:50,山东中风险地区为青岛市黄岛区九龙江路53号甘水湾小区,暂无高风险地区。
山东济南是否封城了11月13日?
〖壹〗、山东济南在11月13日并没有封城 。具体情况如下:疫情情况:当时只是在盖家沟物流中心发现了冷冻食品外包装新冠病毒核酸检测阳性,这是一个局部的疫情事件。应对措施:针对这一情况 ,相关部门采取了针对性的防控措施,对涉疫区域进行了封闭检测,以确保疫情不扩散。总结:山东济南并未因为这一事件而全面封城 ,只是针对涉疫区域采取了相应的防控措施。
〖贰〗 、022年11月24日起济南市实行静态管理,不是封城 。通过查询相关公开信息山东济南近来没有说封城,不过经过多轮区域核酸检测 ,一些涉疫小区进行了疫情防控管理,具体解封时间以官方消息为准。
〖叁〗、022年11月13日16:19时,宣化处于静默管理的第二天 ,自8月以来已反复封控三次。以下是具体分析:时间线与封控频率根据描述,宣化区自2022年8月至11月13日期间,经历了三次封控管理 。
〖肆〗、021年五莲疫情封城16天解除。通过查询相关信息了解到自2021年10月29日24:00起 ,封闭五莲县辖区内与周边区县有连接的全部国省道 、县乡道、村村通等道路。2021年11月13日18时起,经五莲县委统筹疫情防控和经济运行工作领导小组(指挥部)研究决定,自2021年11月13日18时起,解除五莲县疫情防控交通管制 。
〖伍〗、022年11月13日涪陵封城了。根据资料查询显示截止2022年11月23日涪陵过去14日内有新冠人员增加 ,当地防疫防控政策有新冠新增人员该地区需要进行封城风控管理,感人及密接人员进行隔离。
山东疫情风险等级
〖壹〗 、截至2022年2月24日10:00,山东青岛全市为低风险地区 ,暂未调整为中风险地区 。具体说明如下:风险等级未调整:根据2022年2月24日10:00的更新信息,青岛因病例活动轨迹清晰、风险排查管控到位,全市暂不调整疫情防控风险等级 ,也未划定中高风险地区。
〖贰〗、安徽:宿州市泗县 、灵璧县部分区域升级为高风险区,实施封控管理。江苏:无锡市、徐州市部分街道划定为中风险区,限制人员流动 。上海:普陀区、浦东新区部分区域调整风险等级 ,强化社区管控。其他地区:北京、内蒙古 、辽宁等地根据病例轨迹动态划定风险区,落实精准防控措施。
〖叁〗、风险等级未调整:根据2022年2月24日10:30更新的信息,青岛市因疫情涉及病例活动轨迹清晰、风险排查管控到位 ,总体风险较低,未发生社区传播风险,因此暂不调整疫情防控风险等级,全市仍为低风险地区。(可通过扫描图片二维码或进入本地宝 、全国疫情风险等级查询系统 ,定位至山东省青岛市,实时获取最新信息 。
山东省现在疫情有没有高风险地区?
山东省现在疫情没有高风险地区。通过查询相关公开信息截止于2022年12月29日山东地区在过去14日内有新冠疫情出现,所以防疫防控情况是处于常态化地区 ,防疫管控措施要求是对省际之间的流通,跨区跨省市的流通不再核验48小时核酸阴性证明。
山东中高风险地区名单近来山东无中高风险地区 。疫情实时变动,点击进入全国风险等级查询入口 ,查询各地最新风险等级。
现在疫情是否可以出市需结合具体情况判断,不能一概而论。低风险地区出行条件若所在地区为低风险且个人健康码、行程码均为绿码,同时身体状况正常(无发热、咳嗽等症状) ,通常可以出市 。
题主是否想询问“山东在2022年12月10日有几个高风险地区 ”?3个。根据山东省疫情防控中心显示,德州 、青岛、威海三市是高风险地区,所以有3个。山东省 ,简称鲁,别名齐鲁、东鲁 、海右、海岱,省会济南,是中国华东地区的一个沿海省份 。
截止2022年1月19号 ,最新数据显示,山东地区近来没有中高风险区域,都是低风险地区。中、高风险地区所在县(市 、区)人员暂缓来鲁。确需来鲁的 ,抵达后进行7天集中隔离和7天居家健康监测 。
发表评论