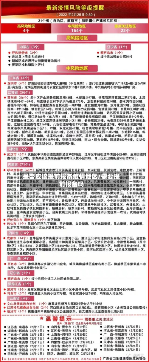
是否应该提前报备疫情地区/需要提前报备吗
哪些地方回来要报备
报备方式:需提前向居住地所在社区(村)、单位或宾馆酒店进行报备。实例:如章贡区就发布了关于重点地区来(返)区人员报备的通告,要求相关人员提前报备 。外籍华人或长期居住在海外的中国公民回国:报备对象:外籍华人或长期居住在海外的中国公民。报备方式:在某些情况下可能需要向当地派出所或社区进行报备。

临沂费县北站:2021年12月30日至2022年1月12日有临沂费县北站旅居史的人员,需尽快向所在社区(村居)报备 。天津市:2021年12月25日以来有天津市旅居史的人员 ,需立即向所在社区(村)、单位 、酒店报备,并配合做好核酸检测、医学观察或健康监测等疫情防控措施。

所有来(返)京人员都需要报备。具体报备规定及管控措施如下:报备要求:抵京前或抵京后1两小时内,利用“京心相助”小程序向所在社区(酒店、单位 、村)等报备 。核酸检测要求:抵京24小时后、7两小时内开展1次核酸检测。提倡单位要求职工返岗前48小时内加做1次核酸 ,检测阴性结果未出之前采取居家办公。


苏州返苏人员报备指南
〖壹〗、通过“苏周到”APP报备:下载并登录“苏周到 ”APP,在首页点击“疫情防控”专区,选取“来(返)苏州人员信息登记” ,按提示填写个人信息 、行程信息、健康状况等,并提交报备 。通过微信小程序报备:搜索“苏州疫情防控 ”或“苏康码”小程序,进入后选取“来(返)苏州报备”功能 ,按提示完成信息登记。
〖贰〗、申请苏城码(外地户籍人员):外地户籍人员返苏前必须申请苏城码,回复【苏城码】即可在线申请,苏城码在后续出行和生活中具有重要作用。准备相关证件:返苏前要准备好相关证件 ,具体所需证件可详询社区,确保顺利返苏 。
〖叁〗 、022年苏州返苏人员中,以下六类人员需要进行报备:入境来苏州人员所有从境外返回苏州的人员,无论是否已完成集中隔离 ,均需主动向目的地社区(村)、单位或酒店报备。入境人员可能涉及不同国家的疫情风险,报备有助于落实后续健康管理措施,例如核酸检测、居家健康监测等。
〖肆〗 、进入报备入口:点击进入“苏周到 ”APP首页 ,找到“来(返)苏州信息登记”入口。选取登记类型:进入页面后,选取第一项“来(返)苏州信息登记”,进入登记管理表页面 。填写信息并提交:逐项输入个人相关信息 ,包括姓名、身份证号、联系方式、来(返)苏日期 、交通方式、目的地详细地址等,确保信息准确无误。
提前报备是什么意思
提前报备指在开展某项行动前,主动向相关机构或人员通报信息、登记备案的行为 ,近来多用于疫情防控场景,目的是通过信息登记排查潜在风险,便于及时采取防控措施。
提前报备指在开展某项活动或到达某地前 ,主动向相关部门或机构提前告知行程 、健康状况等信息,以便对方提前掌握情况并采取必要措施 。近来该行为多用于疫情防控场景,具体内涵和操作要点如下:核心目的提前报备的核心是建立信息预警机制。
提前报备是指在某项活动或事件之前,提前向相关部门或人员进行说明和上报的行为。以下是关于提前报备的详细解释:报备的基本含义 报备 ,顾名思义,就是“报告备案 ” 。它通常用于确保某项活动、计划或决策在正式实施前,已经过相关人员的知晓和同意 ,或者已经按照规定的程序进行了登记和记录。
甘肃提前报备是什么意思?甘肃省政府决定于2022年1月1日起,要求所有企事业单位提前报备,即在正式开展业务前向行政部门报告相关事宜。这一政策主要是为了加强对企业的管理 ,促进企业经营合法合规,从而保障社会的安全和稳定 。首先,甘肃提前报备是一项重要的管理措施。
提前报备指的是在执行相关的行动之前 ,报告给相关部门的行为。也就是说在事情开展之前就报给相关部门或者人员的意思 。提前报备意味着就是要提前进行登记,以便后续如果出事的的时候开展相关的调查工作。提前报备可以降低责任承担的比重。
提前报备指提前说明的意思,报备是指出于规避风险或先入为主的考虑 ,进行一系列的上报和备案。报备的意义是公司为保证项目的稳妥和周全的进行,需要项目专人负责,有备案制度之后可以保证项目与项目之间、人员与人员之间关系清楚,有据可查 。
5月10日以来有新疆乌鲁木齐旅居史的来穗人员请报备
〖壹〗 、自5月10日以来有新疆乌鲁木齐旅居史的来穗人员需主动向所在社区(村)、单位或酒店报备 ,并配合接受健康管理措施。具体说明如下:报备要求依据根据2022年5月10日广州疾控发布的提醒,自该日起有新疆乌鲁木齐旅居史的来(返)穗人员,以及穗康码显示为“红码”或“黄码”的人员 ,均需主动报备。
〖贰〗、有河北省承德市 、山西省临汾市自4月26日以来,重庆市江北区自5月7日以来旅居史的来(返)穗人员,需主动向所在社区(村)、单位、酒店报备 ,并接受社区相应的健康管理 。
〖叁〗 、三)对7天内有高风险区旅居史的人员,采取7天居家隔离医学观察,在居家隔离第7天各开展一次核酸检测;管理期限自离开风险区域算起。(四)从外省陆地边境口岸城市的来(返)穗人员需持48小时核酸检测阴性证明。
〖肆〗、0月13日以来有黑龙江省黑河市旅居史的来(返)穗人员需第一时间向所在居委(村委)、工作单位或所住酒店报备 。具体说明如下:报备对象:10月13日以来有黑龙江省黑河市旅居史的来(返)穗人员;所有穗康码“红码 ”和“黄码”人员。报备要求:需在抵达广州后第一时间完成报备 ,配合落实健康管理措施。
〖伍〗、四)对7天内有高风险区旅居史的人员,采取7天集中隔离医学观察,在集中隔离第7天各开展一次核酸检测;管理期限自离开风险区域算起 。(五)从外省陆地边境口岸城市的来(返)穗人员 ,需持48小时核酸检测阴性证明。
四川省疾控紧急提醒!如非必要,近期不要前往新疆喀什地区!
如无必须,近期比较好不前往新疆喀什地区。必须要前往的,请提前了解当地防控要求并做好个人防护 。从喀什地区返川后,应主动配合四川省的相关防控措施。针对全省各医疗机构和发热门诊:在接诊时 ,应询问患者有无新疆喀什地区旅居史或新疆喀什地区人员接触史。
四川疾控紧急提醒,当前存在进口物品“物传人”感染风险,非必要不购买疫情严重国家进口物品 ,收取和消杀进口物品需做好规范操作。以下是具体提醒内容:非必要不购买疫情严重国家进口物品近期,非必要不购买疫情严重国家的进口物品,在国内有同类产品的情况下 ,尽量购买国内产品,减少购买海外物品 。
不前往高 、中风险地区及本土疫情地区。收到提醒短信或健康码变“黄码”时,立即报备旅居史 ,按要求核酸检测并配合防控。来(返)川后管理 持续关注健康状况、健康码颜色及出行地区疫情动态 。出现发热、干咳等症状时及时就诊;健康码异常或出行地区有疫情时立即报备。
四川省疾控中心专家提醒主动报备与检测:2021年3月14日后从瑞丽到四川省的人员应主动向所在社区报备相关情况,主动配合当地采取相关防控措施,接受核酸检测和社区健康监测。非必要不前往:如无必须 ,近期比较好不前往云南省瑞丽市,必须要前往的,请提前了解当地防控要求并做好个人防护 。
惠州惠阳区 、大亚湾区发布消息提醒广大市民如无必要,近期不要前往新疆喀什出差。惠州惠阳区疾病预防控制中心和惠州大亚湾区疾病预防控制中心提醒市民:如果近期没有必要 ,建议不要去新疆喀什旅游。
喀什地区已启动一级应急响应,喀什地区疏附县站敏乡、托克扎克镇、吾库萨克镇 、萨依巴格乡疫情风险等级定为高风险,疏附县其他乡镇疫情风险等级定为中风险 ,其他县市疫情风险等级定为低风险,请市民如非必要,近期不要前往新疆 ,尤其是喀什地区,如必须前往,务必做好个人防护 ,到达后执行当地疫情防控要求 。
发表评论