【全国地区的疫情风险评估,全国疫情风险评估等级】
天津又出疫情,初判冷链相关,令人揪心!
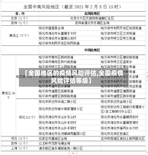
〖壹〗、新闻发布会公布信息:5月16日 ,天津市第183场新型冠状病毒肺炎疫情防控工作新闻发布会上公布,初步考虑天津本轮疫情与污染的进口冷链食品关联。样本检测情况:累计排查采集相关场所物品和环境样本488份,除在感染者居住地和工作环境样本中检出23份阳性外 ,其他样本均为阴性 。


外贸企业注意!出口到这些地区风险急剧上升
外贸企业需警惕出口到亚洲(尤其是印度) 、拉丁美洲(特别是巴西)、欧洲部分国家、北美洲(美国) 、非洲部分国家及大洋洲(澳大利亚)的风险急剧上升。具体分析如下:亚洲地区 4-5月,亚洲地区报损案件数量及金额均居全球首位,同比分别增长约250%和258% ,出险率仅次于拉丁美洲。

外贸企业需重点防范的风险类型货款拖欠风险:受经济动荡影响,巴西进口商可能因资金链断裂或汇率损失而拖延付款,甚至直接违约 。货物滞港风险:港口罢工导致清关延迟,货物长期滞留可能产生高额滞期费 ,增加企业成本压力。
美国和加拿大的风险都显著增加了;大洋洲也没好到哪里去,报损金额同比增长约2倍。报损集中在澳大利亚外贸企业需要特别关注,受疫情冲击和管控措施影响 ,物流运输困难,零售消费下降,流动性压力上升 ,买方拒收和买方破产风险增加,整体来看,海外买方付款能力及意愿下降 ,企业面临收汇风险上升 。
多国货币贬值背景下,进出口企业需警惕阿根廷、俄罗斯、南非 、土耳其等国的收款风险,同时关注高风险国家(地区)名单以提前应对潜在损失。以下为具体分析:多国货币贬值现状疫情蔓延引发全球经济多米诺骨牌效应 ,新兴市场和低收入国家因商业受阻、经济崩盘导致货币疯狂贬值。
运输成本波动:油价变化、旺季运力紧张、船运公司策略调整等因素都可能导致运费急剧上升。这将增加出口企业的物流成本,降低产品的竞争力 。物流延误:运输过程中可能出现的延误,如天气原因 、港口拥堵等,都可能影响交货期。延误可能导致出口企业面临违约风险 ,甚至失去客户信任。
贸易风险上升:关税调整之后,进口成本增加,出口到东非共同体的风险也可能随之上升 。特别是肯尼亚、乌干达等地区 ,一直是非洲商业欺诈的高发地区,出口商需更加注意防范风险。出口结构调整:外部出口国可能需要调整出口结构,增加对东非共同体成员国具有比较优势的商品出口 ,以减少关税提高带来的负面影响。
防控二类地区是指什么
防控二类地区主要指在特定蚊媒传染病(如登革热、基孔肯雅热)传播风险评估中,存在较高风险的省份 。 定义标准 二类地区的划分依据主要为两点:伊蚊活跃期较长或存在本地病例及聚集性疫情风险。这类地区需加强蚊媒监测和病例预警,防止疾病暴发。
疫情防控中的“二类地区”并没有全国统一标准 ,但在实际管理中通常对应两类划分:中风险区或管控区 。按高中低风险区划分 在疫情常态化管理阶段,若某区域连续7天出现新增确诊病例,或存在单起疫情但传播风险较高时 ,可能被列为中风险区(类比“二类地区 ”)。
二类地区的定义与现状 基孔肯雅热主要通过蚊虫叮咬传播,国内将存在伊蚊媒介 、曾有输入病例或局部传播风险的区域划分为二类防控区。例如云南、广东等边境或湿热地区,近年来偶有输入病例报告,但本土传播链尚未大规模扩散 。
疫情低风险是什么意思?
〖壹〗、按照疫情风险评估分级标准 ,连续14天无新增确诊病例,就符合低风险区标准了。这意味着,对于低风险地区 ,疾控专家认为,根据当前国内外疫情态势,低风险区仍存在一定的输入性病例风险 ,因此,低风险区域不等于没有风险。低风险地区实施“外防输入”策略,全面恢复生产生活秩序。
〖贰〗 、低风险不等于零风险 ,意味着即使区域被划定为低风险,仍存在潜在疫情传播的可能性,需持续落实防控措施 ,避免反弹 。
〖叁〗、高风险地区的定义:这类地区通常是指在一定时间内(通常是14天)累积新冠病例数超过50例,并且这段时间内发生过聚集性疫情。 中风险区域的特征:14天内出现过新增新冠确诊病例,但累计确诊病例数未超过50例;或者累计确诊病例超过50例,但在14天内没有发生聚集性疫情。
〖肆〗、低风险区:低风险区域是指疫情相对较轻微 、传播风险较低的地区 。低风险区的防疫规定相对宽松 ,但仍需要居民保持警惕,遵守基本的防疫要求,如佩戴口罩、勤洗手、保持社交距离等。结语:了解中高风险的含义以及不同风险区的防疫规定 ,对于我们应对疫情至关重要。
疫情低风险地区是什么标准
低风险地区的标准:该地区没有确诊的新冠肺炎病例,或者已经连续14天没有新增的确诊病例 。法律依据:《中华人民共和国传染病防治法》第二条规定,国家对传染病防治实行预防为主的方针 ,采取防治结合 、分类管理、依靠科学、依靠群众的策略。
疫情等级划分的4个等级判定通常基于疫情传播风险、病例数量 、防控需求及区域影响等综合因素,具体标准可能因地区或政策调整而略有差异。以下是通用判定逻辑的详细说明:四个等级的通用划分标准低风险地区 判定条件:无确诊病例,或连续14天内无新增本土确诊病例 。
低风险区域是指以县市区为单位 ,无确诊病例或连续14天无新增确诊病例的地区。关于低风险区域,可以进一步了解以下信息:定义标准:一个地区要被划分为低风险区域,需要满足无确诊病例的条件 ,或者在最近14天内没有新增的确诊病例。
我国面临猴痘的风险多大?如何防范?病毒学专家回应
〖壹〗、病毒特性限制大规模传播猴痘传播效率低于新冠病毒,需长时间密切接触或直接接触体液/污染物,且尚未确认性传播为主要途径,降低了社区传播的可能性 。我国针对猴痘的防范措施强化疫情监测与研判实时跟踪世界疫情动态 ,开展风险评估,动态调整防控策略。
〖贰〗、避免歧视与过度反应:将预防范围扩大至“所有外国人”可能引发歧视性行为,违背科学防控原则。精准防控应基于风险评估 ,而非国籍或身份。公众需理性认知:猴痘传播需满足直接接触或污染物接触条件,日常社交中的普通接触(如握手 、共餐)风险极低 。公众无需恐慌,但需保持警惕 ,遵循权威建议。
发表评论