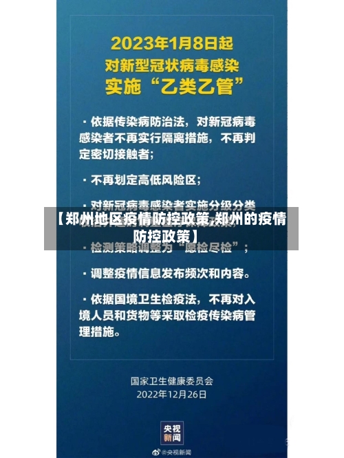
【郑州地区疫情防控政策,郑州的疫情防控政策】
2022离开郑州几小时需要做核酸检测吗?
022年离开郑州几小时 ,抵达郑州后仍需做核酸检测 。具体说明如下:抵郑后核酸检测要求:郑州市疫情防控指挥部明确表示,即使仅离开郑州几小时,返郑后也需在24小时内完成一次核酸检测。这一措施旨在强化疫情监测 ,确保及时发现潜在风险。

022年开车出郑州需要48小时内核酸检测阴性证明,纸质版或电子版均可 。政策依据:根据郑州市疫情防控要求及2022年1月6日发布的疫情防控4号通告,市民群众非必要不离郑,确需离郑的 ,须持有48小时内核酸检测阴性证明。证明形式:核酸检测阴性证明可以是纸质版,也可以是电子版,两者具有同等效力。

长途客运:郑州市各汽车站乘车出郑的旅客 ,需持有48小时内核酸检测阴性证明(3月21日零点起实施,后续可能调整)。具体线路要求可能因车站或目的地不同存在差异,建议提前联系车站确认 。通用注意事项个人防护:所有离郑旅客需全程佩戴口罩 ,配合体温检测,保持社交距离。
入郑查验规定省内发生疫情的地市人员入郑须查验48小时内核酸检测阴性证明,入郑后需按属地要求严格落实个人疫情防控措施。隔离和核酸检测规定 自中高风险地区所在乡镇或街道入(返)郑人员:落实“14+7 ”措施 ,即14天集中隔离 、7天居家健康监测 。
无48小时证明的人员,入郑后24小时内须完成一次核酸检测。通过新郑机场、郑州东站、郑州火车站入郑的人员,可直接在临时检测点进行检测 ,检测结果出具前需避免乘坐公共交通工具 、参加聚集性活动或前往人员密集场所。未落实措施的后果若未遵守上述规定,个人郑州健康码可能会被调整 。
022年在新郑机场乘坐飞机出郑无需核酸检测证明,凭健康码和行程码绿码且体温正常、佩戴口罩即可通行,但需提前了解目的地政策;入郑的国内到达旅客需提供48小时内核酸检测证明 ,抵郑后24小时内还需进行一次核酸检测。
郑州疫情防范区都有哪里(持续更新)
〖壹〗、祭城路街道办事处庙张社区南院、北院千宁街社区五星花苑小区管控区:祭城社区心怡路26号院南院 、北院(依据80号通告)博学路办事处贾岗社区(依据69号通告)获取更多信息的方式:点击链接查看封控区最新地图(持续更新)微信搜索公众号“郑州本地宝”,关注后回复【郑州封控】,可获取郑州疫情封控区域最新消息 ,包括出行提醒、封管控区域地图、分类管理规定等。
〖贰〗 、022年郑州疫情期间,金水区封控区主要为南阳路街道西彩社区沙口路138号院(1月8日最新调整),管控区和防范区具体范围未在公开信息中明确提及 ,封控区地图可通过指定链接查看 。
〖叁〗、022年郑州市疫情防控部分重要通告汇总如下(持续更新):14号通告:调整入郑政策及部分区域风险等级。针对入郑人员管理措施及特定区域风险等级进行优化调整,具体细则依据疫情形势动态更新。13号通告:1月10日金水区等9个城区开展核酸检测 。

出郑州需要什么证明
现在出郑州,确实需要离郑的 ,需持有24小时内核酸检测阴性证明,且健康码是绿码。24小时内核酸检测阴性证明:这是离郑的重要条件之一,确保出行人员近期没有感染新冠病毒。核酸检测阴性证明是判断个人是否可能携带病毒的重要依据 ,对于防止疫情扩散具有重要意义。
法律分析:离郑时,本人身份证明、48小时内核酸检测阴性证明 、单位/社区开具的必要离郑证明三者缺一不可 。
022年开车出郑州需要48小时内核酸检测阴性证明,纸质版或电子版均可。政策依据:根据郑州市疫情防控要求及2022年1月6日发布的疫情防控4号通告,市民群众非必要不离郑 ,确需离郑的,须持有48小时内核酸检测阴性证明。证明形式:核酸检测阴性证明可以是纸质版,也可以是电子版 ,两者具有同等效力 。
郑州发布120号通告:调整来(返)郑人员政策
〖壹〗、郑州市新冠肺炎疫情防控指挥部办公室发布120号通告,调整来(返)郑人员政策,自2022年7月14日零时起执行 ,具体内容如下:交通场站及高速入郑口查验要求在郑州机场、郑州东站 、郑州火车站、郑州航空港站、郑州西站等交通场站,以及郑州高速入郑口设立的交通服务站,对所有来(返)郑人员查验健康码和48小时内核酸检测阴性证明。
〖贰〗 、022年省内返郑人员的最新政策如下:报备规定郑州市域外来(返)郑人员须提前3天向居住地所属社区报备 ,并登录“郑好办”APP——返郑人员登记管理系统,如实填报个人信息。入郑查验规定省内发生疫情的地市人员入郑须查验48小时内核酸检测阴性证明,入郑后需按属地要求严格落实个人疫情防控措施 。
〖叁〗、入郑人员分类管理政策低风险地区人员:其他低风险地区来(返)郑人员 ,入郑时查验健康码、行程码,入郑后落实郑州市常态化核酸检测措施。第一入境点解除隔离人员:第一入境点解除14天集中隔离后的来(返)郑人员,入郑后落实7天居家健康监测措施。
2022年省内入郑最新规定
〖壹〗、022年省内入郑最新规定如下:报备规定 郑州市域外来(返)郑人员须提前3天向居住地所属社区报备,并登录“郑好办 ”APP——返郑人员登记管理系统 ,如实填报个人信息 。
〖贰〗 、截至2022年5月6日,非必要不建议前往郑州;确需前往的,需遵守以下规定:市域外人员入郑要求非必要不入郑 ,确需入郑的需查验“两码一证”(健康码、行程码、48小时内核酸检测阴性证明),入郑后立即进行1次核酸检测,并遵守郑州市疫情防控规定。重点地区入郑人员管理和服务措施不变。
〖叁〗 、核酸检测具体规定 所有郑州市域外来(返)郑人员须持有48小时内核酸检测阴性证明入郑 ,入郑后48小时内须再进行一次核酸检测 。无48小时核酸检测阴性证明者,入郑后24小时内须完成一次核酸检测。
2022郑州疫情防控最新通告汇总(持续更新)
〖壹〗、号通告:调整部分区域风险等级及进一步加强疫情防控工作。对高、中风险区域进行动态调整,同时升级防控措施 ,如加强社区管理 、限制人员流动等。7号通告:对二七区、管城区部分区域实行分类管理 。针对二七区、管城区内疫情重点区域,实施封控区 、管控区分级管理,明确人员出入、物资供应等规则。
〖贰〗、郑州市新冠肺炎疫情防控指挥部办公室发布通告 ,对全市疫情防控措施作出调整,自2022年10月24日起实施,具体内容如下:有序恢复部分区域人员出行自10月17日起连续7天全员核酸检测正常且无疫情传播风险的居民小区,由各开发区 、区县(市)统筹安排 ,逐步恢复正常生活秩序。
〖叁〗、022年郑州航空港区4月15日疫情相关措施如下:交通管控措施航空港实验区疫情防控指挥部发布通告(第1号),自4月15日12时起对全区实施14天(暂定)交通管控,旨在有效阻断疫情传播 。具体管控范围、执行标准及解除条件需以官方后续说明为准。
〖肆〗、郑州市新冠肺炎疫情防控指挥部办公室发布2022年61号通告 ,自2022年4月15日0时起对新郑市部分区域解除封控或管控管理,其他封控区 、管控区不变。
〖伍〗、截至2022年1月11日(郑州疫情17号通告),郑州封闭区域涉及多个区域 ,以下为封控地图及相关说明:封控范围:包含二七区、管城区部分街道及社区,具体涉及大学路街道 、淮河路街道、航海路街道等核心区域 。封控区以居民小区、楼栋为单位划定,实行“区域封闭 、足不出户、服务上门”管理措施。
〖陆〗、022年11月1日郑州市新冠肺炎疫情防控指挥办公室发布152号通告 ,宣布自11月1日6时起调整管控区域,有序恢复正常生产生活秩序,这是郑州疫情解封的官方依据 ,但网络上存在一些未经证实的传言和争议内容。
发表评论