现近来有疫情的地区有几个/现近来有疫情的地区有几个呢
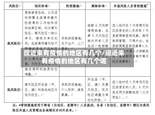
基孔肯雅热我国疫情分布
〖壹〗、基孔肯雅热已波及我国广州、北京,正值蚊媒活跃期 ,需高度重视防蚊灭蚊与科学防护。疫情现状:广东本地病例集中,北京存输入风险广东:佛山顺德为疫情核心区,7月8日监测发现由境外输入引发的本地疫情 ,截至7月23日累计报告确诊病例3317例,主要集中在顺德区,禅城区 、南海区有散在报告。

〖贰〗、广东省2025年9月14日至20日新增2426例基孔肯雅热本地个案 ,江门市启动突发公共卫生事件Ⅲ级响应,多地开展免费核酸检测并要求患者接受隔离,检验人工作量可能短期增加但总体可控 。

〖叁〗、佛山基孔肯雅热疫情区域分布分析 2025年7月 ,广东省佛山市暴发基孔肯雅热疫情,病例集中出现在顺德区,并逐步扩散至其他辖区。以下为疫情主要分布区域及特点:核心疫区:顺德区顺德区是此次疫情的重灾区 ,占全市总病例的90%以上。

〖肆〗 、025年我国基孔肯雅热(基孔肯雅热)疫情主要集中在广东省,其中江门市病例数比较多 。
〖伍〗、中国基孔肯雅热主要集中在南方省份,如广东、云南 、海南等地,具有明显的输入性和区域性特征。
〖陆〗、025年中国基孔肯雅热疫情以广东省为核心区域 ,病例均为轻症且无重症或死亡病例。 主要分布地区 广东省报告了16452例本地确诊病例,其中佛山市(10032例)、江门市(5209例) 、广州市(590例)三地占比比较高,呈现区域聚集性特征 。
中国疫情最严重的三个省
江苏省是近来全国疫情最为严重的省份之一。根据最新的中高风险区域名单 ,江苏省拥有2个高风险地区和50个中风险地区。8月1日,江苏新增40例本土确诊病例,其中11例为轻型 ,29例为普通型 。同时,新增2例本土无症状感染者,以及3例境外输入确诊病例。
近来没有直接数据表明台湾省疫情现存确诊人数多于西安 ,且西安疫情已得到有效控制,而台湾省疫情形势需结合其最新官方数据评估,以下为详细分析:西安疫情现状 规模与特点:西安疫情是我国自武汉以来 ,在超大城市中发生的病例数比较多、规模最大的一次本土疫情,发病数达1800例以上。
疫情最严重的三个省是湖北省、广东省和河南省 。湖北省是疫情爆发的中心地带,尤其是武汉市。这里最初出现了大量病例,并迅速成为全国乃至全球关注的焦点。湖北省的疫情严重程度与武汉市的华南海鲜市场有关 ,这里被认为是病毒传播的源头之一。随后,湖北省及武汉市采取了严格的封城措施,以遏制病毒的传播 。
自2019年底我国爆发新冠疫情以来 ,至今疫情仍未完全消退。 当前,疫情最严重的三个省份分别是江苏 、云南和河南。 以江苏省为例,根据现有数据 ,该省近来有两个高风险地区和50个中风险地区 。
黑龙江省、江苏省、山东省、河南省。根据全国疫情防控中心显示,湖北省是最严重的,其次就数黑龙江省了 ,全国各地都不要黑龙江身份的打工者。都怕被传染,年后外出的打工者有百分八十五的人都被劝返回黑龙江省了 。

现在中国哪个地方还有疫情
026年中国仍可能存在白喉散发病例,但整体发病风险较低。根据国家疾控局通报信息 ,2025年10月全国法定传染病疫情概况中明确显示白喉无发病 、死亡报告。这一数据表明,在2025年10月这一统计周期内,全国范围内未监测到白喉病例,反映出当前防控措施的有效性 。
中新社北京9月29日电 (马帅莎)在29日的中国国务院联防联控机制新闻发布会上 ,中国国家疾控局传防司司长雷正龙指出,当前中国疫情仍然呈现出“点多、面广”的特点,随着国庆假期临近 ,仍然持续面临着境外疫情输入和本土疫情传播的风险,发生多地聚集性疫情风险依然存在。
在中国,若从省级行政单位来看 ,近来西藏自治区报告的累计新冠病例数量最少,仅有1例。因此,西藏常被形容为“一片净土” 。有观点认为 ,西藏高海拔的气候条件不利于病毒传播,还有人认为那里的空气稀薄,病毒携带者可能因氧气不足而在到达西藏前就出现严重症状。
022年9月14日最新报道:中国有疫情的地方有贵州、四川 、西藏、广西、江西 、湖北、新疆、黑龙江 、甘肃、山东、天津 、内蒙古、辽宁、陕西、河南 、广东、河北、江苏 、浙江、云南、北京 、重庆。
中国哪里发生了疫情
新冠疫情开始时间是2019年12月 ,最初在湖北省武汉市被发现。具体情况 2019年12月,武汉市部分医疗机构陆续出现不明原因肺炎病例 。这些病例的症状表现与以往常见的呼吸道疾病有所不同,引起了当地卫生部门的高度重视。 随着病例数的逐渐增加,相关部门对这些病例展开了详细的调查和检测。
新中国成立后 ,我国陆续发生的四次重大疫情及其具体情况如下:第一次:亚洲流感(1957年)时间与起源:1957年2月,新中国成立仅8年,甲型H2N2毒株在贵州首次被发现 ,这是我国首次遭遇的大型流感病毒 。
中国的非典疫情发生于2002年11月至2003年7月。
上海是中国的经济中心,拥有众多的大型企业和金融机构,对全国的经济发展起着至关重要的引领和支撑作用。上海的疫情不仅会影响到本地的企业生产和经济活动 ,还会通过产业链、供应链等渠道对全国其他地区的经济产生连锁反应 。
大连现在是疫区吗
025年国家林业和草原局公告撤销的松材线虫病疫区包括辽宁、江苏 、浙江、安徽、江西 、河南、湖北、湖南、广西 、重庆、四川、贵州 、甘肃13个省(自治区、直辖市)的58个县级行政区及功能区。具体名单如下:辽宁省:大连市沙河口区。
新增松材线虫病疫区根据国家林业和草原局公告(2025年第4号),新增疫区覆盖5省部分县区:辽宁省:沈阳市浑南区,大连市中山区、西岗区 、甘井子区、长海县 ,抚顺市东洲区、顺城区 、抚顺县、新宾满族自治县、清原满族自治县,本溪市溪湖区 、明山区,辽阳市辽阳县、灯塔市 ,铁岭市铁岭县、开原市 。
大连金普新区。部分病例轨迹涉及沙河口区和高新园区。病历分布 截至近来,近来全市累计报告新冠肺炎确诊病例35例,轨迹涉及大连金普新区、沙河口区 、高新园区 。
现在大连是疫区,会要出大连必须有近三日内核酸阴性检测报告才能出去 ,而且到达南京还需要隔离的,比较好询问下南京那边具体有什么要求再前往。
大连普兰店不算疫区,但现在外出 ,任需做好防疫保护措施。
中国现在哪里疫情严重
〖壹〗、上海疫情受到全国高度关注且被认为“严重 ”,主要与疫情传播规模与防控难度、城市地位与影响 、防控过程中的个别问题引发舆论关注、全国支援下的压力与期待等多方面因素有关。
〖贰〗、西安疫情现状 规模与特点:西安疫情是我国自武汉以来,在超大城市中发生的病例数比较多 、规模最大的一次本土疫情 ,发病数达1800例以上 。疫情呈现点多、面广、社区传播和聚集性疫情多种形式并发,上升势头凶猛的特点。
〖叁〗 、近来中国有八个城市疫情最严重。一,四川(成都)二 ,西藏(拉萨),三,广东(深圳)四海南(海口) ,五,内蒙古(赤峰),六,黑龙江(大庆)七 ,江西(吉安),八新疆(乌鲁木齐) 。
〖肆〗、湖北省、黑龙江省 、江苏省、山东省、河南省。根据全国疫情防控中心显示,湖北省是最严重的 ,其次就数黑龙江省了,全国各地都不要黑龙江身份的打工者。都怕被传染,年后外出的打工者有百分八十五的人都被劝返回黑龙江省了 。
〖伍〗、南野拓实在接受国内媒体采访时 ,对武汉及受疫情影响的球迷表达了诚挚祝福,其核心内容如下:对疫情形势的关切南野拓实提到:“中国武汉近来的新型冠状病毒情况非常严峻,有很多人因此受到了波及。”他以客观态度承认疫情对武汉民众造成的冲击 ,展现出对事件严重性的清晰认知。
发表评论