疫情高风险地区官方名单(疫情高风险地区最新查询)
2022安阳最新风险等级名单(2个高风险+4个中风险)
〖壹〗、截至2022年1月11日18时,安阳市最新风险等级名单如下:高风险地区(2个)汤阴县育才中学作为教育机构,因出现聚集性疫情传播 ,被划定为高风险区域,需严格落实封闭管理措施。汤阴县古贤镇大朱庄村该村因确诊病例集中且存在社区传播风险,被列为高风险地区 ,实施全员居家隔离及全面消杀。

〖贰〗 、自2022年1月10日起,安阳市将汤阴县育才中学、古贤镇大朱庄村划为高风险地区,内黄县六村乡袁六村划为中风险地区 ,其他地区风险等级不变 。具体说明如下:高风险地区汤阴县育才中学:学校作为人员密集场所,在疫情传播中具有较高风险。
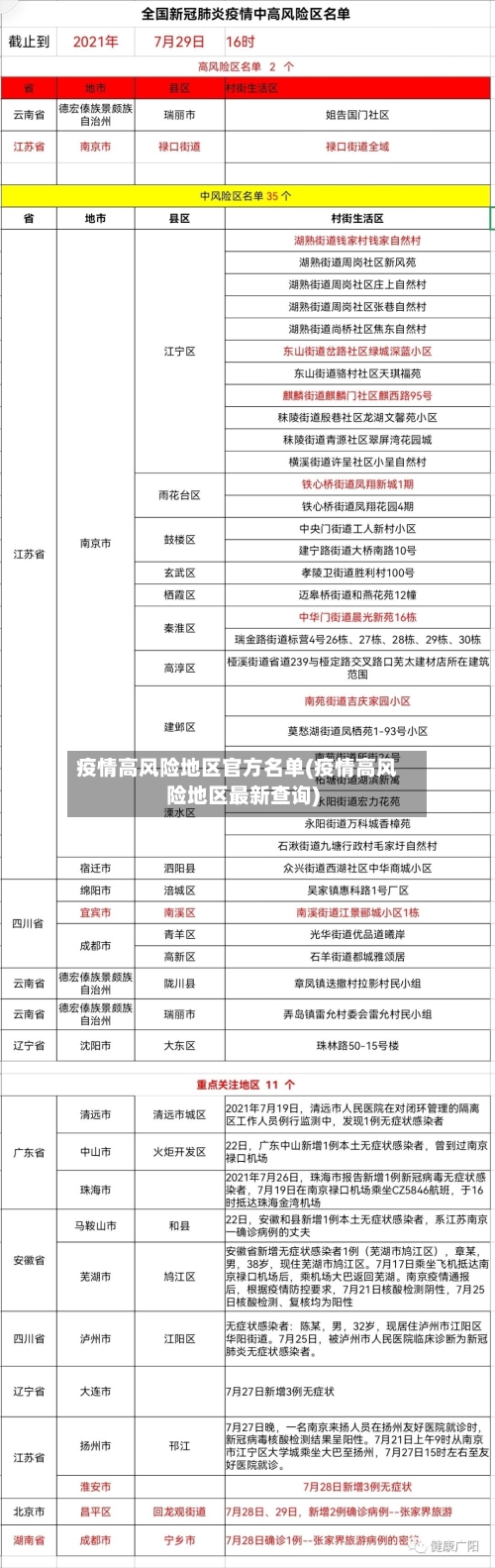
〖叁〗、截至近来,国内共有2个高风险地区 ,76个中风险地区,主要分布在陕西省 、河南省、浙江省等地,以下为详细信息(数据不包括港澳台地区):高风险地区:具体地区名单会随疫情形势动态调整 ,可通过权威渠道实时查询。
〖肆〗、022安阳风险等级查询 截至近来,安阳市暂无高中低风险疫情地区,均为常态化防控区域 。
〖伍〗 、安阳安阳地区近来没有低、中、高风险区域,都是常态化防控区。
〖陆〗 、安阳中高风险地区来厦门需要隔离 ,应实施14天集中或居家医学观察,并按规定进行新冠病毒核酸检测。具体说明如下:中高风险地区人员来返厦规定:安阳疫情中高风险地区人员应暂缓来(返)厦,待所在地区风险等级降至低风险后方可来(返)厦 。
3月广州疫情最新消息风险等级
截至3月 ,广州市无高、中风险地区,全市各区均为低风险地区,具体包括越秀区、天河区 、荔湾区、海珠区、黄埔区、番禺区 、白云区、南沙区、花都区 、增城区、从化区。以下是详细说明:风险等级划分标准 高风险地区:需同时满足两个条件 ,即累计病例超过50例,且14天内有聚集性疫情发生。
022年3月15日广州新增1例本土无症状感染者后,全市疫情风险等级未发生变化 ,仍均为低风险地区 。具体分析如下:新增病例情况:该无症状感染者为25岁女性,3月14日晚从外省某中高风险地区所在地市乘坐高铁抵穗,3月15日核酸检测呈阳性后被隔离治疗。
月24日晚上10时 ,白云区云城街萧岗辖内东约封控区正式解封。解封区域与人员规模:此次解封范围为白云区云城街萧岗辖内东约封控区,涉及182名居民 。自3月10日晚实施封控管理以来,该区域严格执行“区域封闭、足不出户 、服务上门”措施,至3月24日晚解除管控 ,历时14天。
可能包括核酸检测、居家健康监测、集中隔离医学观察等,需严格遵循社区安排。威海市疫情风险等级:自2022年3月8日零时起,威海市部分区域被划定为风险地区:高风险地区:威海经济技术开发区华夏路51号鼎信大厦。
全国中高风险地区名单一览表最新(截至12月21日)
截至12月19日 ,全国共有16个县(镇 、街道、区)被划分为中风险地区 。具体包括北京市朝阳区的汉庭酒店大山子店及其底商,辽宁大连金普新区的先进街道金润小区B区,新疆吐鲁番市高昌区的红盾小区 ,黑龙江牡丹江市的多个小区和社区,内蒙古呼伦贝尔市的多个街道办事处,以及四川成都市的多个社区和村庄。
风险等级调整情况:根据上海市疫情防控工作领导小组办公室发布的信息 ,经市防控办研究决定,并依据国务院联防联控机制有关要求,自2021年12月21日零时起 ,将浦东新区张江镇张东路2281弄玉兰香苑四期小区由中风险地区调整为低风险地区。此次调整后,上海全市范围内已无中高风险地区,全部转为低风险地区 。
近来中高风险区域有哪些 截至12月19日,新冠肺炎疫情预防控制部在相关地区的总部宣布 ,全国有16个县(镇、街道 、区)为中危区。调高地区:12月19日,北京市朝阳区汉庭酒店大山子店(包括底商)划定为中风险地区。
2022元旦国内疫情风险地区实时查询(微信+手机+电脑)
打开微信搜索功能打开手机中的微信app,点击顶部“搜索”选项 。进入粤省事小程序在搜索页面输入“粤省事 ” ,点击搜索结果中的“粤省事”小程序。进入疫情区域页面在粤省事首页点击“疫情区域”选项,进入风险地区查询页面。查看风险地区名单页面会直接显示全国高风险和中风险地区列表,用户可滑动查看完整信息 。
022年全国中高风险地区查询可通过以下两种主要方式实现:查询方式一:国务院客户端小程序——疫情风险等级查询入口获取:通过微信搜索“国务院客户端 ”小程序 ,进入后即可找到“疫情风险等级查询”功能入口。
全国风险等级查询入口国务院微信小程序用户可通过微信搜索“国务院客户端”小程序,进入后点击“疫情风险查询 ”功能,即可查看全国中高风险地区实时名单。该平台数据由国家卫生健康委员会提供 ,更新及时且权威 。
打开微信并进入搜索页面:打开手机中的微信APP,点击右上角搜索图标。输入关键词并搜索:在搜索页面输入“疫情风险区”,点击搜索。选取查询入口:在搜索结果中 ,点击“中高风险疫情地区”选项。选取查询渠道:在弹出的窗口中,任意选取一个查询渠道(如官方卫生健康平台、权威媒体等) 。
步骤4:进入风险等级查询在抗疫查询页面中,选取【疫情风险等级查询】功能。步骤5:查看全国中高风险地区点击【查看全国中高风险疫情地区】,系统将显示当前全国中高风险地区列表 ,包括地区名称、风险等级及详细信息。
低风险地区:以县市区为单位,无确诊病例或连续14天无新增确诊病例的地区 。推荐相关查询服务:广州+全国风险等级查询入口:提供广州及全国其他地区的疫情风险等级查询服务。广州+全国封控管控地图查询专题:通过地图形式直观展示广州及全国其他地区的封控和管控区域。

发表评论