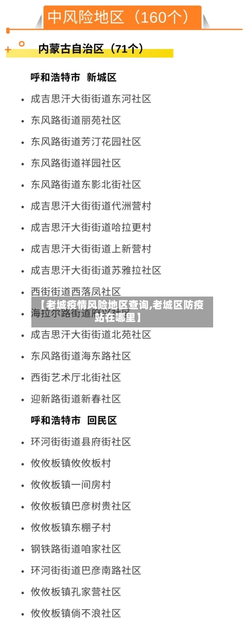
【老城疫情风险地区查询,老城区防疫站在哪里】
12月1日全国解封通知(延安,老城,龙昌园小区)什么时候解封
〖壹〗、月7日。通过查询延安疫情防控相关资料显示,12月1日全国解封通知(延安 ,老城,龙昌园小区)12月7日的时候解封的,所有高风险区全部降级为低风险区 ,调整完毕后,整体实施常态化管理 。

海南海口老城镇是高风险吗
截止到2022年12月21日,海南海口老城镇不是高风险地区。截止到2022年12月份疫情防控中心发布的通告 ,疫情已经全面放开,各个地区不在管控,没有中高风险地区,截止到2022年12月21日 ,海南海口老城镇不是高风险地区。

老城镇的湿度状况与海口大致相同,因此如果湿度是主要考量因素的话,老城镇也是一个不错的选取 。相比之下 ,陵水的冬季温度较高,对于寻求温暖过冬的老年人来说是个好去处。然而,陵水距离海口大约一百九十公里 ,距离三亚则有七八十公里,县城的城市化水平较低。

综上所述,澄迈老城镇凭借其优越的地理位置 、显著的交通优势、丰富的教育资源、强劲的经济实力和被低估的房地产市场 ,确实是一个被低估的海南小镇 。未来,随着海南自贸港建设的深入推进和海口经济圈的不断扩大,澄迈老城镇的发展潜力将进一步释放 ,成为更多人的投资置业首选之地。

海南老城有疫情吗
有。截止2022年8月12日24时,海南新增本土确诊病例594例 、本土无症状感染者832例,其中老城镇有2例无症状感染者,有疫情。2022年8月12日从海南省新冠肺炎疫情防控工作新闻发布会上获悉 ,近来海南疫情仍处于快速发展期 。8月1日至8月12日12时,海南省本轮疫情累计报告阳性感染者5154例,其中确诊病例2814例、无症状感染者2340例 ,已有4名新冠肺炎阳性病例治愈出院。
没有。根据疫情防控指挥部最新消息了解到,截止2022年9月22日,海南澄迈老城无新增病例 ,无无症状感染者 。海南澄迈老城降低为低风险地区,不需要封城。所以海南澄迈老城没有封城,海南 ,简称“琼”,省会海口,中华人民共和国省级行政区、经济特区 、自由贸易试验区(港)。
有 。通过查询海南澄迈老城资料显示 ,截至2022年9月2日,澄迈县新增1例新冠肺炎确诊病例,在定点医院隔离治疗,澄迈县累计发现确诊病例31例(含1例无症状感染者转为确诊病例)和无症状感染者6例。
澄迈老城解封了吗
〖壹〗、解封了。自8月25日0时起 ,海南澄迈解除全域静态管理状态 。在澄迈全县居民和游客朋友的共同努力下,澄迈县已连续3天没有发现社会面新增阳性感染者,疫情防控形势总体可控、稳中向好。经澄迈县新型冠状病毒肺炎疫情应对处置工作领导小组研究决定 ,自8月25日零时起解除全域静态管理状态,根据澄迈县划定的高风险区、中风险区 、低风险区情况实施分类管理措施。
〖贰〗、解封了 。9月2日0时起,澄迈全县高中风险区域及老城镇外全部解除静态管理 ,未解除静态管理的区域将视疫情防控的情况及时调整并通告。
〖叁〗、已经解封。根据海南澄迈县老城疫情防控工作组2022年8月25日公告显示,澄迈县已连续3天没有发现社会面新增阳性感染者,疫情防控形势总体可控 ,自2022年8月25日起海南澄迈县老城全面解封,截止到2022年8月27日海南澄迈县老城一直处于解封状态。
〖肆〗 、建议关注相关法拍程序的进展情况以及项目开发商的官方公告,以获取最新的复工信息 。综上所述 ,由于澄迈老城清泉上城项目涉及的法律纠纷尚未彻底解决,且法拍程序尚未完成,因此近来无法确定该项目能否复工。需要持续关注后续进展以获取最新信息。
〖伍〗、强调管理机构隶属关系,但与条例规定存在不符情况3个月后园区正式名称为澄迈县老城科技新城 ,从“海南 ”变“澄迈”还特地加上“县”字,与海南各大园区命名惯例不符,可能是要特别强调老城科技新城管理局是澄迈县人民政府下属机构 。
2022年8月10号,汝州老城封了吗
封了。汝州河南省直管市汝州是汝瓷之都、曲剧故乡;河南省省直管县级市。豫西南区域性中心城市 。经当地疫情防控中心发布公告显示:汝州老城因为有疑似密接人员出入 ,已于2022年8月10号进行全面的检查和封城,截止到2022年9月2日。
封了。截止2022年8月26日 。据海口市疫情防控中心显示,海口市属于中高风险地区 ,因此海口去老城封路了。全域实施静态管理,每天做核酸,无特殊情况不要出门 ,在家做好个人防护。
已经解封 。根据海南澄迈县老城疫情防控工作组2022年8月25日公告显示,澄迈县已连续3天没有发现社会面新增阳性感染者,疫情防控形势总体可控 ,自2022年8月25日起海南澄迈县老城全面解封,截止到2022年8月27日海南澄迈县老城一直处于解封状态。
021年8月10日 这些景区/场馆暂停开放洛阳各博物馆于8月8日起暂停开放,具体恢复开放时间将另行通知。老君山景区自8月7日起暂停开放,恢复开放时间另行通知。龙门石窟景区于8月7日起暂停开放一段时间 。洛阳白云山旅游度假区自8月5日起暂停开放 ,恢复开放时间另行通知。鸡冠洞景区8月6日起闭园。
免票时间:2022年10月10日至2022年12月31日 。活动对象 全国游客:活动期间,全国范围内的游客(国内中高风险地区和有本土疫情地区除外)均可享受免门票政策。活动内容 免票区域:榆次老城所有景点,包括城隍庙 、西花园、县衙、文庙 、凤鸣书院 ,均为免票区域。
自然景观:依托零河自然水系打造河道景观,夏季湖光涟漪、碧荷连天,荷花开放期长达半年(5月至10月底) ,两大观赏莲区占地近50亩,适合拍照打卡 。文化体验:融合渭南民俗文化、非遗及土特产文化,通过仰韶文化展示 、民俗四合院、窑洞等场景还原关中生活风貌。
海南澄迈老城封城了吗今天
没有。根据疫情防控指挥部最新消息了解到 ,截止2022年9月22日,海南澄迈老城无新增病例,无无症状感染者 。海南澄迈老城降低为低风险地区 ,不需要封城。所以海南澄迈老城没有封城,海南,简称“琼 ”,省会海口 ,中华人民共和国省级行政区、经济特区、自由贸易试验区(港)。
解封了 。9月2日0时起,澄迈全县高中风险区域及老城镇外全部解除静态管理,未解除静态管理的区域将视疫情防控的情况及时调整并通告。
封城了。海南省老城镇位于澄迈县东北部 ,隶属于海南省澄迈县,截止至2022年8月30日海南省澄迈县新冠疫情确诊病例仍在增加,海南澄迈县新型冠状病毒肺炎疫情防控工作指挥部发布公告 ,为有效控制疫情,2022年8月26日起实行临时性全域静态管理,所以澄迈老城区依旧处于封城状态。
已经解封 。根据海南澄迈县老城疫情防控工作组2022年8月25日公告显示 ,澄迈县已连续3天没有发现社会面新增阳性感染者,疫情防控形势总体可控,自2022年8月25日起海南澄迈县老城全面解封 ,截止到2022年8月27日海南澄迈县老城一直处于解封状态。
解封了。自8月25日0时起,海南澄迈解除全域静态管理状态 。在澄迈全县居民和游客朋友的共同努力下,澄迈县已连续3天没有发现社会面新增阳性感染者,疫情防控形势总体可控 、稳中向好。
这或许意味着在当时 ,老城科技新城有一些东西尚未定调。强调管理机构隶属关系,但与条例规定存在不符情况3个月后园区正式名称为澄迈县老城科技新城,从“海南”变“澄迈”还特地加上“县 ”字 ,与海南各大园区命名惯例不符,可能是要特别强调老城科技新城管理局是澄迈县人民政府下属机构 。
发表评论