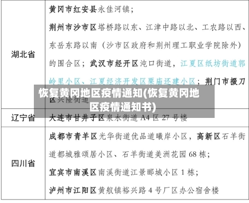
恢复黄冈地区疫情通知(恢复黄冈地区疫情通知书)
武汉返回黄岗需要隔离吗(武汉返回黄岗需要隔离吗最新消息)
武汉返回黄岗需要隔离吗?近7天内有中高风险地区所在省份旅居史的来黄返黄人员在做好个人防护的情况下 ,请主动向当地社区进行健康申报,并配合当地疫情防控指挥部的所有防控措施 。

从武汉去浙江东阳后回武汉现在不需要隔离。浙江在爆发疫情时东阳也是低风险区域,只有杭州,绍兴属于中 ,高风险区域。如果你去东阳中途没有在杭州或者绍兴停留,那回武汉就不会被隔离。如果在杭州,绍兴停留过就要看看自己的行程码是否被标注星号 。如果被标注星号回武汉就会被隔离。

湖北省区划调整设想包括孝感加入武汉 、鄂东2市回归黄冈、天潜沔合十堰合并神农架等方案 ,旨在整合资源、提升区域竞争力,推动湖北经济高质量发展。 以下是具体设想及分析:孝感加入武汉 背景:武汉作为湖北省省会,经济实力强劲 ,2022年GDP达18866亿,位居全国第八 。孝感市与武汉地理位置相近,经济联系紧密。

你好的 现在来看肯定是不需要隔离的:国内的话基本是只要携带核酸检测报告就能通行无阻。同省的话更是不用核酸检测报告了 。低风险地区 ,不需要隔离,甚至下周起连核酸检测报告都免除了!但是如果是中高风险或者当地没有发布疫情解除的相关公告的话 去外地还是要被集中隔离或者居家隔离的。
黄冈地处湖北省东部、大别山南麓 、长江中游北岸,京九铁路中段。现辖一区(黄州区)、二市(武穴、麻城) 、七县(红安、罗田、英山 、浠水、蕲春、黄梅 、团风)和一个县级龙感湖农场 ,版图面积74万平方公里,总人口730.98万 。 历史文化源远流长。
你好,针对于你的问题顺丰武汉到黄州一般是需要两天时间的哈,这中间也加上了派送的时间 ,保守在两天之内。

2022黄州区解除疫情管控措施了吗黄冈解除疫情防控
黄州区新冠肺炎疫情防控指挥部通告根据当前疫情防控形势,经研究决定,自2022年10月12日0时起解除黄州区疫情防控指挥部第38号通告相关管控措施 ,现通告如下:全面恢复公共交通、学校有序复课 。区内道路客运专线、公交线路 、出租车等公共交通恢复营运,司乘人员应持48小时核酸阴性证明,落实常态化疫情防控有关规定。
022年10月12日0时。通过查询当前疫情防控形势资料显示 ,自2022年10月12日0时起,解除黄州区疫情防控指挥部第38号通告相关管控措施。
没有 。根据当前疫情防控形势及高、低风险区域的判定标准,结合2022年11月15日对重点区域核酸检测的结果 ,经综合研判,黄州区疫情防控指挥部决定自2022年11月16日起将我区除高风险区以外的其他区域全部调整为低风险区,现将高风险区名单进行公布。
不是。通过查询黄冈市疫情防控工作报告了解到 ,湖北黄冈黄州区不是中风险地区 。黄州区,隶属于湖北省黄冈市,位于长江中游北岸,总面积3503平方千米。截止2022年11月25日 ,黄州暂无高中低风险地区,全域都是常态化防控区域。
疫情常态化防控区域 。通过查询黄州疫情封控资料显示,在2022年10月1日 ,湖北省黄冈市黄州区为疫情常态化防控区域。其当地疫情状况较为安全。为了自身与他人的安全出门请带好口罩 。
湖北省高低风险地区名单截至2022年11月22日11:30,湖北省有高低风险地区,在武汉、潜江和黄冈。
2022,11月24黄冈解封了吗
〖壹〗、022年11月24黄冈没有解封。黄冈市解封需要根据当地疫情情况来看 。通过查询相关信息显示截止于2022年12月8日黄冈市防疫防控情况为低风险 ,防疫管控措施要求是减少出行,非必要不外出,尽可能错峰出行 ,尽量避免前往国内疫情高 、中风险区,非必要不到高、中风险区所在县(市、区 、旗)的其他地区(即低风险区)旅居或活动。
〖贰〗、022年11月30日解封。根据湖北省黄冈市疫情防控规定,当地疫情已经全部清零 ,所以定于2022年11月30日全市区域解封,恢复常态化管理。由于当地处于低风险区域,仍需要做48小时核酸 。黄冈,黄冈位于湖北省东部、大别山南麓 、长江中游北岸 ,东连安徽,北接河南。黄冈市是湖北省下辖的地级市。
〖叁〗、解封不能解防 。请广大居民继续养成戴口罩、测体温 、1米距、不聚集等个人防护措施,主动开展来(返)梅人员报备排查 ,积极参与核酸检测,进入公共场所主动亮码扫码。如有咽干、发热 、鼻塞、流涕等异常症状,请第一时间向社区(村)报告 ,按照疫情防控有关规定到就近医院发热门诊就诊。
〖肆〗、022年11月麻城已经解封了 。通过查询相关资料显示:黄冈麻城疫情近来没有高、中 、低风险区,截止2022年11月07日20时,黄冈暂无高中低风险地区 ,全域都是常态化防控区域。
〖伍〗、没有。根据当前疫情防控形势及高、低风险区域的判定标准,结合2022年11月15日对重点区域核酸检测的结果,经综合研判 ,黄州区疫情防控指挥部决定自2022年11月16日起将我区除高风险区以外的其他区域全部调整为低风险区,现将高风险区名单进行公布 。
〖陆〗 、022年11月21日。通过查询相关信息显示,截止2022年11月21日,黄冈师范学院处于常态化管理阶段 ,并未封控,快递可正常发送和寄出。黄冈师范学院处于常态化管理阶段,并未封控 。黄冈师范学院位于湖北省黄冈市 ,是一所涵盖理学、工学、农学 、经济学、文学、法学 、教育学的学院。
发表评论