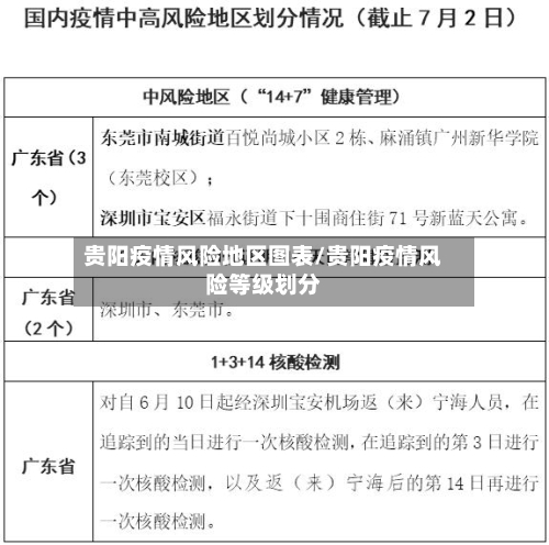
贵阳疫情风险地区图表/贵阳疫情风险等级划分
9月25日贵阳市第三批中高风险区调整(贵阳中高风险地区最新名单)
〖壹〗 、云岩区:甜蜜小镇11组团。中风险区调整为低风险区花溪区石板镇一村 ,石板镇二村,石板镇云凹村云凹花园,石板镇西部花园小区,石板镇合朋村 ,石板镇花鱼井村,贵阳地利农产品物流园,恒大文化旅游城10组团1-18栋 ,恒大文化旅游城8组团1-10栋,碧桂园贵阳1号鼎园18-23栋,碧桂园贵阳1号馨园H7-H11栋 。

〖贰〗、不属于。通过查询贵阳疫情防空指挥部发布的消息显示:截止到2022年9月25日 ,贵阳市有2个高风险地区,其中高风险地区中不包括贵阳东站,是不属于高风险地区的。疫情期间 ,请大家出行,注意安全,戴好口罩 ,做好个人防护。
〖叁〗、实现科学精准防控,切实保障辖区内群众生命安全和身体健康,按照《新型冠状病毒肺炎疫情防控方案》相关规定,经省、市专家组研判 ,在前期划定的基础上,将贵阳市中高风险区调整如下:调整高风险区(共31个),调整中风险区(共16个)其中贵阳东站就包含在内 。
〖肆〗 、贵州并非整体为新冠高风险区 ,其内部不同地区存在不同风险等级划分,具体需以官方最新通报为准。以下为详细说明:贵州省内高风险地区分布截至2022年11月29日,贵州省内部分地区被划定为高风险区 ,包括毕节市织金县、遵义市(桐梓县、红花岗区) 、贵阳市(云岩区、开阳县)等。
2022年9月19号贵阳市疫情防控云岩区低风险区有几个吗
〖壹〗、022年9月19号贵阳市疫情防控云岩区低风险区有云4个,未来方舟D9组团4栋 。未来方舟D3组团3栋。未来方舟H4组团1栋未来方舟F7组团2栋由高风险区调整为低风险区。
〖贰〗 、022年9月19日贵阳贵安部分区域将开展核酸检测,具体安排如下:检测区域与时间 区域:云岩区、花溪区全域;南明区、乌当区 、观山湖区、清镇市的中高风险区;修文县的中风险区 。排除范围:9月16日-18日连续3轮核酸检测未发现阳性的中高风险区。时间:9月19日8:00开始。
〖叁〗、自2022年9月20日起 ,贵阳市调整5个高风险区为中风险区 、12个中风险区为低风险区,各分级分类管控区域教学安排如下:常态化防控区域(乌当区、白云区、观山湖区、修文县 、息烽县、开阳县)学校先行开展线上教学,逐步有序恢复线下教学 。
〖肆〗、社会面传播风险:9月16日至18日 ,贵阳市连续三轮全域核酸检测分别覆盖6146万人 、6293万人和6273万人,阳性感染者均在管控范围内检出,连续3天社会面阳性感染者为零,社会面传播风险得到有效控制 ,疫情防控形势总体向稳向好。

贵州是新冠高风险区吗
〖壹〗、贵州并非整体为新冠高风险区,其内部不同地区存在不同风险等级划分,具体需以官方最新通报为准。以下为详细说明:贵州省内高风险地区分布截至2022年11月29日 ,贵州省内部分地区被划定为高风险区,包括毕节市织金县、遵义市(桐梓县 、红花岗区)、贵阳市(云岩区、开阳县)等 。
〖贰〗 、无症状感染者:全省现有无症状感染者36例,分布为毕节市33例 ,贵阳市2例,六盘水市1例。全国风险区情况:截至2022年10月28日24时,全国现有2432个高风险区 ,1640个中风险区,281个低风险区。具体名单可通过“国务院客户端 ”APP查询。
〖叁〗、属于中高风险区 。根据相关最新防疫防控信息了解到,截止到2022年9月1日贵州贵阳市出现多例新冠阳性病例 ,贵州防疫防控划新增10高风险、9中风险区,近来贵州属于中高风险区。
〖肆〗 、不是。经贵州疫情防控指挥中心官方网站查询显示,截止到2022年8月14日,贵州没有出现新冠病毒大范围传播的情况 ,并没有出现疫情,不属于中高风险地区 。
〖伍〗、这些地方严重,本土病例121例(四川43例 ,贵州43例,黑龙江15例,西藏9例 ,湖南4例,北京2例,广东2例 ,云南2例,天津1例),含21例由无症状感染者转为确诊病例(四川13例 ,黑龙江6例,贵州1例,云南1例)。无新增死亡病例。
〖陆〗、在四川地区本能疫情当中,尤其显著的就是贵阳以及内江现在疫情情况比较严重 ,内江主要严重程度在于所检测出来的这一例新冠病毒新毒株是近来国内所没有的,而对于贵阳地区来讲,最严峻的地方是感染的人数多 ,以及所涉及的高风险中风险区域范围很广 。
贵阳是疫情低风险地区吗
社会面传播风险得到有效控制贵阳市在9月16日至18日连续三轮全域核酸检测中,检测人数分别为6146万人、6293万人和6273万人,阳性感染者均在管控范围内检出 ,连续3天社会面阳性感染者为零。这一数据表明,疫情未在社会面扩散,传播链已被有效阻断 ,为调整防控措施提供了科学依据。
贵州并非整体为新冠高风险区,其内部不同地区存在不同风险等级划分,具体需以官方最新通报为准 。以下为详细说明:贵州省内高风险地区分布截至2022年11月29日 ,贵州省内部分地区被划定为高风险区,包括毕节市织金县 、遵义市(桐梓县、红花岗区)、贵阳市(云岩区 、开阳县)等。
疫情风险:近来贵州地区已经解除疫情安全风险,属于低风险区域。但游客仍需按照当地疫情防控要求,做好个人防护 ,如佩戴口罩、保持社交距离等 。核酸检测:对于外来游客,可能需要根据当地政策要求进行核酸检测,请提前了解并做好相关准备。
并不是 ,贵阳并不是中高风险地区。截止2022年的4月28日,贵阳并不是一个中高风险地区,近来的时间点没有达到相关的疫情风险地区的评定标准。近来相关的风险地区的判定就还只是一个低风险地区 ,并且相关的疫情防控都是做得比较好的 。
在贵阳市没有疫情的地区分别有云岩区、南明区 、观山湖区等,截止于2022年12月9日,通过查询贵阳市疫情防控显示 ,云岩区、南明区、观山湖区等均属于低风险地区,就是指高风险区所在的县(市 、区、旗)除去高风险区以外的地区划定为低风险区,对于低风险区实行“个人防护、避免聚集”的防控措施。
发表评论