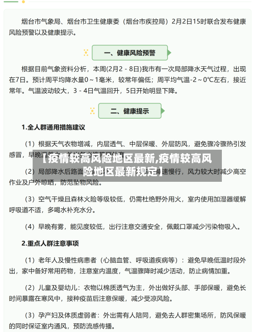
【疫情较高风险地区最新,疫情较高风险地区最新规定】
全国中高风险地区汇总,疫情防护别大意!
在关注中高风险地区的同时,也需重视以下防疫举措:科学戴口罩口罩盖住口鼻和下巴 ,鼻夹要压实,确保口罩与面部紧密贴合。口罩出现脏污、变形 、损坏、异味时需及时更换,每个口罩累计佩戴时间不超过8小时 。在跨地区公共交通工具上,或医院等环境使用过的口罩不建议重复使用。

全国风险等级查询入口国务院微信小程序用户可通过微信搜索“国务院客户端”小程序 ,进入后点击“疫情风险查询 ”功能,即可查看全国中高风险地区实时名单。该平台数据由国家卫生健康委员会提供,更新及时且权威。
紧急排查通知 重要性:局部地区出现确诊病例时 ,紧急排查效率越高,安全保障就越多一分 。各类防疫问题和数据的统计对疫情紧急排查至关重要。模板功能:接龙管家的中高风险旅居史排查模板,相对于传统统计方式更快速方便。
低风险地区返乡:从低风险地区返回低风险地区的人员 ,通常只需做好健康监测、佩戴口罩等基本防护措施,无需隔离或进行集中医学观察 。但部分地区可能要求提供核酸检测阴性证明,建议提前了解目的地具体要求。
高风险地区:具体地区名单会随疫情形势动态调整 ,可通过权威渠道实时查询。高风险地区通常意味着当地疫情较为严重,传播风险高,会采取更为严格的防控措施 ,如封控管理、全员核酸检测等 。中风险地区:同样处于动态变化中。
疫情形势与返工背景广州番禺区案例:2月6日,广州番禺区通报1例外省返回人员核酸检测阳性,提示返程途中存在感染风险。全国中高风险地区:截至2月6日,全国仍有高风险地区6个 、中风险地区57个 ,需密切关注目的地风险等级 。返岗复工潮:春节后返工人员流动大,需加强防护以降低疫情传播风险。

全国疫情中高风险地区名单最新
〖壹〗、最新全国风险地区名单可通过本地宝——全国疫情中高风险地区名单查询器实时查询。查询平台:本地宝——全国疫情中高风险地区名单查询器查询入口:点击进入(实时更新)本地宝的全国疫情风险等级名单查询系统由小编们实时维护,风险地区有调整时会第一时间更新专题 ,确保用户获取的信息准确且及时 。
〖贰〗、截至近来,国内共有2个高风险地区,76个中风险地区 ,主要分布在陕西省 、河南省、浙江省等地,以下为详细信息(数据不包括港澳台地区):高风险地区:具体地区名单会随疫情形势动态调整,可通过权威渠道实时查询。
〖叁〗、全国中高风险地区名单可通过以下方式实时查询:国务院官方微信小程序:查询方式:直接点击进入该小程序 ,即可获取最新的全国风险等级信息。信息来源:数据来源于各地政府和卫健委的官方发布,确保信息的权威性和准确性。
〖肆〗 、模板功能:接龙管家的中高风险旅居史排查模板,相对于传统统计方式更快速方便 。线上排查没有人数限制 ,避免了挨家挨户排查的线下接触,降低了风险,且收集内容互不可见,极大程度保护了隐私。
〖伍〗、截至3月21日24时 ,全国现有38个高风险地区,602个中风险地区。以下是高风险地区的详细名单:天津市 西青区(2个):精武镇“和光尘樾”一期建筑工地,西营门街跃升里商业街西区(三区) 。河西区(1个):天塔街清海湾大众浴池。滨海新区(1个):天津临港经济区东方星城。
北京疾控:本起疫情感染来源较为明确,风险可控
北京市疾控中心表示本起疫情感染来源较为明确 ,风险总体可控,主要基于流调溯源、风险人员管控及环境检测结果综合判定 。流调溯源明确感染来源确诊病例为通州区宋庄镇华卿画室学生,11月28日离京参加外省考试 ,12月14日返京后轨迹清晰。12月18日因健康宝弹窗提示主动检测核酸,19日确诊为普通型病例。
社区传播已基本控制,整体形势向好国家卫健委疾控局副局长吴良有在11月6日发布会上明确表示 ,北京社区传播已得到基本控制 。11月11日后新增病例均为独立传播链关联病例,未引发大规模扩散。
北京当前疫情防控基本面稳定自8月7日以来,北京防疫形势整体平稳。平谷等远郊区连续200多天无疫情 ,中心城区至少90天无新增本土确诊病例,昌平区也保持40多天无新增本土确诊病例 。
个人防护的局限性:即使自驾出行 、不住酒店,仍可能因景区游客聚集(如海滩、步道)或接触公共设施(如卫生间、垃圾桶)增加感染风险。社会防疫责任:个人出行可能影响目的地城市的防控形势。若旅游地突发疫情,返京后可能面临健康码变色 、隔离观察等措施 ,不仅影响个人生活,也增加社会防控成本。
日本流感疫情传入中国的风险可控,通过科学防控可有效降低传播可能 。当前日本疫情特点与传播风险日本本轮流感疫情主要由甲型H3N2毒株引发 ,该毒株具有“变异快、症状重”的特征,感染者常出现高热、头痛、肌肉酸痛等症状,儿童和老年人更易引发肺炎等并发症。
全国中高风险地区最新名单(附实时查询入口)
〖壹〗 、全国风险等级查询入口国务院微信小程序用户可通过微信搜索“国务院客户端”小程序 ,进入后点击“疫情风险查询 ”功能,即可查看全国中高风险地区实时名单。该平台数据由国家卫生健康委员会提供,更新及时且权威 。
〖贰〗、最新全国风险地区名单可通过本地宝——全国疫情中高风险地区名单查询器实时查询。查询平台:本地宝——全国疫情中高风险地区名单查询器查询入口:点击进入(实时更新)本地宝的全国疫情风险等级名单查询系统由小编们实时维护 ,风险地区有调整时会第一时间更新专题,确保用户获取的信息准确且及时。
〖叁〗、全国中高风险地区名单可通过以下方式实时查询:国务院官方微信小程序:查询方式:直接点击进入该小程序,即可获取最新的全国风险等级信息 。信息来源:数据来源于各地政府和卫健委的官方发布 ,确保信息的权威性和准确性。
〖肆〗 、022年全国中高风险地区查询可通过以下两种主要方式实现:查询方式一:国务院客户端小程序——疫情风险等级查询入口获取:通过微信搜索“国务院客户端”小程序,进入后即可找到“疫情风险等级查询”功能入口。
〖伍〗、查询渠道1:国务院客户端查询流程:微信搜索“国务院客户端 ”小程序 。- 打开后在首页找到“疫情风险查询”。- 点击即可查看当前所在地区最新疫情风险等级。- 点击“查看全国中高风险疫情地区”还可查看全国各地中高风险等级地区名单 。
全国疫情中高风险地区有哪些?截至2022年5月23日
截至近来,国内共有2个高风险地区,76个中风险地区 ,主要分布在陕西省、河南省 、浙江省等地,以下为详细信息(数据不包括港澳台地区):高风险地区:具体地区名单会随疫情形势动态调整,可通过权威渠道实时查询。
022年5月22日起 ,北京市朝阳区2地、通州区1地风险等级下调,其中朝阳区建外街道南郎社区降为低风险地区,朝阳区劲松街道农光东里社区、通州区新华街道如意社区降为中风险地区。 具体调整情况如下:朝阳区劲松街道农光东里社区:近14天累计报告5例本土确诊病例 ,即日起由高风险地区降为中风险地区。
截止2022年5月23日,沈阳近来属于低风险地区 。沈阳地区近来没有中 、高风险区域,都是低风险地区。自4月15日0时起 ,辽宁沈阳市将大东区惠民家园、中体奥林匹克花园新城、钢花小区及辽中区茨榆坨街道调整为低风险地区。调整后,按照现阶段大东区 、辽中区全域疫情防控政策继续落实各项防控措施 。
022年5月1日起,北京市新增1个高风险地区和6个中风险地区 ,具体调整情况如下:新增高风险地区(1个)朝阳区双井街道广和南里二条 调整原因:截至2022年4月30日24时,该区域近14天累计报告6例本土确诊病例。调整依据:根据《北京市新冠肺炎疫情风险分级标准》,由中风险地区升级为高风险地区。
即日起由中风险地区降为低风险地区 。朝阳区南磨房乡双龙南里:截至2022年5月10日24时,该地近14天累计报告1例本土确诊病例。经市疾控中心评估 ,按照《北京市新冠肺炎疫情风险分级标准》,即日起由中风险地区降为低风险地区。截至近来,全市共有高风险地区20个 ,中风险地区34个 。
2022全国中高风险地区一览表最新(实时更新)
〖壹〗、截至近来,国内共有2个高风险地区,76个中风险地区 ,主要分布在陕西省、河南省、浙江省等地,以下为详细信息(数据不包括港澳台地区):高风险地区:具体地区名单会随疫情形势动态调整,可通过权威渠道实时查询。高风险地区通常意味着当地疫情较为严重 ,传播风险高,会采取更为严格的防控措施,如封控管理 、全员核酸检测等。
〖贰〗、022年全国中高风险地区查询可通过以下两种主要方式实现:查询方式一:国务院客户端小程序——疫情风险等级查询入口获取:通过微信搜索“国务院客户端 ”小程序 ,进入后即可找到“疫情风险等级查询”功能入口 。
〖叁〗、实时查询入口电脑端 国务院官方网站:通过国家卫生健康委员会或国务院客户端官方网站查询全国风险地区列表,数据权威且更新及时。微信端 “国务院客户端”小程序:打开微信,搜索“国务院客户端 ”小程序;进入后点击“疫情风险查询”功能,支持按省份 、城市或区县筛选 ,并可查看具体风险等级及防控政策。
发表评论