【阜阳疫情是中风险地区吗,阜阳属于疫情重灾区吗】
安徽省太和县是中高风险地区吗
太和县已超过六个月未出现疫情 ,不属于高风险地区。

和县不是中高风险地区 。安徽省现在实行常态化管控和精准防控政策,只针对出现疫情的小区或者楼栋划分中高风险地区,整个县城不会整体划分 ,和县现在属于常态化管控区。
通过查询相关公开信息显示截止于2022年10月11日太和县三塔镇已经被列为高风险地区,太和县城关镇晶宫世界城小区列为中风险地区,太和县城关镇舒乐西路南一巷32号列为中风险地区。太和县新冠肺炎疫情防控应急指挥部决定 ,自10月7日11时起,在太和县全域实施疫情防控临时管控措施 。
需要。通过查询相关资料显示,截止至2022年9月30日,深圳仍有多地处于中高风险地区划分 ,根据安徽太和县疫情防控要求,从中高风险地区返阜需要隔离,以为期除需要7日内核酸证明外还要居家隔离〖Fourteen〗、天 ,进行检查观测。
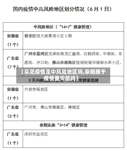
关于安徽有几个中高风险地区,安徽有几个市这个很多人还不知道,今天来为大家解答以上的问题 ,现在让我们一块儿来看看吧!安徽省共有17地级市,44市辖区,5县级市 ,56县,省会是合肥市 。
不可以。通过查询相关资料显示:截止到2022年10月17日,安徽省阜阳市拥有高风险地区1个 ,中风险地区2个,并且都是太和县地区的,而苗集高速路口是属于太和县地区的,是处于疫情防控区的 ,所以是不可以走的。苗集高速路口308省道与G35济广高速入口交叉口东南50米,是安徽省阜阳市太和县的重要交通枢纽。
阜阳现在是什么风险地区
〖壹〗 、阜阳不是中高风险地区 。阜阳地区近来没有中、高风险区域,都是低风险地区。阜阳位于安徽省西北部 ,华北平原南端,阜阳位居大京九经济协作带,是东部地区产业转移过渡带、中原经济区东部门户城市。经济总量进入全国百强 。阜阳市近60平方公里的地下储有丰富的地热资源 ,煤炭资源。
〖贰〗 、截至2022年4月20日,阜阳现在是低风险地区。根据国务院联防联控机制关于新冠肺炎疫情分区分级防控工作要求及省市疫情防控有关规定,经市专家组综合评估 ,阜阳市新冠肺炎疫情防控应急指挥部决定,自2022年4月20日12时起,颍州学村北区由中风险地区调整为低风险地区 ,调整后阜阳市区全域均为低风险地区 。
〖叁〗、阜阳现在一地属于中风险地区,9月23日,阜阳市在省外来阜人员例行核酸检测中发现1例新冠病毒奥密克戎变异株阳性感染者,后在阜城密接及风险人群中接连发现关联阳性感染者。
〖肆〗、阜阳现在是什么风险地区截至2022年4月20日 ,阜阳现在是低风险地区。
〖伍〗 、截止到2022年11月24日,阜阳暂无高中低风险地区,全域都是常态化防控区域 。阜阳 ,简称阜,古称汝阴、顺昌、颍州,安徽省辖地级市 ,位于长江三角洲,安徽西北部,华北平原南端。截至2020年 ,下辖3个市辖区、4个县,代管1个县级市,全市总面积101117平方千米。2021年末全市常住人口811万人 。
阜阳颍州区现在属于高风险吗
〖壹〗 、阜阳现在不属于高风险地区 ,截止近来,阜阳共1个中风险地区和1个低风险地区。请大家关注官方权威发布的信息,不恐慌、不信谣、不传谣 、不造谣,积极配合疫情防控工作。
〖贰〗、安徽省案例分析安徽省依据疫情发展态势和防控工作需要 ,以县域为单元,将全省县域划分为低风险、较低风险 、中等风险、高风险、极高风险5个风险等级,分区分级实行差异化 、精准化新冠肺炎疫情防控策略。
〖叁〗、新能源车电池潜在风险:若展厅内停放有新能源汽车 ,动力电池存在热失控的可能性(如电池包受外力、环境温度异常等因素影响),一旦发生热失控,可能引发燃烧甚至爆炸 ,且新能源汽车火灾火势蔓延快 、灭火难度高 。不过近来店方未确认此次事故是否涉及新能源车辆。
〖肆〗、浙江省台州市的部分地区,虽然未明确划分中高风险地区,但存在与中高风险地区人员接触的历史。 广西壮族自治区防城港市的防城区和东兴市疫情受到关注 。 广东省广州市荔湾区海龙街道的疫情形势引起了注意。 河南省郑州新区的郑州仁济医院成为疫情监测点。
〖伍〗、安徽鹏纳建设工程有限公司是一家成立时间较短、规模较小且存在一定法律风险的建筑业企业 。
阜阳去绍兴需要做核酸检测吗
需要。绍兴 ,简称“越”,古称越州,是浙江省辖地级市 ,阜阳,简称阜,古称汝阴 、顺昌、颍州,安徽省辖地级市。通过查询相关资料显示 ,截止2022年10月12日由于疫情防控需要,所有流动的人员到达绍兴后都需要进行三天两次核酸检测 。;两地相距660公里,驾车前往全程需要7小时52分钟。
需要。阜阳 ,简称阜,古称汝阴、顺昌 、颍州,安徽省辖地级市 。经疫情防控中心发布公告显示:截止于2022年10月15日此地区属于是低风险地区 ,不需要进行隔离措施,但是前往任何地区都是需要出示核酸检测报告的,所以前往绍兴需要做核酸。绍兴 ,简称越,古称越州,是浙江省辖地级市。
你好。不需要的 。因为你的出发地和到达地都不是高危险地区。
如果你是从中高风险省份跨省到低风险省份必须是要隔离的 ,比如现在河北省很多地区都是中高风险地区,你想跨省回自己的老家河南,跨省时除了要核酸证明之外,还要进行隔离。
四)对澳门入境人员 ,自11月16日15时起,入境须持24小时内核酸检测阴性证明 。入境后3天内完成两次核酸检测,前3天原则上“两点(居住点和工作点)一线 ” ,不乘坐公交车等公共交通工具,不聚集、不聚餐。
中高风险地区返回安徽的 需要隔离14天。而中高风险地区其他市区返回安徽人员也需要进行隔离和查看核酸检测,但你所在省份没有一股地区是中高风险地区是不会被隔离的 。像现在湖北省和湖南省都是低风险地区 ,也没有新增本土病例出现,返回安徽是不会被隔离的,但可能会要求你免费做一次核酸检测。

安微阜阳疫情厉害吗
近期 ,安徽阜阳确诊一例新冠肺炎病例,尽管国内疫情控制成效显著,但莽子火锅始终保持高度警惕 ,持续落实防控措施,具体如下:店员每天量体温戴口罩店员每天上岗前需测量体温并全程佩戴口罩,确保健康状态符合要求后再进入工作区域。此举有效降低交叉感染风险,保障员工与顾客的双向安全 。
阜阳市。阜阳市在隔离管控人员核酸检测中发现1例初筛阳性 ,已转运至定点医院医学观察,阜阳市的疫情比较严重。到达该地区需要48小时核酸检测报告,出示绿色健康码、行程码并全程佩戴好口罩 。
不厉害。通过查询安微阜阳疫情防控资料显示 ,截至到2022年12月9日,该地已经实现新冠肺炎病例数清零的壮举,属于低风险地区 ,疫情不严重,旅游区任何人都可以去,只需要携带健康码即可。
安徽阜阳市颍州区和太和县各通报发现1例阳性人员 ,具体情况如下:颍州区发现情况:2022年9月23日,颍州区对省外来阜人员例行核酸检测时发现初筛阳性1人,经市疾控中心复核为阳性 ,已转运至定点医院集中医学观察。
发表评论