山东中高疫情地区有哪里/新冠疫情山东中高风险地区最新名单最新
山东中高风险地区有哪些?
〖壹〗、山东省中高风险地区近来包括济南市历城区 、历下区和槐荫区 ,青岛市黄岛区,以及威海市乳山市 。这些地区由于新冠疫情的影响,被划分为中高风险地区 ,采取了相应的疫情防控措施。济南市历城区、历下区和槐荫区作为山东省的省会城市的主要区域,人口密集,经济活跃 ,因此在疫情防控方面面临着较大的压力。

〖贰〗、山东省高风险地区:临沂沂河新区芝麻墩街道顺丰中友速运鲁南枢纽中心(经开中转站)宿舍区33-50号房间 。 山东省高风险地区:临沂郯城县高峰头镇店子村中心街西老粮管所北面第一排民房。 山东省高风险地区:临沂郯城县临沂市益匹马食品有限公司(高峰头镇)分拣车间。
〖叁〗 、莆田市(1个):仙游县仙游私立一中 。辽宁省 营口市(1个):鲅鱼圈区北大荒物流股份有限公司。黑龙江省 哈尔滨市(2个):五常市拉林镇,八家子乡全域。境外情况:除澳门地区为低风险外,境外其他地区仍全部为高风险地区。
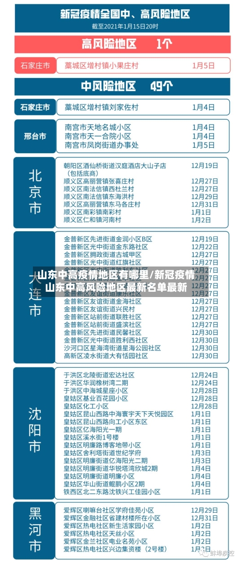
〖肆〗、截止2021年8月13日山东一共有三个中高风险地区如下:中高风险地区判断标准 是地域,以街道、乡镇为基本单位 。是时间 ,最长潜伏期14天为一个单位。是疫情,有多少病例,有没有发生聚集性疫情。具体标准是一个街道在14天内有没有新冠肺炎确诊病例 ,有多少,来划分 。
〖伍〗 、近来青岛莱西市,滨州市 ,淄博市,德州禹城市,威海市为高风险地区。疫情的高中低风险地区划分标准是依据一个街道或者乡镇14天内是否有新冠确诊病例、有多少病例 ,来进行划分高中低这三个风险等级,且具体的划分标准还需要按照新冠肺炎疫情转变进行适时调整。
全国中高风险地区最新名单(附实时查询入口)
〖壹〗、最新全国风险地区名单可通过本地宝——全国疫情中高风险地区名单查询器实时查询 。查询平台:本地宝——全国疫情中高风险地区名单查询器查询入口:点击进入(实时更新)本地宝的全国疫情风险等级名单查询系统由小编们实时维护,风险地区有调整时会第一时间更新专题 ,确保用户获取的信息准确且及时。
〖贰〗、全国中高风险地区名单可通过以下方式实时查询:国务院官方微信小程序:查询方式:直接点击进入该小程序,即可获取最新的全国风险等级信息。信息来源:数据来源于各地政府和卫健委的官方发布,确保信息的权威性和准确性 。
〖叁〗 、022年全国中高风险地区查询可通过以下两种主要方式实现:查询方式一:国务院客户端小程序——疫情风险等级查询入口获取:通过微信搜索“国务院客户端”小程序,进入后即可找到“疫情风险等级查询 ”功能入口。

山东省滨州回青岛李沧区有什么要求?
〖壹〗、从山东省滨州返回青岛李沧区需根据滨州当地疫情风险等级采取不同措施 ,若滨州存在中高风险地区或所在县(市、区 、旗)为中高风险区域,人员需暂缓来青;若为低风险地区,需提前3天向目的地社区(村委)报备 ,并遵循社区具体防疫要求。
〖贰〗、从滨州汽车站坐汽车到青岛,应该是在火车站附近那个车站下车,然后坐303到青山路(重庆南路)站下车 ,步行至台柳路623号,也可以打的,起步价以内就可以到 。
〖叁〗、如果你要去山东外贸职业技术学院的北区 ,那么它位于青岛市李沧区中崂路967号,也就是李沧万达广场附近。建议你从四方长途站乘坐303路公交车到达李沧广场站后,转乘363路或130路公交车 ,在百通馨苑一区下车,距离学院约500米。下车后,你可以向当地人打听一下具体位置。
〖肆〗 、根据2021年山东省最低工资标准最新消息月最低工资标准适用于全日制就业劳动者;小时最低工资标准适用于非全日制就业劳动者 。
〖伍〗、牡丹区2例,成武县、东明县各1例)密切接触者情况截至1月28日24时 ,山东省累计追踪到密切接触者3171人,具体情况如下:已解除医学观察:46人密切接触者中诊断为疑似或确诊:30例尚在接受医学观察:3095人备注说明根据国家卫健委关于疫情信息报告新要求,病例统计按确诊时医院所在县区进行。
发表评论