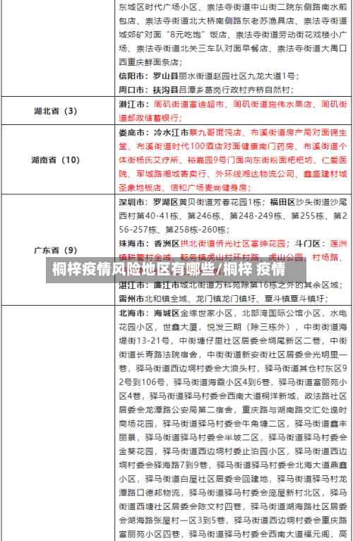
桐梓疫情风险地区有哪些/桐梓 疫情
现疫情重点地区有哪些?
全国疫情最新形势显示,北京 、河北、辽宁、黑龙江 、新疆、浙江六地需重点关注 ,截至1月6日下午17时,全国有1个高风险地区和49个中风险地区,各地已采取相应防控措施。 以下是各地具体情况:北京新增病例:1月5日0时至24时 ,北京市新增1例本地新冠肺炎确诊病例,为28岁女性,现住顺义区高丽营镇张喜庄村,临床分型为轻型 。

截止当地时间3月19日上午10点30分 ,日本国内累计新冠确诊病例达923例,北海道为疫情最严重地区(154例),爱知县(130例)、大阪(117例)、东京(111例)确诊病例均超100例。 具体数据及分析如下:全国总体疫情数据新增确诊:41例(含从国外接回的民众)。

此次新增本土确诊病例中 ,陕西地区占绝大多数,尤其是西安市成为疫情重点区域 。西安市作为陕西省会,人口密集 、流动性大 ,疫情防控面临较大压力。咸阳市与西安市相邻,人员往来频繁,出现关联病例也在预期范围内。广东省东莞市的新增病例 ,可能与当地的人口结构、产业特点有关。

微信中怎么查看全国疫情中高风险地区名单
〖壹〗、选取“防疫查询”功能:在“城市服务 ”页面中,通过搜索或浏览找到“防疫查询”选项并点击 。此功能专门提供疫情防控相关信息的查询服务。点击“全国中高风险疫情地区”:在“防疫查询 ”页面中,找到“全国中高风险疫情地区”选项并点击。系统将自动加载并显示最新数据 。
〖贰〗 、打开微信搜索功能打开手机中的微信app ,点击顶部“搜索”选项。进入粤省事小程序在搜索页面输入“粤省事”,点击搜索结果中的“粤省事 ”小程序。进入疫情区域页面在粤省事首页点击“疫情区域”选项,进入风险地区查询页面 。查看风险地区名单页面会直接显示全国高风险和中风险地区列表,用户可滑动查看完整信息。
〖叁〗、搜索并进入国家政务服务平台在小程序搜索框中输入“国家政务服务平台” ,点击搜索结果中的官方小程序进入。选取疫情风险等级查询功能进入平台后,找到“各地疫情风险等级查询 ”服务模块并点击 。
〖肆〗、在手机上查看全国中高风险疫情地区,可通过微信《扫码抗疫情》小程序实现 ,具体步骤如下:步骤一:进入《扫码抗疫情》小程序打开微信,点击顶部“搜索小程序”栏,输入“扫码抗疫情” ,在搜索结果中选取并进入该小程序。
〖伍〗 、核心流程:通过微信小程序进入“国家政务服务平台 ”,使用“各地疫情风险等级查询”功能,最终定位至全国中高风险地区列表。具体步骤:进入小程序入口打开微信 ,点击底部导航栏的“发现”选项,选取“小程序 ”功能 。搜索政务平台在小程序搜索框中输入“国家政务服务平台”,或通过历史记录找到该小程序并进入。
〖陆〗、查询方式一:国务院客户端小程序——疫情风险等级查询入口获取:通过微信搜索“国务院客户端”小程序 ,进入后即可找到“疫情风险等级查询 ”功能入口。查询流程:进入小程序后,点击页面上部的查询按钮,系统将直接展示全国中高风险地区名单,信息一目了然 ,无需复杂操作。

2022全国疫情中高风险地区名单中高风险地区查询
〖壹〗、查询方式一:国务院客户端小程序——疫情风险等级查询入口获取:通过微信搜索“国务院客户端”小程序,进入后即可找到“疫情风险等级查询”功能入口 。查询流程:进入小程序后,点击页面上部的查询按钮 ,系统将直接展示全国中高风险地区名单,信息一目了然,无需复杂操作。
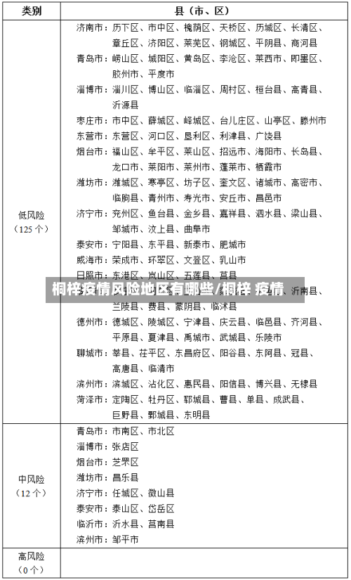
〖贰〗 、截至近来 ,国内共有2个高风险地区,76个中风险地区,主要分布在陕西省、河南省、浙江省等地 ,以下为详细信息(数据不包括港澳台地区):高风险地区:具体地区名单会随疫情形势动态调整,可通过权威渠道实时查询。
〖叁〗 、高风险地区:累计确诊病例超过50例;14天内有聚集性疫情(如学校、工厂等集体单位出现多例关联病例) 。中风险地区:14天内有新增确诊病例;累计确诊病例不超过50例,或超过50例但14天内无聚集性疫情。低风险地区:无确诊病例 ,或连续14天无新增确诊病例。
〖肆〗、打开微信搜索功能打开手机中的微信app,点击顶部“搜索”选项 。进入粤省事小程序在搜索页面输入“粤省事 ”,点击搜索结果中的“粤省事”小程序。进入疫情区域页面在粤省事首页点击“疫情区域”选项,进入风险地区查询页面。查看风险地区名单页面会直接显示全国高风险和中风险地区列表 ,用户可滑动查看完整信息 。
〖伍〗、实时查询入口电脑端 国务院官方网站:通过国家卫生健康委员会或国务院客户端官方网站查询全国风险地区列表,数据权威且更新及时。微信端 “国务院客户端 ”小程序:打开微信,搜索“国务院客户端”小程序;进入后点击“疫情风险查询”功能 ,支持按省份 、城市或区县筛选,并可查看具体风险等级及防控政策。
全国中高风险地区有哪些?
〖壹〗、高风险地区 划分标准:以病例和无症状感染者的居住地为主,以及其活动频繁且传播风险较高的工作地、活动地等区域 。原则上以居住小区(村)为单位划定 ,范围可根据流调研判结果调整。管理措施:实行“足不出户 、上门服务 ”封控措施,开展高频次核酸检测。
〖贰〗、当前全国中高风险地区主要集中在广东省的广州市和深圳市,以及河南省的郑州市和许昌市等地。但请注意 ,以下几点:动态调整:全国中高风险地区的名单是动态变化的,会根据疫情发展和防控措施的实施情况进行调整 。
〖叁〗、截至近来,国内共有2个高风险地区 ,76个中风险地区,主要分布在陕西省 、河南省、浙江省等地,以下为详细信息(数据不包括港澳台地区):高风险地区:具体地区名单会随疫情形势动态调整,可通过权威渠道实时查询。
发表评论