黑龙江疫情风险等级地区/黑龙江疫情风险程度
黑龙江讷河风险等级
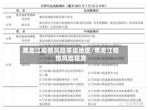
低风险地区。根据国务院联防联控机制有关规定,经专家组综合评估研判 ,市疫情防控指挥部决定,自2021年12月26日6时起,将长发镇建设村调整为低风险地区 。调整后 ,讷河市全域均为低风险地区。

无风险等级。讷河市,黑龙江省辖县级市,由齐齐哈尔市代管 。位于黑龙江省西北部。通过查询资料显示:截止2022年10月4日 ,讷河市无风险等级,全区域是常态化防控区域。
地区差异导致费用波动黑龙江讷河市作为柞木主产区之一,其费用具有代表性 。当地柞木圆木费用为580元/吨 ,柞木杆子(通常指经过初步加工的木材)费用为630元/吨。这一费用反映了产区直接供应的成本优势。
全国抗疫风险等级
〖壹〗、二级响应:省级统筹下,各地根据疫情风险划分“高 、中、低 ”风险区,实施差异化措施 。例如,高风险区延续严格管控 ,中低风险区逐步恢复生产生活秩序。三级响应:市级政府主导,防控措施更贴近地方实际。如部分城市允许餐饮堂食(限流、单人单桌) 、公共场所扫码入场等,同时保留口罩佩戴、体温检测等基础要求。
〖贰〗、步骤2:进入城市服务界面在支付页面中 ,向下滑动找到【城市服务】入口,点击进入 。步骤3:选取抗疫查询功能在城市服务界面中,找到【抗疫服务】分类 ,点击【抗疫查询】。步骤4:进入风险等级查询在抗疫查询页面中,选取【疫情风险等级查询】功能。
〖叁〗 、进入微信首页:打开手机微信,点击界面右下角的“我” 。进入支付选项:在“我”的页面中 ,找到并点击“支付 ”功能。进入城市服务:在支付页面中,选取“城市服务”选项。找到抗疫查询功能:在城市服务页面中,找到“抗疫服务”分类 ,点击进入“抗疫查询 ” 。
〖肆〗、最新全国疫情风险等级提醒 (截至12月13日21时)高风险地区(0个)暂无。中风险地区(15个):新疆(1个):新疆维吾尔自治区吐鲁番市高昌区红盾小区。
〖伍〗、本周中国在疫情防控 、政策调整、医保谈判、投融资等多领域有重要进展 。具体内容如下:疫情防控 疫情反弹,抗疫压力增大:截至12月19日,我国现有确诊病例309例(其中重症病例5例),现有疑似病例4例 ,尚在接受医学观察的密切接触者有6596人。
〖陆〗、防控策略:科学性与灵活性结合中国疫情防控兼顾科学性与灵活性:分级管理:根据疫情风险划分区域,如景泰解封后仍保留部分管控措施,避免“一刀切”。动态调整:核酸证明时效(48小时/24小时)根据风险等级设定 ,平衡防控与便利 。重点突破:对上海等重点地区集中资源攻坚,同时防止外溢。

全国疫情高中低风险区一览表?
操作步骤:进入查询页面:点击搜索结果中的“疫情风险等级查询”服务。选取地区:系统默认显示当前所在地的风险等级,若需查询其他地区 ,可通过筛选功能手动选取目标省份 、城市或区县。查看结果:页面会明确标注所选地区为高风险区、中风险区还是低风险区,并显示具体区域范围(如某街道、社区) 。
截至近来,国内共有2个高风险地区 ,76个中风险地区,主要分布在陕西省 、河南省、浙江省等地,以下为详细信息(数据不包括港澳台地区):高风险地区:具体地区名单会随疫情形势动态调整 ,可通过权威渠道实时查询。
全国高风险地区已清零,中风险地区仍有4个区域,分别为河北省石家庄市藁城区、黑龙江省绥化市望奎县 、上海市浦东新区高东镇新高苑一期小区、吉林省通化市东昌区。
最新风险等级提醒(2021年2月4日21时)
上海市(3个):黄浦区外滩街道中福世福汇大酒店、贵西小区;宝山区友谊路街道临江新村(二村)小区 。境外地区(除澳门外):均为高风险。2月4日21时风险等级调整情况 由高风险调整为低风险:吉林通化世界内陆港务区 、通化医药高新区。
021年2月深圳疫情风险等级是低风险,自2020年1月深圳市发现首例确诊病例至2021年2月3日24时 ,深圳累计报告新冠肺炎确诊病例488例,其中境外输入病例65例 。累计报告新冠肺炎无症状感染者227例;近来全市在院的确诊病例还有2例,均为普通病例;在院接受医学观察的无症状感染者有18例。
021年2月5日之前 ,上海市黄浦区中福世福汇大酒店曾经为新冠疫情中风险等级区域。该区域是在2021年1月22日被列为新冠疫情中风险等级区域的 。2021年1月21日起,昭通路居民区(福州路以南区域)被列为中风险地区。
最新全国疫情等级划分是怎样的?
〖壹〗、新冠肺炎风险等级划分标准如下:高风险等级地区:以县、市(区)为单位,累计病例超过50例 ,且14天内有聚集性疫情发生的地区。中风险地区:以县市区为单位,存在以下两种情况之一的地区:14天内有新增确诊病例,且累计确诊病例不超过50例;或累计确诊病例超过50例 ,但14天内未发生聚集性疫情 。
〖贰〗 、低风险地区:以县市区为单位,无确诊病例或连续14天无新增确诊病例。中风险地区:14天内有新增确诊病例,累计确诊病例不超过50例;或累计确诊病例超过50例 ,但14天内未发生聚集性疫情。高风险地区:累计确诊病例超过50例,且14天内有聚集性疫情发生。
〖叁〗、在中国,突发公共卫生事件的疫情分级标准主要划分为四个等级:特别重大(Ⅰ级):当疫情在全国范围内扩散,对社会经济造成严重威胁 ,或与已知传染病差异显著且传播迅速时,会被列为Ⅰ级响应 。这一级别的疫情需要国家层面的高度重视和全面防控。
中国疫情如何?
〖壹〗、疫情短期内对中国的综合经济损失可能达到万亿规模,而长期经济损失可能超过5万亿。 新冠病毒疫情对中国的直接损失主要体现在医疗救治方面 。根据国家医保局的数据 ,每位新冠肺炎患者的人均费用约为7万元,重症患者的人均费用约为15万元。
〖贰〗、中国国内疫情基本控制住了,没有范围性传播风险。根据黑龙江省绥化市疫情防控应急指挥部消息 ,2月22日起将望奎县疫情风险等级由中风险地区调整为低风险地区 。至此,黑龙江全省所有区域均为低风险地区。
〖叁〗 、政治化倾向:一些外国政客或媒体将疫情政治化,利用疫情攻击中国 ,试图转移国内民众对政府应对能力的关注,这种做法同样加剧了外国人对中国的误解。部分外国人表示理解和支持 世界社会的援助与合作:在疫情期间,许多国家向中国提供了医疗物资和人员支持 ,体现了世界社会的团结与协作 。
〖肆〗、首先,从当前的数据来看,中国日增新冠确诊病例的数量远低于美国。具体来说,中国日增新冠确诊病例还不到两百例 ,而相比之下,美国日增新冠确诊人数是中国的2075倍。这一数据直观地展示了中国在疫情防控方面取得的显著成效 。其次,中国在疫情防控策略上采取了全面、严格且科学的措施。
发表评论