【疫情风险地区有几个城市,疫情风险城市有哪些】
中国封城的城市有几个?
0年的东北鼠疫封城:1910年11月9日 ,鼠疫由中国铁路经满洲里传入哈尔滨,随后一场大瘟疫席卷整个东北这场大瘟疫持续了6个多月,席卷半个中国 ,东三省总督下令封城 。2008年四川北川大地震北川县城开始封城,除防化部分等少数人员可以进入现场,城区幸存的居民全部撤离。

中国历史上有多次封城的记录 ,以下是其中几次重要的封城事件:1910年东北鼠疫封城:时间:1910年11月9日后原因:鼠疫由满洲里传入哈尔滨,迅速席卷东北,东三省总督为控制疫情下令封城。

封城的城市有西安,南京 ,苏州 。封城是河北省石家庄市平山县回舍镇下辖的一个村,历史悠久,具有近千年的历史 ,村北有铁牛山,1996年曾在山上发掘出炼铁遗址,据考证有千年之久。西安介绍 西安市的地质构造兼跨秦岭地槽褶皱带和华北地台两大单元。

0年的东北鼠疫封城事件 ,便是一个惨痛的例子 。这场由鼠疫引发的瘟疫,从满洲里传入哈尔滨,迅速席卷整个东北 ,并波及半个中国。面对这场突如其来的灾难,东三省总督果断下令封城,以遏制疫情的蔓延。这场大瘟疫持续了6个多月 ,给人民带来了巨大的痛苦和损失。
全国封城的城市有以下:武汉、黄冈 、鄂州等多个城市 武汉 作为全国封城的典型代表,武汉市采取了严厉的封城措施以应对疫情的扩散 。2020年初,武汉市采取了为期数月的封城措施,有效遏制了疫情的蔓延。通过关闭市内交通枢纽 ,禁止人员出入,保障了民众的健康和安全。
中国历史上较为知名的封城事件有四次 。第一次是1910年的东北鼠疫封城。1910年11月9日,鼠疫经满洲里传入哈尔滨 ,随后迅速席卷整个东北地区。这场大瘟疫持续了六个多月,对当时的社会造成了极大的冲击 。为了控制疫情蔓延,东三省总督下令对部分城市进行封城 ,这是中国近代史上一次重要的公共卫生应对措施。
疫情高风险有哪些省份
全国疫情等级区域主要针对湖北省、北京市以外的地方,以县级为单位,依据疫情严重程度划分为低风险地区、中风险地区和高风险地区三类 ,具体划分标准及对应防控策略如下:低风险地区实施“外防输入”策略,全面恢复生产生活秩序。
河南省:一些地市在面对疫情输入或本土疫情时,也会有部分地区被列为中风险 。比如安阳 、许昌等地 ,在疫情传播链条涉及当地时,相关区域会根据疫情形势和防控要求,调整风险等级,采取如加强交通管制、限制人员流动等措施 ,以控制疫情蔓延。
疫情高风险地区包括北京、天津 、河北、武汉、重庆、山西 、内蒙古等地区,这些只是部分高风险区域。 除了上述省份,还有其他地区被划分为高风险区域 。
从风险等级划分来看 ,Ⅰ类地区(高风险)有浙江、福建、广东 、广西、海南、云南,这些地区媒介伊蚊活跃期长,既往病例多;Ⅱ类地区(中风险)有上海 、江苏、湖南等11省份 ,存在输入引发本地传播风险。此外,由于传播媒介埃及伊蚊和白纹伊蚊(“花蚊子 ”)分布北扩至辽宁南部,北方城市也需警惕输入性疫情。
江苏省是近来全国疫情最为严重的省份之一。根据最新的中高风险区域名单 ,江苏省拥有2个高风险地区和50个中风险地区 。8月1日,江苏新增40例本土确诊病例,其中11例为轻型 ,29例为普通型。同时,新增2例本土无症状感染者,以及3例境外输入确诊病例。
全国疫情风险城市有哪些(截至11月26日)
月26日起,北京海淀西三旗街道富力桃园C区由中风险地区调整为低风险地区 。调整原因:截至2021年11月25日 ,海淀区西三旗街道富力桃园C区近14天内无新增本地病例及聚集性疫情报告。这是区域风险等级调整的核心依据,表明当地疫情传播风险已显著降低。
022年11月25日0-24时,重庆市新增阳性感染者199+7522例 ,渝中区、九龙坡区 、江北区、南岸区单日新增超1000例,占全市感染人数一半 。截至11月26日,高风险区3245个 ,低风险区防控措施以开州区为借鉴。
疫情形势严峻,新增病例持续高位近期上海疫情呈现快速上升趋势,11月26日起连续5天新增病例达三位数。11月29日新增阳性感染者187例 ,其中确诊病例11例,无症状感染者176例,且12例感染者在社会面检测中发现 ,表明社区传播风险较高 。
河北唐山曹妃甸区发生野禽H5N1高致病性禽流感疫情,134只野禽死亡,已启动应急机制。爱因斯坦《相对论》手稿以1160万欧元(约1亿港元)拍卖,港媒称买家为李嘉诚。世界动态俄罗斯矿井事故11月25日 ,克麦罗沃州一矿井发生冒烟事故,已致11死46伤,38人下落不明 。

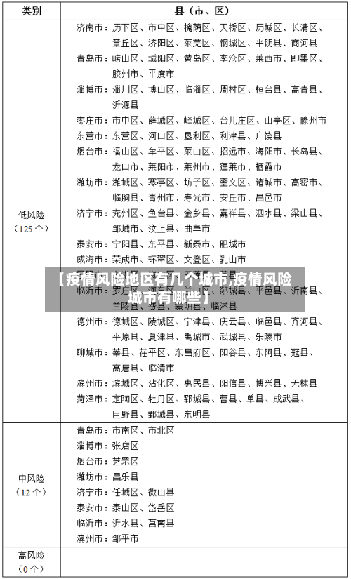
山东重点疫区有哪些城市
近来青岛莱西市 ,滨州市,淄博市,德州禹城市 ,威海市为高风险地区。疫情的高中低风险地区划分标准是依据一个街道或者乡镇14天内是否有新冠确诊病例、有多少病例,来进行划分高中低这三个风险等级,且具体的划分标准还需要按照新冠肺炎疫情转变进行适时调整。大家比较好要依据自己所住区域的疫情时势 ,更改自己的行程,以减少新冠肺炎疾病的传播。
广东省 、广西壮族自治区、贵州省、重庆市、山东省 、云南省以及海南省曾是我国狂犬病的高发区域 。 近年来,这些地区的狂犬病发病率都有显著下降。 东北三省的黑龙江省、吉林省和辽宁省 ,以及西部的新疆维吾尔自治区、西藏自治区和青海省等传统低发区域。
山东东营黄河三角洲自然保护区发生野生天鹅H5N8亚型高致病性禽流感疫情,疫点栖息的249只野生禽类中35只发病并死亡,当地已启动应急响应机制并完成无害化处理 。
发表评论