【宁波涉及疫情地区,宁波 疫区】
宁波公布11名感染者轨迹,他们都去过哪些地方?
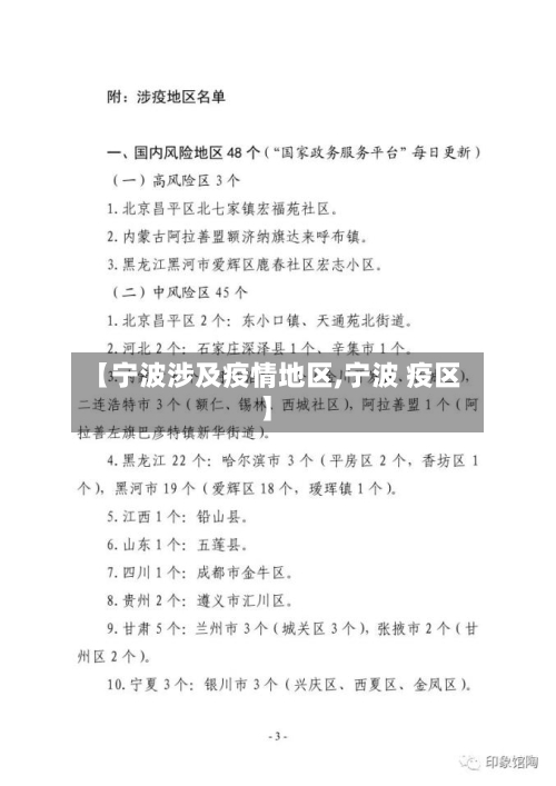
月29日至12月3日,每天轨迹相同 ,6:00-6:30五里牌菜场,8:00-9:00生命阳光艾灸馆,14:30-16:00风景九园小区内下棋 ,19:00-19:30风景九园小区内散步 。

第一例确诊病例在宁波市镇海区发现。通过流量调节追踪源头后,它与最近的省外疫情有关。镇海区在封闭控制区、控制区和预防区进行了第一轮核酸检测,共报告了11例感染病例 ,包括6例确诊病例和5例无症状感染 。感染的5人曾到五里排村生命阳光灸馆理疗,其中3女2男。许多老人在同一个艾灸馆进行理疗。
随后该地区就发布了陈某某的行动轨迹,并在第一时间对其去过的地方进行消毒处理闭店 。将陈某某以及其余两名无症状感染者,进行隔离治疗。小编的看法确诊病例陈某某在确诊前乘坐了高铁回到宁波 ,随后又坐了地铁回到家中,在途中还去了麦当劳点餐。
事情的还原宁波镇海区又确诊了三例病例,分别是陈某某以及陈某某的妻子和陈某某的母亲。随后陈某某的行踪轨迹也被曝光 ,前一天通过高铁回到宁波,接着又坐了地铁,紧接着到了火车站的厕所以及麦当劳的餐厅点餐 ,最后到达五里牌站,出站后步行回家,从那之后再也没有离开过宁波 。
宁波哪里有疫情
北仑区小港街道坟头乐朱田村。截至2022年8月19日 ,宁波新增1例新冠肺炎确诊病例,系在居家隔离观察期间例行核酸检测发现,隔离区域在北仑区小港街道坟头乐朱田村。
月1日以来 ,宁波市北仑区累计报告新冠肺炎确诊病例23例,且病例高度集中在北仑区申洲公司制衣三部车间 。针对此次疫情,宁波市相关部门已迅速展开流调和排查工作,累计排查密接人员3387人 ,次密接人员980人,参照密接人员管理8526人,并均已按要求落实了管控措施。
海曙区 、鄞州区、江北区。截止到2022年12月5日 ,宁波的海曙区、鄞州区 、江北区有疫情 。疫情指疫病的发生和发展情况。较大范围内出现的较大型疫情有重症急性呼吸综合征(SARS)、甲型H1N1流感及新型冠状病毒肺炎。
宁波慈溪市观海卫镇塘下村古师路187弄10号、古师路178号盛德乐超市 、意仕达道口北煤气店有疫情最新情况 。根据相关资料了解到,截止2022年11月27日了解到宁波市新增1例新冠肺炎确诊病例、19例新冠肺炎无症状感染者。近来上述病例已闭环转运至定点医院,已排查到的密接人员均已落实相应管控措施。
宁波市北仑区 。查阅资料显示2022年1月1日0-24时 ,报告新增本土确诊病例7例(均为轻型),均在宁波市北仑区。宁波,简称甬 ,是浙江省副省级市、计划单列市,国务院批复确定的中国东南沿海重要的港口城市、长江三角洲南翼经济中心。
宁波公布11名感染者轨迹,其中有哪些信息值得关注?
第一例确诊病例在宁波市镇海区发现。通过流量调节追踪源头后,它与最近的省外疫情有关 。镇海区在封闭控制区 、控制区和预防区进行了第一轮核酸检测 ,共报告了11例感染病例,包括6例确诊病例和5例无症状感染。感染的5人曾到五里排村生命阳光灸馆理疗,其中3女2男。许多老人在同一个艾灸馆进行理疗 。儿童核酸检测结果呈阳性,为妹妹和弟弟。
月29日至12月3日 ,每天轨迹相同,6:00-6:30五里牌菜场,8:00-9:00生命阳光艾灸馆 ,14:30-16:00风景九园小区内下棋,19:00-19:30风景九园小区内散步。
新安县疾控部门立即开展2例无症状感染者行程轨迹流调,2名无症状感染者初步排查出73名密接、次密接者 ,同时把正村卫生院、正村社区 、西沟村以及其子女就读学校、幼儿园确定为主要风险点 。
感染者居住地分布:已公布的感染者活动轨迹显示,居住地全部集中在镇海区蛟川街道管控区内,涉及人数较多的地点包括临江小区、五里牌村 、风景九园(7例)、虹桥四方工地集中居住点等。工地感染者具体活动轨迹:病例45:彭某某 ,女,51岁,确诊病例。
密接人员轨迹:公布2名密接人员活动轨迹 ,涉及九里立交桥下、长岗背加油站 、府前菜场、中山街棉布市场、继光街弄堂遂昌酸菜鱼馆 、灵山未来社区售楼部、万地小二班等地 。
宁波镇海区的出租车、网约车只进不出,你如何看待这一规定?
〖壹〗 、这次宁波镇海的疫情涉及的范围较广,涉及的地方有工地、超市和服装摊。面对疫情大家不要心慌,疫情当前政府和国家始终将人民的生命放在第一位的,做出的任何决定和规定都是为了维护人民群众的利益和生命的。面对疫情 ,我们不再像第一次面对它那样恐惧了,国家和政府已经有一套完善的防疫机制了 。
〖贰〗、疫情管控,宁波镇海区出租车 、网约车只进不出。因为宁波镇海这个地区发生了新冠疫情 ,当地部门为了能够在最短的时间内控制疫情,降低损失,当发现疫情的时候 ,第一时间就是对发生疫情的区域进行严格的管制。
〖叁〗、从法律层面看,两名乘客的行为暂不构成犯罪,但属于因经济纠纷妨碍他人正常营业的违法行为 ,司机可通过法律途径维权;此事件也反映出无赖行为成本低、维权成本高的问题,需完善法规执行与社会规则引导。
〖肆〗 、临沂:当地到处都是查车的,无证车辆一出来就被查 ,司机群里已经被查车的视频刷屏,没有人敢顶风作案 。南宁、贵阳等地:交通运输执法部门通过数字执法平台对网约车企业运营数据进行实时监控和分析,已有多家网约车企业因违规行为被立案处罚,从源头开始处罚。
〖伍〗、不得高于当地出租车费用的一定比例。平台责任:平台需对驾驶员和车辆进行审核 ,并承担信息撮合 、安全保障等责任 。此外,新规还对接单次数、收费标准等进行了严格限制,例如部分城市规定每天接单不超过2次 ,收费仅覆盖油费、过路费等直接成本。这些限制旨在防止顺风车异化为“黑车 ”,确保其共享出行的本质。
〖陆〗 、网约车从业资格证的地域限制网约车从业资格证存在明显的地域限制 。设区的市级以上地方人民政府出租汽车行政主管部门,会根据各自区域的服务特征来自行确定考试内容。这意味着不同地区的网约车从业资格考试在知识点、侧重点等方面可能存在差异。

发表评论