全国出现的疫情地区名单(全国发生疫情的城市)

中国疫情最严重的三个省

〖壹〗、江苏省是近来全国疫情最为严重的省份之一 。根据最新的中高风险区域名单 ,江苏省拥有2个高风险地区和50个中风险地区。8月1日,江苏新增40例本土确诊病例,其中11例为轻型 ,29例为普通型。同时,新增2例本土无症状感染者,以及3例境外输入确诊病例 。

全国出现的疫情地区名单(全国发生疫情的城市)-第1张图片

〖贰〗 、疫情最严重的三个省是湖北省、广东省和河南省。湖北省是疫情爆发的中心地带 ,尤其是武汉市。这里最初出现了大量病例,并迅速成为全国乃至全球关注的焦点 。湖北省的疫情严重程度与武汉市的华南海鲜市场有关,这里被认为是病毒传播的源头之一。随后 ,湖北省及武汉市采取了严格的封城措施 ,以遏制病毒的传播。

全国出现的疫情地区名单(全国发生疫情的城市)-第2张图片

〖叁〗、当前,疫情最严重的三个省份分别是江苏 、云南和河南 。 以江苏省为例,根据现有数据 ,该省近来有两个高风险地区和50个中风险地区 。 2021年8月1日,江苏新增本土确诊病例40例,其中11例轻型 ,29例普通型;新增本土无症状感染者2例。

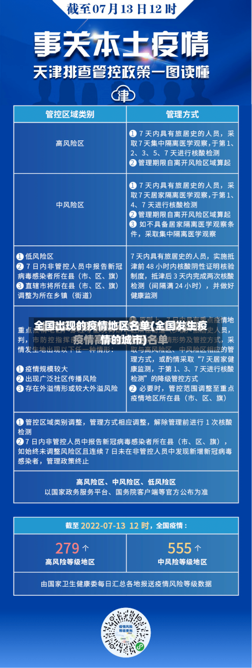
全国疫情重点地区名单

〖壹〗、可以通过微信的医疗健康模块快速查询全国疫情风险地区名单,具体步骤如下:打开微信并进入支付页面在微信主界面底部菜单栏点击我,进入个人页面后选取支付选项。进入医疗健康模块在支付页面中 ,找到医疗健康功能入口(通常位于生活服务类选项中),点击进入 。

〖贰〗、浦东新区祝桥镇被列为中风险地区上海市卫生健康委主任邬惊雷表示,该病例并未接触冷冻食品 ,跟进博会并无关联。经上海市疫情防控指挥部研究决定,将浦东新区祝桥镇列为中风险地区,上海市其他区域的风险等级不变 ,要求中风险区域的相关人员原则上不能离沪 ,确需离沪的需持7天内核酸检测阴性的证明。

〖叁〗 、湖北省作为重点疫区:作为疫情的发源地,湖北省尤其是武汉市在疫情期间面临着极大的挑战 。随着疫情的扩散,湖北省其他地区也受到了严重影响 ,因此整个省份被视为重点疫区。 广东、黑龙江等省份的疫情情况:广东等地由于人口流动大、密度高,疫情传播速度快,一度成为重要的防控区域。

全国中高风险地区名单表格下载入口

〖壹〗 、微信搜索公众号“广州本地宝 ” ,关注后在对话框回复【风险】,可获全国/广州疫情风险等级查询系统 、中高风险最新名单+调整时间等信息 。不过该途径可能不直接提供表格下载或一键复制功能,但可以获取最新的中高风险地区名单信息 ,再自行总结成表格。

〖贰〗、最新全国风险地区名单可通过本地宝——全国疫情中高风险地区名单查询器实时查询。查询平台:本地宝——全国疫情中高风险地区名单查询器查询入口:点击进入(实时更新)本地宝的全国疫情风险等级名单查询系统由小编们实时维护,风险地区有调整时会第一时间更新专题,确保用户获取的信息准确且及时 。

〖叁〗、查询方式一:国务院客户端小程序——疫情风险等级查询入口获取:通过微信搜索“国务院客户端”小程序 ,进入后即可找到“疫情风险等级查询”功能入口。查询流程:进入小程序后,点击页面上部的查询按钮,系统将直接展示全国中高风险地区名单 ,信息一目了然 ,无需复杂操作。

〖肆〗 、查询方式:点击进入上海本地宝的风险专题页面,可获取全面的风险地区数据 。附加功能:关注微信公众号“上海本地宝 ”,在对话框搜索【风险】 ,即可便捷获取实时更新的全国疫情风险等级和中高风险地区名单 。注意:以上数据仅限于中国大陆地区,不包括港澳台。

〖伍〗、截至3月21日24时,全国现有38个高风险地区 ,602个中风险地区。以下是高风险地区的详细名单:天津市 西青区(2个):精武镇“和光尘樾”一期建筑工地,西营门街跃升里商业街西区(三区) 。河西区(1个):天塔街清海湾大众浴池。滨海新区(1个):天津临港经济区东方星城。

发表评论