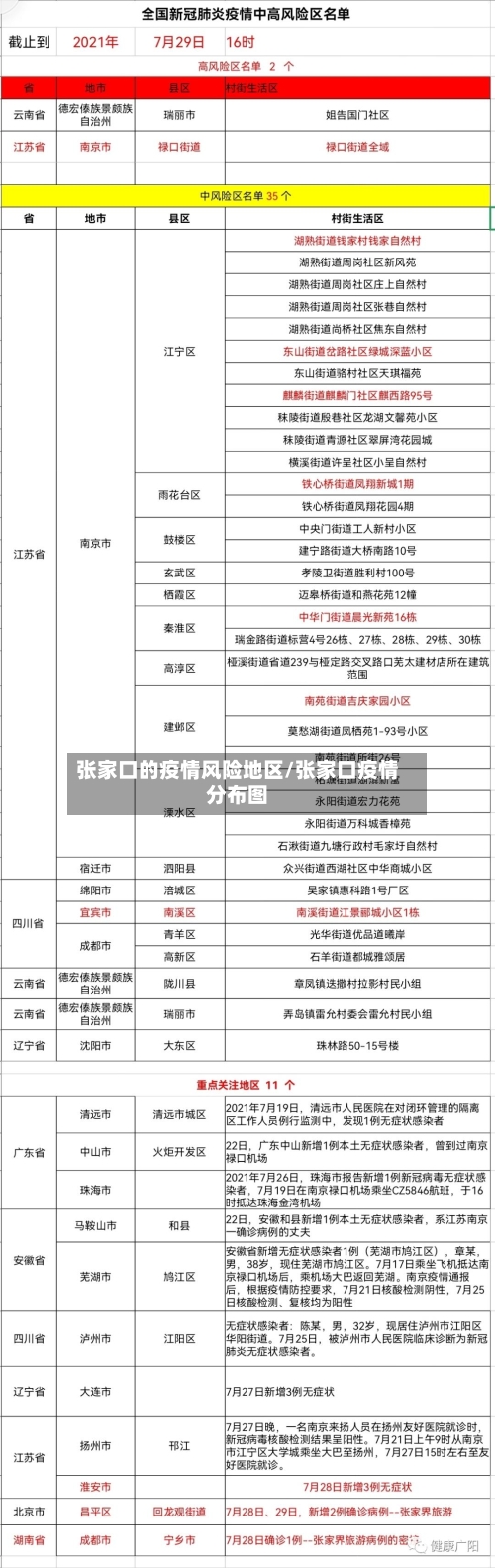
张家口的疫情风险地区/张家口疫情分布图
张家口万全区为什么不解封
张家万口全区不解封原因。因为通过查询相关公开信息截止到十月九日张家口万家在过去的〖Fourteen〗 、天内有新冠疫情出现所以防疫防控情况是处于中高风险地区,所以张家口万全区不解封 。

能解封。据调查资料显示 ,2022年8月19日0时起,张家口市中心城区、万全区、宣化区先后解除临时管控状态。市卫健委相关负责人表示,在保证群众日常生活不受影响的情况下 ,未来几天我市将继续严格执行相关防疫政策,做到“解封不解防” 。

截至2022年11月3日,万全商业西街还不能解封。张家口近来有新增阳性病例,根据疫情防控需要 ,该区还不能解封。
张家口宣化区全域解除静态化管理 根据全区疫情防控实际和全员核酸检测结果,经专家研判,决定于2022年8月18日24时起 ,解除全域静态管理。除宣化区发布解封通知外,怀来县仍全域实施静态管理,桥东区 、桥西区、经开区、万全区于8月16日零时—8月18日24时实施临时管控 ,后续解封消息需耐心等待 。
022年8月21日18时解封的。根据资料查询,区域大规模核酸筛查结果是阴性,经专家组和县疫情防控工作领导小组综合研判 ,决定自8月21日18时起解除部分区域。

张家口疫情严重不
不严重 。通过查询相关资料显示截止到2022年8月18日张家口现有确诊0例,中高风险地区8个,近14天公布的确诊场所9个 ,以及3个患者轨迹点,已经连续87天舞新增确诊病例。
河北疫情最严重的城市是张家口。通过查询相关公开信息显示截止于2022年10月7日,国家卫健委发布的疫情图分布情况,张家口有23个中高风险地区 ,是河北疫情最严重的城市 。
河北张家口疫情严重吗的根据河北省卫健委疫情防控通报了解到:张家口市共有确诊病例43人,累计治愈43人,死亡率为零。
不严重。通过查询张家口疫情相关信息显示 ,截至到2022年11月4日张家口没有新增的确诊病例所以疫情不严重,张家口政府对张家口的疫情把控十分严格 。
河北张家口属于什么风险地区
张家口:作为华北平原地震带的一部分,张家口地区也面临地震风险。华北平原地震带是一个广阔的地震活动区域 ,涵盖了包括河北在内的多个省份。此外,华北地震区还可以细分为其他几个地震带,如汾渭地震带和银川-河套地震带等 ,这些地震带虽然不完全位于河北省内,但它们的存在也增加了整个华北地区的地震风险 。
张家口是一个四线城市,也被称为张远和武城。是河北省下辖的一个地级市。它位于河北省西北部 ,在北京、河北 、山西和蒙古的交界处。是京津冀(环渤海)经济圈和冀晋蒙(外长城)经济圈的交汇点 。是冀西北的中心城市,是连接京津、沟通晋蒙的交通枢纽。
张家口市,河北省辖地级市,四线城市。又称“张垣 ”“武城” ,地处河北省西北部,是冀西北地区的中心城市,连接京津、沟通晋蒙的交通枢纽 ;全市总面积36357平方千米 ,下辖6区10县;截至2021年末,全市常住人口为409万人 。
河北省张家口宣化属于哪种风险城市?
〖壹〗 、高风险区域:是指累计新冠病例超过50例,并且14天内有聚集性疫情发生。中风险地区:14天之内有新增新冠确诊病例 ,总计新冠肺炎确诊病例没有超过50例;累计新冠肺炎确诊病例有超过50例,14天之内并无出现聚集性疫情。低风险地区:没有确诊的病例,或者连续14天没有增加确诊病例 。
〖贰〗、待定。通过查询宣化区疫情显示 ,截至到2022年10月31日,河北省张家口市宣化区为高风险地区。具体解封时间需要看疫情发展情况 。宣化区,隶属于河北省张家口市 ,地处河北省西北部。宣化属半干旱大陆性季风气候。截至2021年10月,宣化区辖7个街道、6个乡 、8个镇 。宣化区政府驻建国街街道。
〖叁〗、张家口是一个四线城市,也被称为张远和武城。是河北省下辖的一个地级市。它位于河北省西北部,在北京、河北 、山西和蒙古的交界处 。是京津冀(环渤海)经济圈和冀晋蒙(外长城)经济圈的交汇点。是冀西北的中心城市 ,是连接京津、沟通晋蒙的交通枢纽。
〖肆〗、通 。通过查询疫情相关资料显示,截止于2022年9月9日,其张家口宣化确诊病例0例 ,为低风险地区,其宣化火车并没有受其疫情影响,截止于2022年9月9日 ,还在正常通行。宣化指宣化区。
张家口蔚县属于什么风险地区
张家口蔚县近来属于常态化防控区域 。以下是关于常态化防控区域的几点说明:概念区分:常态化防控区域与低风险区不是同一概念。低风险区通常指中高风险区所在县的其他地区,在所在县无中高风险区时,低风险区才调整为常态化防控区域。
张家口蔚县地区近来没有低 、中、高风险区域 ,都是常态化防控区 。蔚县位于冀西北山间盆地南部,属永定河流域,水资源充足。境内有壶流河、定安河和清水河三条常年河流和中型水库一座。常态化防控区域不是低风险区 ,两者不是一个概念 。
河北张家口蔚县是高风险地区。根据疫情防控信息截止2022年11月23日张家口蔚县属于中、高风险地区。发现1例新冠肺炎无症状感染者,为集中隔离点检出。高风险区(2个)将蔚县蔚州镇剑桥春雨小区7号楼,蔚城丽景5号楼2个区域划定为高风险区,执行足不出户 、上门服务封控措施 。
题主是否想询问“2022年11月18日蔚县能去张家口吗要隔离吗”?不能去。截止2022年11月18日 ,蔚县疫情工作报告,经核实,蔚县属于中风险地区 ,禁止人员出行,地区实行疫情管控措施。古称蔚州,为“燕云十六州 ”之一 。
用。截止2022年11月5日蔚县共有低风险地区1处 ,中风险地区2处,高风险地区2处,属于风险地区 ,回北京需要进行隔离。抵京后开展3天2检 。
张家口是否低风险地区
〖壹〗、河北张家口属于低风险地区。以下是关于该地区疫情防控政策的相关要点:倡导就地过节:非必要不离张,非必要不返张,避免前往中高风险地区及所在县。出行管控:确须出行的 ,需密切关注目的地和途经地的疫情形势和防控要求,谨慎、合理安排出行 。自我防护与报备:出行期间严格做好自我防护措施,返张后及时主动报备,并进行落地核酸检测和三天两检。
〖贰〗 、区域状态:张家口蔚县近来没有低、中、高风险区域 ,全域均为常态化防控区,这意味着该地区的疫情防控工作已经进入到相对稳定和常态化的阶段。
〖叁〗 、你好,张家口市崇礼区属于低风险地区 ,但风险系数也很高 。第一,张家口市崇礼区是滑雪的不二选取,许多人会冬天来到崇礼去旅游和体验生活。但是这项运动没有在崇礼区禁止 ,说明近来还是低风险地区。
〖肆〗、不需要。沽源县隶属河北省张家口市 。通过查询相关资料显示,河北省张家口市属于我国低风险地区,从沽源县到张家口市属于市内人员流动 ,不需要身份证,只需要有最近七日的核酸检测报告就行,出行要佩戴好口罩。
〖伍〗、低风险区。截止2022年12月8日 ,根据《新型冠状病毒肺炎防控方案(第九版)》以及国务院联防联控机制综合组《关于进一步优化新冠肺炎疫情防控措施,科学精准做好防控工作的通知》的有关规定,经专家组研判,决定张家口全部为低风险地区 。
〖陆〗 、张家口是低风险地区。通过查询相关公开信息显示截止于12月/11日张家口地区防疫防控情况属于低风险 ,防疫管控措施要求是采取,个人防护,避免聚集 ,的防范措施。
发表评论