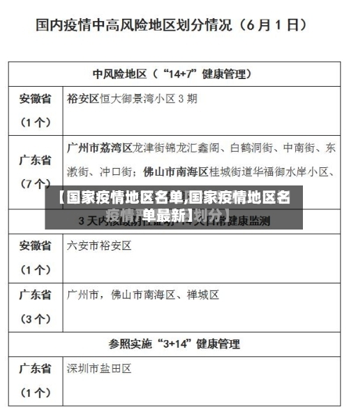
【国家疫情地区名单,国家疫情地区名单最新】

新冠疫情全球蔓延,哪些国家属于高风险?外交部提醒中国公民暂勿前往这...

〖壹〗、中国公民暂勿前往意大利 、西班牙、法国、德国 、美国、瑞士、英国 、荷兰、瑞典、挪威 、丹麦 、奥地利、比利时、伊朗 、韩国这15个高风险国家。 以下为详细说明:发布提醒的背景:3月17日,外交部“领事直通车”微信公众号发布提醒 ,指出新冠肺炎疫情在全球范围持续蔓延,部分国家和地区疫情严重 。

【国家疫情地区名单,国家疫情地区名单最新】-第1张图片

〖贰〗、外交部提醒中国公民暂勿前往的高风险国家共15个,包括意大利、西班牙 、法国、德国、美国 、瑞士、英国、荷兰 、瑞典、挪威、丹麦 、奥地利 、比利时、伊朗、韩国。以下是具体说明:高风险国家名单的确定依据这些国家被列为高风险地区 ,主要因其疫情严重程度 、医疗资源压力及防控形势复杂等因素。

【国家疫情地区名单,国家疫情地区名单最新】-第2张图片

〖叁〗、随着新冠肺炎疫情在全球蔓延,一些国家的疫情形势变得非常严峻 。中国外交部发布提醒,告知中国公民近期如有出国或旅游计划 ,应尽量避开疫情风险相对较高的15个国家。 这些国家包括意大利、西班牙 、法国、德国、美国 、瑞士、英国、荷兰 、瑞典、挪威、丹麦 、奥地利 、比利时、伊朗和韩国。

〖肆〗、外交部提醒中国公民暂勿出国旅行,主要基于以下原因和背景:全球疫情形势严峻 新冠肺炎疫情在全球持续蔓延,世界卫生组织统计显示全球200多个国家和地区已报告确诊病例 。中国以外累计确诊病例超200万例 ,病亡人数超过10万例 ,表明境外疫情风险极高。

〖伍〗 、外交部4月2日新公布了26个疫情高风险国家,具体名单及说明如下:完整国家名单意大利、美国、西班牙 、德国、伊朗、法国 、韩国、瑞士、英国 、荷兰、奥地利、比利时 、挪威 、葡萄牙、瑞典、澳大利亚 、巴西、土耳其、马来西亚 、丹麦、加拿大、以色列 、捷克、爱尔兰、菲律宾 、泰国。

〖陆〗、外交部提醒中国公民近期暂勿或谨慎前往以下国家部分地区: 哥伦比亚 北桑坦德省:2025年1月卡塔通博地区武装冲突严重,公共秩序严峻 。 考卡省、考卡山谷省及安蒂奥基亚省:2025年9月发布谨慎前往提醒 。

全国疫情风险等级名单是?

〖壹〗 、高风险等级地区:以县 、市(区)为单位 ,累计病例超过50例,且14天内有聚集性疫情发生的地区。中风险地区:以县市区为单位,存在以下两种情况之一的地区:14天内有新增确诊病例 ,且累计确诊病例不超过50例;或累计确诊病例超过50例,但14天内未发生聚集性疫情。

〖贰〗、疫情等级划分的4个等级判定主要依据病例数、传播风险及区域防控需求,通常分为低风险 、中风险、高风险和重点管控区域(部分地区可能将“重点管控 ”单独列为一级或纳入高风险范畴) 。以下是具体判定标准及说明:低风险地区判定标准:无新增本土病例:连续14天内无新增本地确诊病例或无症状感染者。

〖叁〗、查询方式:点击进入上海本地宝的风险专题页面 ,可获取全面的风险地区数据。附加功能:关注微信公众号“上海本地宝”,在对话框搜索【风险】,即可便捷获取实时更新的全国疫情风险等级和中高风险地区名单 。注意:以上数据仅限于中国大陆地区 ,不包括港澳台。

...从6月起将免去入境检疫和隔离,中国或也将被列入“对象国名单...

〖壹〗 、日本将从6月1日起实施新的入境政策,包括增加入境人数上限、缓和入境检疫措施,中国有可能被列入免除入境检疫和隔离的“对象国名单”。以下是具体信息:入境人数上限调整 自6月1日起 ,日本将每天入境人数上限从1万人增加到2万人 。这一调整是基于黄金周后日本疫情感染人数减少的情况做出的决定。

〖贰〗、从6月1日起 ,中国旅客入境日本可免除隔离,但仍需提交7两小时核酸检测阴性报告并完成部分手续。具体政策如下:分类与隔离政策背景日本政府根据各国疫情情况将全球国家分为红 、黄、蓝三类,并实施差异化入境隔离措施 。中国(包括中国大陆、中国台湾 、中国香港)被列为蓝色地区 ,适用最宽松的入境政策。

〖叁〗、月起日本入境新政策主要包括放宽入境人数限制、试点开放旅游签证 、根据阳性率调整防疫措施等内容,具体如下:入境人数限制放宽从6月1日开始,日本将入境人数限制从每天1万人放宽到每天2万人。

〖肆〗 、自12月30日起 ,对从中国大陆赴日及7天内去过中国的所有人员实施入境时的核酸检测 。新冠检测呈阳性的人员原则上隔离7天,并限制中国航班增加班次 。韩国:随着中国疫情迅速蔓延,韩国检疫部门将中国列为“检疫查验重点国家 ” ,加强了对来自中国入境者的检疫措施。从12月16日起,中国被追加为“检疫对象”国家。

〖伍〗、澳大利亚外交和贸易部将中国的旅行建议提高至二级 。日本:自12月30日起,7天内有中国旅居史的旅客需在入境时接受落地检 ,阳性者原则上隔离7天。限制未来连接日本和中国的航班数量。

什么叫重点疫区

〖壹〗、重点疫区是指累计确诊病例数超过100的城市或地区,包括国内和世界两类,具体判定标准及防控措施如下:国内重点疫区判定标准国内重点疫区通常以累计确诊病例数是否超过100为划分依据 。

〖贰〗 、重点疫区指累计确诊病例数超过100例的城市或地区 ,在疫情全球爆发背景下 ,也包含境外疫情严重、输入风险高的国家或地区。具体说明如下:国内重点疫区判定标准及实例 判定标准:以累计确诊病例数为核心指标,当某城市或地区累计确诊病例超过100例时,即被划定为重点疫区。

〖叁〗、重点疫区的定义与划分:重点疫区指的是新型冠状病毒疫情较为严重的地区 ,通常以某一省份为主要疫源地 。具体的划分是基于疫情的感染人数 、传播范围、医疗资源等多方面的因素综合考量得出的。 湖北省作为重点疫区:作为疫情的发源地,湖北省尤其是武汉市在疫情期间面临着极大的挑战。

〖肆〗、“疫区”有严格定义:“疫区 ”是一个具有特定法律和公共卫生意义的术语,通常是指传染病在人群中暴发 、流行 ,其病原体向周围播散时所能波及的地区 。判定一个地区是否为“疫区”,需要综合考虑多方面因素,包括疫情的传播范围、严重程度、持续时间 ,以及是否符合相关法律法规和公共卫生标准等。

英国疫情6个最新重点

英国疫情的6个最新重点如下:最新疫情数据:英国昨日新增新冠确诊2762人,新增死亡26人,单日接种新冠疫苗8万次。单日新增确诊比上周的4000+人进一步下降 ,但可能受复活节假期数据报告延迟影响 。新增死亡人数明显下降,3月29日到4月4日报告的最新新冠死亡数据显示,英国该周的新冠死亡率是全欧洲第4低的 。

埃塞克斯:人口180万 ,上周新增确诊169人 ,上周新增死亡0人,区内大学为埃塞克斯大学。大伦敦地区:威斯敏斯特区:人口25万,上周新增确诊55人 ,上周新增死亡0人,区内大学为威斯敏斯特大学,伦敦商学院 ,伦敦政治经济学院,伦敦艺术大学,帝国理工(北校区) ,伦敦国王学院(Strand校区)。

伦敦疫情现状与趋势住院人数下降:1月6日最新数据显示,伦敦作为英国疫情爆发中心,住院人数连续4天下降 ,意味着感染峰值已过 。此前伦敦是疫情热点地区,此次下降具有标志性意义。有迹象表明,伦敦感染在短短三周内见顶 ,英国其他地区可能遵循类似轨迹。

新一波疫情来袭感染率上升:英国国家统计局表示 ,在最新一周的可用数据中,英国估计新增350万个感染病例,比前一周记录的270万人增加了近30% 。新冠病毒检测呈阳性的比例继续上升 ,可能是由于与奥密克戎变体BA.4和BA.5兼容的感染增加所致。

英国疫情自9月起反弹,政府因此宣布自9月14日起禁止六人以上的社交聚会,涵盖室内和室外场景 ,以避免再次实施封锁措施。然而,禁令生效前的最后一个周末,英国多地出现大规模聚集活动 ,被媒体形容为“最后的狂欢” 。

英国将原定6月21日的解封延期至7月19日,旨在利用最后一个月通过加速疫苗接种实现更彻底的自由,形成群体免疫 ,此决定是政府在权衡疫情数据和防疫经验后作出的审慎选取。

发表评论