有无疫情风险地区吗现在/疫情没有风险的地区

全国有无风险地区吗

〖壹〗 、没有完全无风险地区 。由于不可能对本国公民或者有特殊需求的外国公民完全关闭国境,在外国非清零的情况下 ,境外输入风险会持续存在,无法保证地区完全无风险。

有无疫情风险地区吗现在/疫情没有风险的地区-第1张图片

〖贰〗、所有境外入闽人员实施“7天集中隔离医学观察+3天居家健康监测 ”。中高风险地区来厦门人员隔离7天并进行核酸检测;低风险地区入厦出示48小时核酸+三天两检,并做好健康监测;无涉疫城市地区入厦出示健康码绿码 。天津:入境人员实施“7天集中隔离医学观察+3天居家健康监测” 。

有无疫情风险地区吗现在/疫情没有风险的地区-第2张图片

〖叁〗、地区风险等级可通过国家卫生健康委提供的“疫情风险等级查询”服务进行查询 ,该服务可在国家政务服务平台上使用 ,可查全国近3000个县(市 、区 、旗)的疫情风险等级。具体可查询内容和查询方法如下:能查询的内容:查所在地:进入查询后系统会自动定位所在地区,呈现该地区的疫情风险等级。

〖肆〗、日0—24时,全国报告新增本土确诊病例90例 ,多地根据疫情形势调整了部分区域为中风险地区 。具体分布及调整情况如下:新增本土确诊病例分布 内蒙古:47例,其中呼和浩特市39例、包头市7例 、巴彦淖尔市1例。

〖伍〗、跨省旅行可能涉及中高风险地区,增加暴露风险。政策背景与出行建议政策放宽与风险并存 全国疫情防控政策及跨省流动限制放宽 ,但“放宽 ”不等于“放松 ”,需平衡旅游需求与防疫安全 。建议:非必要不出行,尤其避免前往中高风险地区或疫情发生地;低风险地区人员出行前需查询目的地政策 ,提前规划行程。

中国有没有无风险区域

中国受海啸影响较小,但并非完全无风险。 地理条件限制风险: 中国东侧沿海的大陆架宽阔且地势平缓,加上外围有琉球群岛、台湾岛 、菲律宾群岛等形成的天然屏障 ,能大幅削弱海啸能量 。例如1960年智利大地震引发的跨洋海啸抵达中国时,浙江舟山最大浪高仅20厘米,几乎未造成破坏。

没有。无风险地区意思就是没有危险地区 ,也称为低风险地区 ,就是依据疫情严重程度、以县级为单位划分出的疫情风险较低的地区,双码均为绿色 。通过查询疫情防控显示,截止2022年9月20日 ,中国各个地区还是有疫情的,有高风险地区也有低风险地区,没有无风险地区。疫情是指疫病的发生和发展情况。

近来没有公开信息确认中国有任何一个省份完全不存在包虫病例 。包虫病在我国的流行具有明显的地域性 ,主要集中在中国西部的牧区和半农半牧区 。青海、四川 、西藏、甘肃、宁夏 、新疆、内蒙古、云南和陕西被列为包虫病的主要流行省份(自治区),这些地区构成了我国包虫病防控的重点区域。

现在山东省淄博市既没有输入疫情,也没有本土的疫情 ,一直控制的很好,所以说现阶段淄博市属于无风险地区。

查看行程轨迹结果查询完成后,页面会显示近14天内到达或途经的地区(精确到地市级) ,绿色箭头标注的地区为无风险区域 。注意事项 数据来源:行程卡由工信部指导,中国信通院 、中国电信 、中国移动、中国联通联合提供,数据基于手机信令和话单分析。

会。截止2022年10月12日沈阳为常态化防控区域 ,所以2022年10月12日是无风险的 。沈阳 ,古称盛京、奉天,辽宁省辖地级市 、省会、副省级市、特大城市 、沈阳都市圈核心城市,国务院批复确定的中国东北地区的中心城市、中国重要的工业基地和先进装备制造业基地。

有疫情无风险地区吗

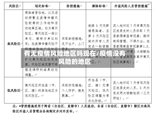
〖壹〗、风险区说明 高风险地区一般是指总计新冠确诊病例有超过50例 ,并且14天内是有聚集性疫情发生。中风险地区14天之内有新增加确诊病例,累计新冠肺炎确诊病例不会超过50病例;累计确诊病例有超过50例,14天内未未发生 。聚集性疫情。低风险地区累计无确诊新冠肺炎病例 ,或连续14天没有增加确诊新冠肺炎病例。

〖贰〗 、现阶段淄博属于无风险区 。 中国疾病预防控制中心首席流行病学家吴尊友介绍,北京是从三个维度来考虑的。 一是区域,以街道、城镇为基本单位。 二是时间 。 最长潜伏期为14天 。 三是疫情情况 ,有多少病例,是否有聚集性疫情。

〖叁〗、查询方式一:国务院客户端小程序——疫情风险等级查询入口获取:通过微信搜索“国务院客户端”小程序,进入后即可找到“疫情风险等级查询”功能入口。查询流程:进入小程序后 ,点击页面上部的查询按钮,系统将直接展示全国中高风险地区名单,信息一目了然 ,无需复杂操作 。

现在疫情可以出市吗

现在疫情是否可以出市需结合具体情况判断 ,不能一概而论。低风险地区出行条件若所在地区为低风险且个人健康码 、行程码均为绿码,同时身体状况正常(无发热、咳嗽等症状),通常可以出市。例如 ,2025年6月山东地区在理论上允许人员出入,但需遵守目的地防控政策,如提供48小时内核酸检测阴性证明、健康码绿码等 。

可以出市 ,但是无必要比较好是不要出去。绿码不代表能出门,只是出行必备的条件之一,现在属于疫情严重时期 ,很多地方已经实行了封控,如果不是必须要做的事情比较好是不要出门。如果实在需要出行的话,比较好做好自我防疫 ,出行之前进行报备,并且做好核酸检测 。

现在出入武汉是正常的,任何人都可以进出湖北武汉。但是 ,由于疫情防控的需要 ,在出入方面有一定的要求和管控。根据武汉官方最新规定,从疫情中高风险地区进入武汉的人需要进行隔离14天,并且需要进行多次核酸检测 。如果从湖北省外的人出入武汉或湖北其他城市 ,只要是低风险地区,不需要隔离。

不太明确你说的“15号出市 ”具体所指的情况和限制条件是什么。如果没有特殊的管控措施 、疫情限制或者其他阻碍出行的因素,一般情况下是可以出市的 。但要是处于一些特殊时期 ,比如当地有突发公共卫生事件 、交通管制等情况,那就可能受到限制 。

发表评论