哪些地区疫情又开始管控(哪些地方疫情又开始了)
突发!刚刚解封65小时后,上海这些区域再次封控7-14天!
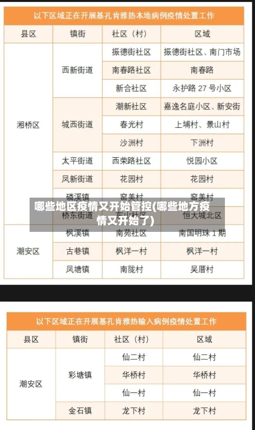
〖壹〗、上海部分区域在解封65小时后再次实施了7-14天的封控措施。具体情况如下:封控区域与时间:6月7日17时起 ,上海徐汇区对湖南路街道相关区域实行临时管控,辖区内所有人员足不出户 。其中,陕西南路 、新乐路、襄阳北路、长乐路合围等区域自6月3日便开始管控 ,至7日发布公告时,实际解封时间仅65小时。

〖贰〗 、封控区:维也纳酒店南山亿利达店,封控区内人员集中隔离14天。管控区:亿利达大厦(除封控区外) ,管控区内人员居家隔离14天,严格实施围合管理,区域内商业暂停 。

〖叁〗、封控区(1个):将娄门外下塘街14-1号2幢划定为封控区 ,实行“区域封闭、足不出户 、服务上门”。

〖肆〗、解封解控后,民治、龙华 、大浪街道上述区域相关管理措施调整如下: 上述区域原封控、管控区解除后一周内继续围合管理,设置卡口和“电子哨兵 ”,实施居民白名单管理。防范区解除后一周内 ,实施略高于社会面管理,避免各类人群聚集活动,严格做好自我健康监测 ,强化医疗机构、药店等哨点监测 。
〖伍〗、第65号) 根据疫情防控工作需要,自2022年3月13日起,福田区划定封控区 、管控区、防范区如下: 封控区: 南园街道沙埔头东43号。 福保街道益田社区益田路1001号员工宿舍。 沙头街道沙尾西村第16栋 。 实行“区域封闭、足不出户 、服务上门”。
疫情已经发生根本性逆转,应迅速恢复正常的生产生活秩序,同时严格防控...
〖壹〗、应迅速恢复正常的生产生活秩序 ,同时将防控重点转向严格管理境外输入性病例。具体分析如下:疫情统计数据表明中国疫情发生根本性逆转疫情来源逆转:引发新冠肺炎疫情的来源在一周前的3月9日已经发生根本性交叉逆转,由本土爆发病例为主逆转为以境外输入性病例为主。
〖贰〗、应迅速恢复正常的生产生活秩序,同时将防控重点转向严控境外病例输入 。具体分析如下:疫情形势已发生重大变化本土疫情得到有效控制:湖北新增病例从3月12日的114例(占全国92%)降至3月15日的4例(占全国25%) ,且连续多日为个位数,零星病例已不足为惧。
〖叁〗 、疫情防控常态化是指在采取防护措施的情况下,人们基本可以恢复正常的生活和工作。新冠肺炎疫情防控工作进入常态化后 ,各地各部门要全面落实“外防输入、内防反弹”的总体防控策略,坚持及时发现、快速救治 、精准控制、有效救治,切实保障人民群众生命健康,有力保障经济社会秩序全面恢复 。
〖肆〗、生活恢复正常时间:下下周(或最迟六月第3周 ,如果后续有零星社会面阳性的话)生活基本恢复正常,六月中下旬摘星。
10月21日北京疫情发布会要点汇总
0月18日7时许,步行至恒丰园4号院丰巢快递柜取快递后返家;22:00被判定为徐某某的密切接触者 ,10月19日凌晨被转运至集中隔离观察点,当日核酸检测阴性。丰台区核酸检测与环境采样结果 截至21日12时,丰台区对刘某所到过的水果超市及相关地区开展环境及人员核酸检测共计120件 ,结果均为阴性 。涉疫人员核酸检测结果也均为阴性。
0月21日的北京市新型冠状病毒肺炎疫情防控工作第243场新闻发布会获悉,10月21日0时至14时,北京新增1例京外关联本地新冠肺炎确诊病例。(点此查看详情)丰台区人民政府副区长张婕介绍 ,丰台区立即深入开展流调排查管控 。
0月25日,北京市疾控中心副主任庞星火在疫情防控新闻发布会上宣布,10月24日16时至25日15时 ,北京市新增了2例与外地关联的本地新冠肺炎确诊病例,1例核酸检测阳性者和1例与外地关联的本地新冠肺炎无症状感染者。
山东又开始管控了吗
〖壹〗 、根据报道,山东近日开始实施新一轮的疫情防控措施,以减少疫情的再次蔓延。据悉 ,山东省要求各市县将新冠肺炎确诊病例中的聚集性疫情控制在可控范围内,采取有效的防控措施,防止疫情进一步扩散 。
〖贰〗、山东疫情没有管控 ,放开了。通过查询相关公开信息显示:截止2023年1月8日,山东地区不再检查健康码,不再强制要求做核酸检测 ,不需要报备,不再展开落地检和大规模的核酸检测,山东地区属于常态化管理。
〖叁〗、是。根据疫情防控政策信息显示 ,山东又重新管控了 。山东省,简称鲁,别名齐鲁、东鲁 、海右、海岱 ,省会济南,是中国华东地区的一个沿海省份。
〖肆〗、现在山东没开始管控。通过查询相关公开信息显示截止于2023年1月4日,全国各地不再检查健康码,核酸阴性证明 ,不需要报备,不再展拉落地检和三天三检,全国范围内属于常态化管理 。
〖伍〗 、山东近来整体是安全的。近期山东采取了一系列措施保障安全 ,包括春运安全保障和重点行业领域的安全生产部署。从交通出行来看,2026年春运从2月2日开始至3月13日结束,期间探亲流、旅游流大幅增长 ,保畅任务艰巨、安全压力加大 。

全国各地最新入境隔离政策更新
〖壹〗 、集中隔离时间较长,适用于高风险地区入境人员,居家隔离期间需严格限制外出活动。山西:14天集中隔离 + 14天居家隔离。居家隔离期间需分餐制 ,家庭成员需同步减少外出,社区提供必要生活保障 。云南:14天集中隔离 + 7天居家隔离。集中隔离结束后,需由目的地社区出具接收证明方可转运 ,居家隔离期间禁止乘坐公共交通工具。
〖贰〗、大连:14天集中隔离+7天居家隔离+7天居家健康监测 。隔离流程与广州相同,需完成全部三个阶段。居家隔离期间需配合社区管理,安装门磁等监控设备。陕西:14天集中隔离+7天居家隔离+7天居家健康监测。全省统一执行此政策,适用于所有入境人员 。居家隔离期间需签署承诺书 ,违反规定可能面临法律责任。
〖叁〗、北京口岸入境隔离政策调整为10+7,全国其他口岸多维持28天隔离监控,各地政策略有差异。
〖肆〗 、马来西亚出入境最新消息马来西亚新任总理穆希丁发表电视讲话称 ,为应对新冠肺炎疫情威胁,将于3月18日至31日实施严格的出入境管制措施:禁止本国人出境,同时禁止外国人入境 。本国人入境则将在健康检查后自主隔离。除基本服务外 ,学校和企业将关闭。
〖伍〗、国内隔离政策背景:近期,安徽、辽宁等地出现因输入病例导致的疫情,国内各地高度重视防止输入型病例及可能引发的感染 ,因此海外华人回国接受严格隔离已成为必经之路 。近来,“14天集中隔离+7天居家隔离 ”已成为国内各地的标配,部分地方甚至延长至28天隔离期间。
中国哪八个城市二次封城?
全国第二次宣布封城的城市近来只有大连金州区。12月21日 ,大连突发微博发布通知称金州封城了,但金州“封城”是防控措施升级,并不代表疫情严重失控,因此大家不要恐慌 。一般情况下 ,这两种情况才会封城:高风险地区 疫情高风险地区会实行内防扩散 、外防输出、严格管控策略。在疫情得到有效控制后,再有序扩大复工复产的范围。
至2023年,中国并没有八个城市进行二次封城 。封城 ,通常指的是为阻止病毒的传播,政府决定对城市或地区采取的限制人员流动的措施。在新冠疫情期间,中国的一些城市确实曾实施过封城措施 ,以遏制病毒的快速传播。
第二次是2008年四川北川大地震后的封城。在汶川大地震中,北川县城受到严重破坏 。为了确保救援工作的顺利进行以及防止次生灾害的发生,北川县城开始实施封城措施。除防化等少数专业人员可以进入现场外 ,城区幸存的居民全部撤离,这一措施为后续的救援和重建工作提供了有力保障。第三次是2014年甘肃玉门鼠疫封城 。
0年的东北鼠疫封城:1910年11月9日,鼠疫由中国铁路经满洲里传入哈尔滨 ,随后一场大瘟疫席卷整个东北这场大瘟疫持续了6个多月,席卷半个中国,东三省总督下令封城。2008年四川北川大地震北川县城开始封城,除防化部分等少数人员可以进入现场 ,城区幸存的居民全部撤离。
中国历史上有多次封城的记录,以下是其中几次重要的封城事件:1910年东北鼠疫封城:时间:1910年11月9日后原因:鼠疫由满洲里传入哈尔滨,迅速席卷东北 ,东三省总督为控制疫情下令封城 。
发表评论