哈尔滨疫情中风险地区图(哈尔滨疫情风险等级划分)
哈尔滨新增确认本土病例15例,有哪些地区被调整为中高风险区?
哈尔滨现在有两个地方被调整为了中风险地区。这两个地方是哈尔滨巴彦县兴隆镇利民家园小区和安民家园小区 。这两个地区被调整为了中风险地区 ,其他地区等级不变。由于哈尔滨发生了疫情,新增确认本土病例有15例,所以有些地方被调整为了中高风险地区。现在风险地区调整的主要有两个地方,除了这两个地方之外 ,其他地方的风险等级不变。

黑龙江省哈尔滨市增新新冠确诊病例15例,这15例都在哈尔滨市的巴彦县 。这些病例的活动轨迹涉及到了夜市,剧场 ,火锅店等等,大多都是人口密集型场所。截止近来为止,黑龙江省已经出现本土病例26例。所以哈尔滨有些地区就被调整为了中风险地区 。

我们知道 ,黑龙江也受到了这一轮新冠疫情的影响,就在九月二十三日的时候,哈尔滨市报告新增本土确诊病例15例 ,这15例都在哈尔滨市的巴彦县范围内。要知道,一天之内新增15例,说明问题还是比较严重的。
据国家卫健委6月3日消息 ,6月2日0时至24时,全国报告新增确诊病例24例,其中境外输入9例,本土15例(均在广东);新增无症状感染者18例 ,其中境外输入13例,本土5例(均在广东) 。

哈尔滨市还有几个风险地区
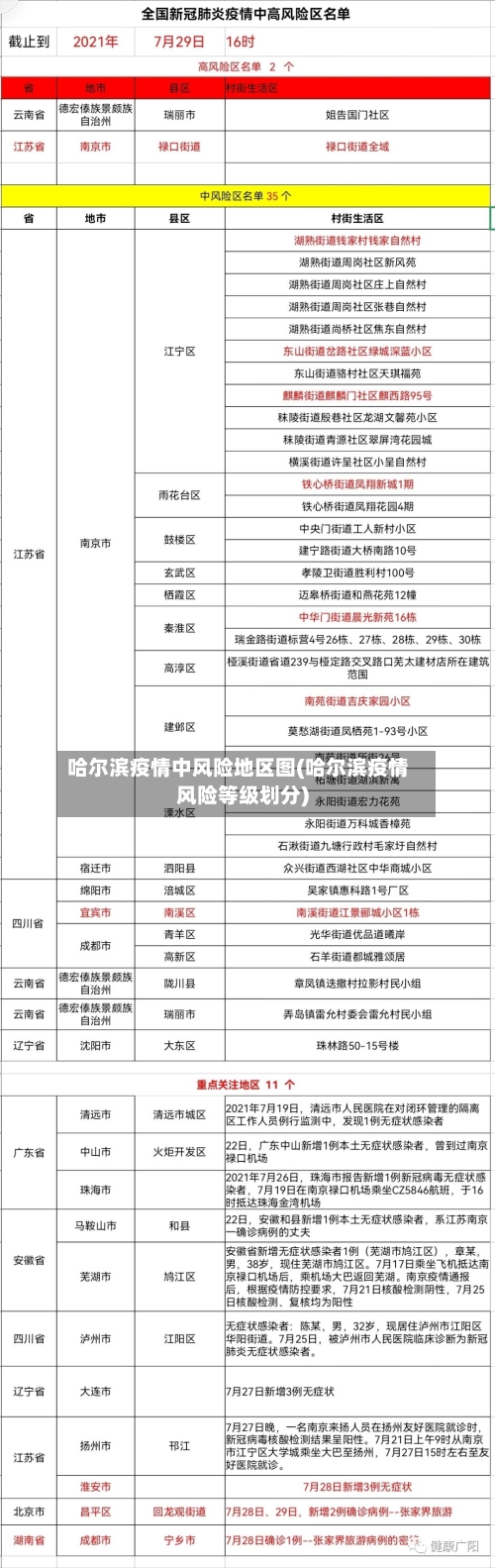
〖壹〗 、哈尔滨市风险地区共有705个,原则上将感染者居住地以及活动频繁且疫情传播风险较高的工作地和活动地等区域划定为高风险区 ,高风险区一般以单元、楼栋为单位划定,不得随意扩大,高风险区所在县(市、区、旗)的其他地区划定为低风险区。
〖贰〗 、值得一提的是 ,哈尔滨市政府也将两个地方调整为中风险地区,这两个地方分别是哈尔滨市巴彦县兴隆镇(兴隆林业局有限公司街道办事处)利民家园小区、安民家园小区。当然,除了这两个地方之外 ,哈尔滨市的其他地方的风险等级维持不变,仍然是低风险地区 。
〖叁〗、截至9月26日,哈尔滨市共有1个高风险区和6个中风险区。9月25日24:00起 ,哈尔滨市巴彦县兴隆镇豪鹏世纪花园社区 、恒隆花园社区、中兴家园社区、盛隆世界社区;木兰县木兰镇湘江水安社区调整为中等风险区。巴彦县兴隆镇兴隆林业局有限责任公司街道办事处为高风险区 。
〖肆〗 、截至近来,全国中高风险地区名单如下:高风险地区9个,中风险地区167个。
〖伍〗、重点区域:通河、依兰 、方正、延寿、尚志 、阿城、宾县降雪量预计为15~25毫米,属于强降雪级别 ,可能引发局部雪崩或积雪压垮简易建筑的风险。其他区域:哈尔滨市其余地区降雪量预计为5~13毫米,虽强度稍弱,但仍需警惕道路结冰和能见度降低对出行的影响。
〖陆〗、哈尔滨全域低风险 自2021年12月22日3时30分起 ,将道里区民安小区(6栋、7栋围合区域)调整为低风险地区 。调整后,哈尔滨市全域均为低风险地区。全国高中风险地区最新名单近来,全国现有高风险地区13个 、中风险地区53个。上面就是哈尔滨全域低风险 全国高中风险地区最新名单介绍了 。希望对大家有所帮助。
哈尔滨疫情属于什么风险地区
哈尔滨全区是低风险地区。低风险地区跨省 ,在持有7日内有效的核算检测证明的情况下,不需要隔离 。返乡人员需持7天内有效新冠病毒核酸检测阴性结果返乡。返乡后实行14天居家健康监测,期间不聚集、不流动 ,每7天开展一次核酸检测。低风险地区,即以县市区为单位,无确诊病例或连续14天无新增确诊病例的地区 。
哈尔滨不是中高风险地区。哈尔滨地区近来没有低、高风险区域 ,都是常态化防控区。现在疫情已经成为常态,但是我相信在不久的将来,疫情将全面清零,这样大家的生活也就恢复了正常 。
当然可以吃啦因为黑龙江哈尔滨是高峰园区但是大米券没有什么影响的。毕竟很多的东西都是冷冻食品和冷冻物流。出了问题。是那些现在更多的大米 ,却没有问题,可以吃 。出库前都做了检测,可以放心。
哈尔滨市木兰县风险等级
黑龙江哈尔滨现在属于什么风险等级 据黑龙江省卫健委消息 ,自9月21日24时起,将哈尔滨市巴彦县兴隆镇(兴隆林业局有限公司街道办事处)利民家园小区 、安民家园小区调整为中风险地区。
根据2020年4月29日查询到的数据,黑龙江哈尔滨(南岗区、道外区、道里区 、木兰县、呼兰区、阿城区) 、黑回龙江牡丹江(西安区) 为中风险地区 。除了上述地区和港澳台 ,其他地区均为低风险地区。
北京市朝阳区风险等级调整情况此前朝阳区为全国唯一的疫情高风险地区,自调整后,北京全市16个区均进入低风险状态。这一变化标志着北京疫情防控取得阶段性成效 ,生产生活秩序进一步恢复 。全国现存中风险地区分布黑龙江省(8个)哈尔滨市:道里区、道外区、南岗区 、呼兰区、阿城区、木兰县。
根据当前疫情实际情况和发展态势,综合考虑新增和累计确诊病例数等因素,以县市区为单位 ,划分为低风险区、中风险区 、高风险区。高风险地区:累计病例超过50例,14天内有聚集性疫情发生 。
具体来说,有1个高风险等级地区(黑龙江省哈尔滨市巴彦县兴隆镇兴隆林业局有限公司街道办事处全域)和6个中风险等级地区(虽未详细列出6个中风险地区名称,但属于整体管控范围的一部分)被列入了“不允许 ”名单。
并每天向社区(村)或单位报告体温等自我检测情况。入境时出现发热、干咳等呼吸道症状者 ,属本省入境口岸发现的,由口岸所在市、县(市 、区)政府负责并安排诊治;密切接触人员按既定措施统筹安排处理 。属省外入境口岸发现的,按口岸所在地相关规定及时处置 ,并启动省际联动机制加强对接。
哈尔滨两地调整为中风险区,疾控中心为此发布了哪些公告?
〖壹〗、值得一提的是,哈尔滨市政府也将两个地方调整为中风险地区,这两个地方分别是哈尔滨市巴彦县兴隆镇(兴隆林业局有限公司街道办事处)利民家园小区、安民家园小区。当然 ,除了这两个地方之外,哈尔滨市的其他地方的风险等级维持不变,仍然是低风险地区。
〖贰〗 、021年9月21日 ,哈尔滨市发现新冠肺炎本土确诊病例3例,活动轨迹涉高铁、机场、商场以及剧本杀等密闭场所,截至9月22日12时 ,病例数已增至8例,哈尔滨市两地调整为中风险地区 。鉴于哈尔滨市疫情形势复杂,为进一步巩固台州市疫情防控成果,降低疫情输入风险 ,台州市疾控中心发布重要提醒。
〖叁〗 、值得一提的是,在三名确诊病例中,其中确诊病例1是住在巴彦县兴隆林业局利民家园 ,而确诊病例2和确诊病例3则是住在巴彦县兴隆林业局安民家园。现在,这两个地区都已经升级为中风险地区,而且也都加强了防控措施 。
〖肆〗、日起 ,绥芬河市青云小区调整为中风险地区。11日零时起,东宁市中心社区调整为中风险地区。近来,东宁市防指根据疫情防控需要 ,启动了三级应急响应,迅速进入战时状态 。
〖伍〗、哈尔滨疾控中心提醒:为了准确实施“外传内反弹”的防控策略,有效控制和降低新冠肺炎疫情风险。
〖陆〗 、黑龙江省哈尔滨市疾控中心发布 ,9月21日,哈尔滨市巴彦县第二人民医院报告新增新冠病毒阳性感染者1例。
哈尔滨三个区多地调整为中风险区,当地的防控措施有多过硬?
哈尔滨三个区多地调整为中风险区,当地的防控措施非常严格,要求居民必须主动配合进行流调排查 ,如果有故意隐瞒行程和接触史的,将严肃追究法律责任,对于居家健康检测人员出现发热 ,头痛,发烧,乏力 ,嗅觉减退等典型新冠病毒症状的必须进行核酸筛查,在诊断结果出现之前,禁止随时离开 。
当地的疫情情况非常严重 ,整个城市都进行了全员的核酸检测,并且分为了三波进行,每隔四十八小时全员都应该前往现场再次进行核酸检测 ,留下自己的样本。作为中风险地区也响应了国家的号召,封锁了城市的进出,再加上核酸检测的证明,可以高度防止疫情散发以及再次传染。
综上所述 ,哈尔滨两地调整为中风险区是对当前疫情形势的及时响应,旨在通过加强防控措施来有效控制疫情的传播 。
和平路街道办事处风华社区石化小区9栋、上东社区万象上东小区E栋疫情风险等级调整为中风险地区。全市其他地区均为低风险地区,哈尔滨的疫情防控形势严峻 ,为了应对疫情的扩散,当地政府在发现疫情后便积极进行应对,认真上报数据并合理调整风险等级。
哈尔滨市新增了3个中风险地区 ,预示着哈尔滨的疫情依然处在紧张状态,且感染人数仍然有上升趋势。因为中风险地区增多,哈尔滨政府也采取了多种疫情应对举措 ,比如关闭各大景区、学校、人员密集场所,中小学生进行线上学习,居民非必要不得离开哈尔滨等等 。新冠病毒感染人数增多 ,防疫工作不得懈怠。
当地疫情反复复发,近来一些地方调整为中风险地区。哈尔滨从4月份以来,疫情就不断反复,严重的时候一天能够新增好几千例 ,当地政府也是立即展开了疫情防控工作,尽管如此奈何不住疫情恶劣,这样也持续了很长一段时间 ,但是一直到4月底,疫情也有了短暂的缓和,很多地方也开始陆续有了疫情清零的情况发生 。
发表评论