福建是否高危地区疫情(福建疫情是高风险还是低风险)
全国疫情“中高风险 ”地区一览
高风险地区 津南区辛庄镇林锦花园 津南区辛庄镇林绣花园 津南区咸水沽镇丰达园以上3个区域因疫情形势严峻被划定为高风险地区,需严格落实封控措施 ,包括人员足不出户、服务上门等 。

截至近来,国内共有2个高风险地区,76个中风险地区 ,主要分布在陕西省 、河南省、浙江省等地,以下为详细信息(数据不包括港澳台地区):高风险地区:具体地区名单会随疫情形势动态调整,可通过权威渠道实时查询。
查询方式:点击进入上海本地宝的风险专题页面 ,可获取全面的风险地区数据。附加功能:关注微信公众号“上海本地宝”,在对话框搜索【风险】,即可便捷获取实时更新的全国疫情风险等级和中高风险地区名单 。注意:以上数据仅限于中国大陆地区,不包括港澳台。
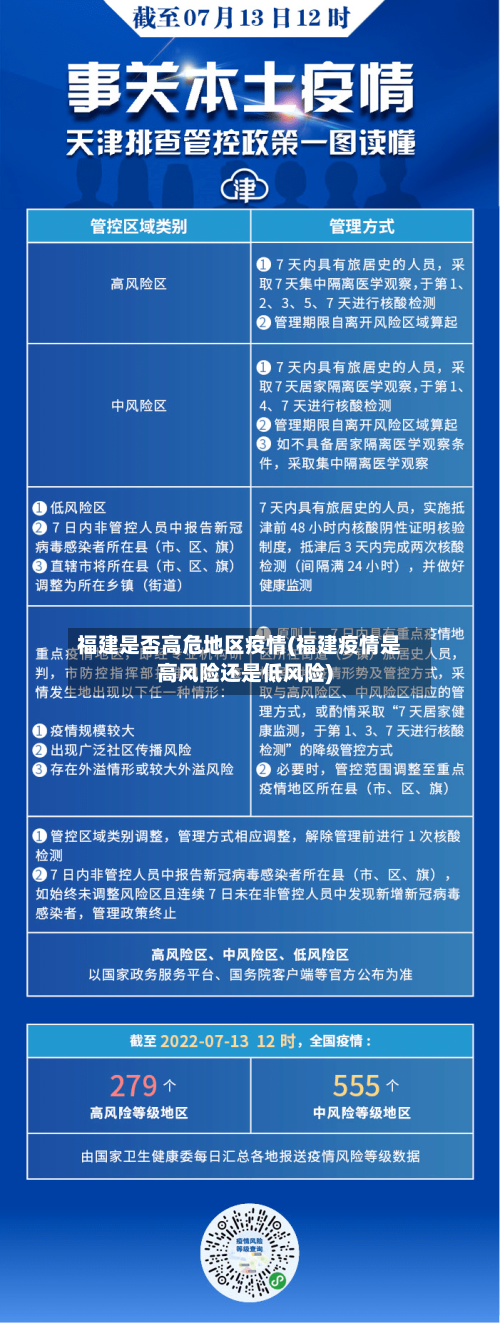
福建是高风险还是低风险地区吗?
福建省全域低风险进程 漳州:9月30日8时起实现全域低风险 ,是四地中最早解封的城市。泉州:10月4日零时起全域低风险,紧随漳州之后 。莆田:10月7日全域转为低风险区,结束中高风险状态。厦门:10月7日9时全域低风险 ,21时进一步确认无中高风险地区,为全省清零画上句号。
不属于中高风险地区,属于低风险区域 ,截止近来,福建无中高风险。均为低风险地区 。
不是。中高风险等级地区指中风险区和高风险区。高风险区一般为病例和无症状感染者居住地,以及活动频繁且疫情传播风险较高的工作地和活动地等区域;中风险区一般为病例和无症状感染者停留和活动一定时间 ,且可能具有疫情传播风险的工作地和活动地等区域 。
第三类地区是低风险地区吗 千秋易雪2Z 不是。三类地区是福建、内蒙古 、黑龙江、山西、湖南 、湖北、河北、河南、海南 、广西、重庆、新疆三类城市指县级市城区 、县和一类二类城市所辖县级郊区政府所在城镇,城市评估涉及的领域有党政机关、学校、新闻媒体 、主要的公共服务行业。
福建福州:中、高风险地区人员倡议不返乡,若返乡需要定点集中隔离14日;低风险地区人员来福州只需要提供健康码绿码 。 江西南昌:中、高风险地区人员 ,需要手机关注南昌发布,注册后凭健康码出行;同时需要提供7天内核酸阴性证明,并提前向社区报备;低风险地区人员只需要健康码绿码 、手机报备即可通行。

全国疫情风险等级名单是?
高风险等级地区:以县、市(区)为单位,累计病例超过50例 ,且14天内有聚集性疫情发生的地区。中风险地区:以县市区为单位,存在以下两种情况之一的地区:14天内有新增确诊病例,且累计确诊病例不超过50例;或累计确诊病例超过50例 ,但14天内未发生聚集性疫情 。
疫情等级划分的4个等级判定主要依据病例数、传播风险及区域防控需求,通常分为低风险 、中风险、高风险和重点管控区域(部分地区可能将“重点管控”单独列为一级或纳入高风险范畴)。以下是具体判定标准及说明:低风险地区判定标准:无新增本土病例:连续14天内无新增本地确诊病例或无症状感染者。
查询全国中高风险区:在查询页面底部点击“查看全国中高风险疫情地区 ”,可获取实时更新的全国中高风险区列表 ,包含具体省份、城市及区域名称 。注意事项:风险等级划分依据为当地疫情形势、病例数及传播风险,由省级卫生健康部门动态调整并公布。
查询方式:点击进入上海本地宝的风险专题页面,可获取全面的风险地区数据。附加功能:关注微信公众号“上海本地宝” ,在对话框搜索【风险】,即可便捷获取实时更新的全国疫情风险等级和中高风险地区名单。注意:以上数据仅限于中国大陆地区,不包括港澳台 。
通常包括高风险区 、中风险区的具体省份、城市及详细地址。注意事项:查询结果可能因数据更新时间略有延迟 ,建议以官方最新发布为准。若搜索结果未直接显示“中高风险疫情地区”选项,可尝试更换关键词(如“全国疫情风险等级查询 ”) 。部分渠道可能需跳转至外部小程序或网页,确保网络环境安全。
发表评论