【疫情地区中山,中山疫情属于什么风险地区】
中山黄圃疫情是高风险还是低风险
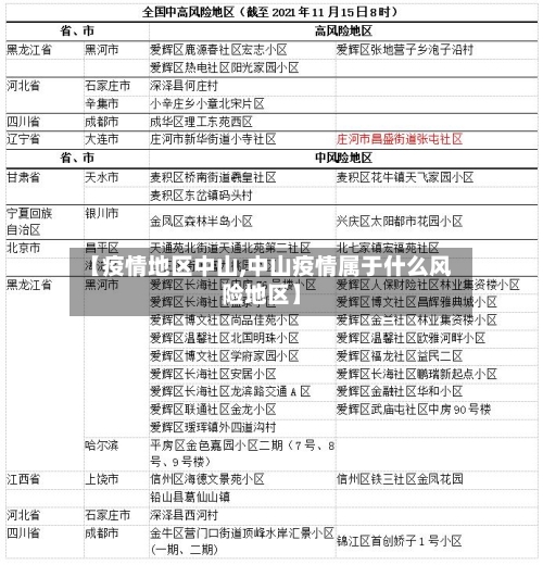
通过查询本地宝了解到 ,截止到2022年11月2日,中山黄圃镇疫情等级为低风险地区。黄圃镇隶属广东省中山市,位于中山市最北部 ,地处“珠三角”西岸都市圈发展核心板块 。

中山黄圃属于低风险地区。截止2022年11月14日,根据中山市黄圃镇新冠肺炎防控指挥中心发布,中山黄圃镇属新冠病毒感染低风险地区。

中山黄圃镇疫情今日最新消息【11月24日更新】11月24日5时起,黄圃镇实施以下防疫管控措施:实施交通临时管制:对进出黄圃镇的所有道路实施交通临时管制 。管制期间 ,人员原则上只进不出。
疫情红码表示已感染病毒,或有新冠病毒感染高风险。变成红码的人群包括确诊病例 、疑似病例、无症状感染者以及他们的密切接触者等,也包括来自疫情特别严重的地区和其他高风险地区的人员、正在实施集中隔离医院观察的人员等。如果是实施居家隔离医学观察未满14天的治愈出院确诊病人也会呈现红码 。
近来广东省都是低风险地区 ,出行不需要提供核酸检测。7月2日,广州市新型冠状病毒肺炎疫情防控指挥部发布,关于强化疫情常态化防控工作的通告(第23号) ,明确自7月3日零时起,取消离穗 、出省核酸检测阴性证明要求。

外地人到中山需要隔离吗
在家中进行隔离时,被观察对象应严格遵守居家隔离规范 。不得随意外出 ,并需主动配合当地医疗卫生机构进行定期检查和询问。佩戴口罩是保护自身和他人的重要措施,使用过的口罩需妥善处理。洗手是预防疾病传播的关键步骤,尤其是在接触口罩、打喷嚏后的洗手更为重要 。
如果仍在湖北地区暂不建议出行。若已抵达中山 ,应遵从以下指引:若无发热症状且有固定居所,需进行居家隔离,观察期为14天;无固定住所者则须前往指定地点进行隔离,同样为期14天。
外地人员来中山是否需要隔离 ,取决于他们的旅行史 。来自高风险地区的人员需要隔离;来自中风险地区的人士则需向社区报备,社区工作人员会根据实际情况进行管理;而来自低风险地区的人员,只要持有健康码绿码 ,无需隔离。面对当前疫情,广东省卫健委部署了六个方面的防控措施,确保防控工作落实到位。
其次 ,如果从疫情发生地抵达中山但未满14天,且体温正常,则需提供一个相对独立的隔离场所 ,如宿舍,进行集中留观,确保不与其他员工接触 。另外 ,如果从疫情发生地抵达中山已超过14天,且体温正常,则需要加强健康问询,确保员工的身体状况。在隔离期间 ,隔离留观的员工不得擅自外出,以免造成交叉感染。
外地人员来中山 需要隔离吗?有以情感高风险地区旅行史、或从高风险地区来中山人员,需要隔离;中风险旅行史或中风险地区来中山的人员 ,需要及时向社区报备,社区工作人员根据实际情况进行管理;低风险地区来中山人员持有健康码绿码无需隔离。
中山低风险地区去厦门需要隔离吗?
中山低风险地区去厦门不需要集中隔离,但需出示48小时核酸检测证明并进行14天居家健康监测 ,同时按厦门规定进行新冠病毒核酸检测 。具体说明如下:核酸检测要求 需持有48小时内核酸检测阴性证明方可入厦。若未持有该证明,入厦后应立即就近进行一次核酸检测。
去厦门不需要隔离,但需满足一定条件 。具体如下:低风险地区且持有健康绿码:低风险地区的入厦人员 ,只要持有健康绿码,就不需要进行隔离。注意事项: 健康检查:在出行前,请提前检查自己的身体情况。如有感冒发烧等症状 ,建议留在家中休养,避免出行 。 景区规定:留意当地景区的客流和购票规定。
自驾回厦门是否需要隔离,取决于出发地疫情风险等级及具体防疫要求,中高风险地区或发生本地疫情地区人员抵厦后须按要求进行健康管理 ,其他低风险地区人员一般无需隔离。具体如下:中高风险地区:暂缓入厦 。如确需来厦门,需要进行核酸检测及隔离14天。
去厦门不需要隔离,但前提是持有健康绿码且来自低风险地区。以下是相关注意事项和详细信息:隔离政策 低风险地区入厦:近来 ,国内疫情已得到基本控制,包括湖北在内的全部省份都已解除封闭 。因此,持有健康绿码的低风险地区人员入厦不需要进行隔离。
中山市是疫区吗
〖壹〗、国家林业和草原局2024年第4号公告主要内容为公布我国2024年松材线虫病疫区名单 ,涉及27个省级行政区的多个县级行政区,具体如下: 辽宁省:沈阳市浑南区,大连市中山区 、西岗区、沙河口区、甘井子区 、长海县 ,抚顺市东洲区、顺城区、抚顺县 、新宾满族自治县、清原满族自治县,本溪市溪湖区、明山区,辽阳市辽阳县 、灯塔市 ,铁岭市铁岭县、开原市。
〖贰〗、是。通过查询疫情防控显示,截止2022年12月1日,中山市属于低风险地区,因此是疫区 。中山市是中国广东省下辖的地级市 ,位于珠江三角洲中南部,旧称“香山 ”,1925年 ,为纪念刚刚去世的孙中山,香山易名为中山。
〖叁〗 、依靠着他的灵性和努力,1月25日 ,他日夜奋战,便对“警务法眼”系统改造成功,增加了可以识别进入中山市车辆是否来自疫区的功能。这套核查系统立即在全市所有道路检疫卡点应用 ,疫情防控期间,该系统累计精准核查了127万多辆车次,在中山市疫情防控工作中发挥了奇效 。
〖肆〗、现在广东中山、珠海地区返乡过年可以吗 估计够呛 ,最新消息近来珠海确诊24例,刚才的消息是又确诊一例。近来谁也不敢保证是否还有潜伏病例未查出。
〖伍〗、022年12月现在坐中山跨市公交车不需要检码 。根据相关信息查询可知2022年12月,一般低风险地区人员在乘坐高铁 、大巴车或者自己开车跨省出行时,无需核酸检测、无需出示健康码。而中高风险地区人员、涉疫区人员只能等管控解除 ,才能进行购票,中山市属于低风险,属于不需要。
中山一共有多少例疫情
一共有285例 。通过查询相关公开信息显示中山截止于12月6日在过去的14天内有新冠疫情的出现 ,防疫防控情况处于低风险地区,防疫防控措施是实行个人防护,避免聚集 ,实行常态化防控措施。
深圳 、珠海、惠州、东莞 、中山、江门共31例,均来自中国香港。其他疫情数据:新增出院8例,近来在院治疗979例 。截至3月2日24时 ,全省累计报告阳性感染者8799例(境外输入6364例),其中确诊病例4894例(境外输入2939例),无症状感染者3905例(境外输入3425例)。
其中 ,在6月6日起开展的大规模核酸检测中,完成采样人数为5765万人。此次检测覆盖范围广泛,涉及全市多个区域和各类人群,包括本地常住人口、流动人口等。检测结果全部阴性 ,这一结果不仅体现了中山市疫情防控工作的成效,也为市民的健康安全提供了有力保障 。
病例数较多的城市:广州报告50例,深圳报告31例 ,潮州报告23例,佛山报告14例,中山报告11例。这些城市病例数相对集中 ,可能与气候条件 、人口流动或蚊媒密度较高有关。病例数中等的城市:汕头报告6例,湛江和云浮各报告5例,珠海和东莞各报告4例 ,江门报告3例 。
中山:2例(中国香港)江门:3例(中国香港)全省疫情累计数据截至2022年4月6日24时,广东省累计报告新冠肺炎阳性感染者13128例,其中:确诊病例6643例(境外输入3773例)无症状感染者6485例(境外输入4568例)医疗救治进展4月6日新增出院31例 ,近来在院治疗病例175例,整体医疗资源调配有序。
发表评论