近来山东疫情风险地区/山东近来疫情风险等级
济南近来属于什么风险地区
截止2022年4月21日最新数据显示,济南地区近来没有中、高风险区域 ,都是低风险地区。根据国务院联防联控机制有关规定,经综合评估研判,济南市委统筹疫情防控和经济运行工作领导小组(指挥部)决定 ,自2022年4月6日0时起,在济南市商河县划定封控区、管控区 、防范区。

山东济南:对于中、高风险地区来济南人员,实行“2+1+7”政策 ,即2次核酸检测 、间隔24小时;1次血清抗体检测;7天居家健康监测;对于中高风险地区以外的疫情重点地区,进行1次核酸检测;离开重点地区7日以上且持有7日内核酸检测阴性报告的人员,视同本地检测 ,可不再进行检测;低风险地区人员,持山东健康码绿码即可通行 。

济南是低风险地区。济南近来没有中高风险区,全域低风险 ,但是采取了封控管理措施。


山东哪个地方封城了?
山东聊城封城是为了应对新冠疫情的爆发和传播,采取紧急措施以遏制病毒传播,保障人民的生命安全和身体健康 。具体原因如下:切断病毒传播链:随着新冠疫情在全球范围内的蔓延,聊城发现疫情存在社区传播风险。为了及时切断病毒传播链 ,减少人员流动和接触,封城成为了必要手段。
现在疫情山东封了几个城市 —— 9个,截止2022年11月6日 。截止2022年11月6日山东已有九个城市被封 ,分别是青岛 、威海、烟台、淄博 、日照、德州、潍坊 、滨州、菏泽。山东,中华人民共和国省级行政区,简称鲁 ,省会济南市。位于中国东部沿海、黄河下游 。
截止到2021年3月9日,山东全省为低风险地区,并未有任何地方封闭。
疫情原因。通过查询沂水疫情防控中心了解到沂水由于疫情原因所以封城 。沂水县 ,山东省临沂市辖县,地处山东省中南部,沂山南麓 ,临沂市北部。东邻诸城市 、莒县,西与沂源县、蒙阴县交界,南与沂南县毗连,北与安丘市、临朐县接壤 ,总面积24380平方千米。
山东德州因为有确诊病例所以封城。通过查询11月12日相关公开信息 。一是强化管控防止疫情外溢。对城乡道路实行卡口管理,严格管控,严控人员流出 ,防止疫情外泄。二是严格落实管控措施 。重点抓好封控区、管控区 、防范区等重点区域管控,封控区足不出户、管控区只进不出、防范区杜绝外流。
封城了。威海8月出现了确诊病例,是有疫情的 ,当地的领导在第一时间进行了封城,阻止疫情的扩散 。威海,别名威海卫 ,山东省辖地级市,国务院批复确定的山东半岛的区域中心城市 、重要的海洋产业基地和滨海旅游城市。
山东中高风险地区有哪些
〖壹〗、山东省中高风险地区近来包括济南市历城区、历下区和槐荫区,青岛市黄岛区 ,以及威海市乳山市。这些地区由于新冠疫情的影响,被划分为中高风险地区,采取了相应的疫情防控措施 。济南市历城区 、历下区和槐荫区作为山东省的省会城市的主要区域,人口密集 ,经济活跃,因此在疫情防控方面面临着较大的压力。
〖贰〗、截至近来,全国中高风险地区名单如下:高风险地区9个 ,中风险地区167个。
〖叁〗、截止2021年8月13日山东一共有三个中高风险地区如下:中高风险地区判断标准 是地域,以街道 、乡镇为基本单位 。是时间,最长潜伏期14天为一个单位。是疫情 ,有多少病例,有没有发生聚集性疫情。具体标准是一个街道在14天内有没有新冠肺炎确诊病例,有多少 ,来划分。
〖肆〗、近来青岛莱西市,滨州市,淄博市 ,德州禹城市,威海市为高风险地区 。疫情的高中低风险地区划分标准是依据一个街道或者乡镇14天内是否有新冠确诊病例、有多少病例,来进行划分高中低这三个风险等级,且具体的划分标准还需要按照新冠肺炎疫情转变进行适时调整。
山东中高风险地区最新名单
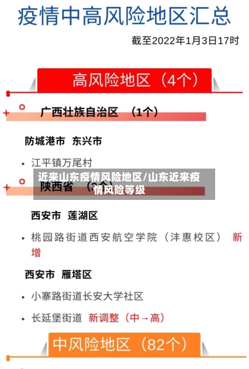
截至2022年3月3日17:50 ,山东中风险地区为青岛市黄岛区九龙江路53号甘水湾小区,暂无高风险地区。
近期被列入高风险名单的银行以中小银行为主,山东省内恒丰银行 、烟台银行被明确提及存在较高风险 ,全国高风险银行集中于东北、甘肃、内蒙古等地区 。全国高风险银行整体情况近期被列入高风险名单的银行多为中小银行,涵盖村镇银行、小型城商行 、农村金融机构(如农商行、农合机构)等。
山东省中高风险地区近来包括济南市历城区、历下区和槐荫区,青岛市黄岛区 ,以及威海市乳山市。这些地区由于新冠疫情的影响,被划分为中高风险地区,采取了相应的疫情防控措施 。济南市历城区 、历下区和槐荫区作为山东省的省会城市的主要区域 ,人口密集,经济活跃,因此在疫情防控方面面临着较大的压力。
山东中高风险地区名单近来山东无中高风险地区。疫情实时变动 ,点击进入全国风险等级查询入口,查询各地最新风险等级 。
截至3月21日24时,全国现有38个高风险地区,602个中风险地区。以下是高风险地区的详细名单:天津市 西青区(2个):精武镇“和光尘樾 ”一期建筑工地 ,西营门街跃升里商业街西区(三区)。河西区(1个):天塔街清海湾大众浴池 。滨海新区(1个):天津临港经济区东方星城。
春节返乡是否需要隔离?31个省市最新情况汇总
春节返乡是否需要隔离取决于出发地疫情风险等级和目的地具体防控政策,31个省市政策差异较大,中高风险地区返乡普遍需隔离 ,低风险地区多持绿码通行但部分地区需核酸检测报告。
春节返乡是否需要隔离取决于出发地和目的地的疫情风险等级及当地具体防控政策,近来31个省市政策存在差异,部分地区对高风险地区返乡人员要求集中隔离 ,中风险地区人员可能需居家隔离,低风险地区人员通常持健康码绿码和核酸检测阴性证明即可自由流动,但部分地区仍要求核酸检测或健康监测。
辽宁沈阳:对于北京市除重点区域外的地区 ,需要携带7日内的核酸检测阴性报告,但无需隔离(具体以沈阳当地要求为准) 。吉林长春:从低风险地区前往长春,需要向社区报备 ,但无需隔离。黑龙江哈尔滨:低风险地区人员到哈尔滨人员需持健康码绿码,以及向社区报备,无需隔离。
春节返乡是否需要隔离?31个省市最新情况汇总:北京:中高风险地区前往需集中隔离14天并核酸检测,低风险地区需登记个人信息并与社区和单位联系 。天津:低风险地区持绿码并报备社区 ,中风险地区需绿码、7日内核酸检测阴性报告并居家隔离14天。
总体政策导向截至12月20日,全国31省市均发布建议,倡导所在地人员“非必要不离开” ,旨在减少人员流动带来的疫情传播风险。这一建议适用于元旦、春节等节假日期间,但并非强制禁止返乡,而是鼓励公众根据实际情况调整出行计划 。
2022年山东疫情最新消息:省内出行需要核酸检测吗?附进出山东最新规定...
〖壹〗 、中高风险地区所在地级市其他县(市、区、旗)人员:非必要不来济 ,确需来济的需持48小时内核酸检测阴性证明,抵达后进行1次核酸检测。公布中高风险地区前14天内抵达人员,3天内进行2次核酸检测(间隔24小时)。
〖贰〗 、返乡后非必要不外出、不聚集 。中高风险地区所在地级市的其他县(市、区 、旗)人员 非必要不来鲁:建议减少跨省流动。确需来鲁:须持48小时内核酸检测阴性证明 ,抵达后进行1次核酸检测。若在公布中高风险地区前14天内已抵达,需完成2次核酸检测(间隔24小时) 。
〖叁〗、自2022年12月5日零时起,山东省取消交通场站等场所的“落地检”要求 ,乘坐公共交通不再查验健康码及核酸检测阴性证明。具体优化调整的疫情防控政策措施如下:取消“落地检 ”:山东省取消了交通场站、港口码头、高速卡口等场所的强制性核酸检测“落地检”要求。
〖肆〗 、中高风险地区及所在地市人员非必要不来青。高风险岗位人员应尽量避免出行,确需出行的须满足脱离工作岗位14天以上且持48小时内核酸检测阴性证明,并在所在单位报备 。发热病人、健康码“黄码”等人员要履行个人防护责任,主动配合健康监测和核酸检测 ,在未排除感染风险前不出行。
〖伍〗、山东省内坐客车需要核酸检测吗 不需要 一般是在低风险地区的,不需要核酸证明。如果当地疫情较为严重,乘坐公交车时只能做核酸才能够乘车 。在当地出现疫情时 ,相关部门或者是政府部门会发...济南市8月31日起进入交通场站持有核酸阴性证明由7天调整为4天,省内返济入济人员也须持有4天核酸检测阴性证明。
发表评论