【毕节疫情感染地区分布,毕节疫情最新通报】
17日至18日贵州省毕节市织金县疫情分布哪些乡镇
〖壹〗 、织金县马场镇、织金县猫场镇、织金县上坪寨乡。根据疫情防控最新通告自2022年8月17日至18日贵州省毕节市织金县疫情分布情况:织金县马场镇:陈家寨村、马家屯村 、营上村、台子村、马场村 。织金县猫场镇:川硐村 、国江村。织金县上坪寨乡:五甲村。织金县自强乡:化落村、桥上村。

〖贰〗、无症状感染者567至625:分别居住在织金县马场镇 、自强乡、猫场镇和化起镇 ,年龄跨度从4岁至87岁不等,性别包括男性和女性 。新增病例活动轨迹 新增病例近日的主要活动轨迹涉及以下地区:织金县马场镇:陈家寨村、马家屯村 、过弓村、营上村、堰塘村。
〖叁〗 、没有。织金县位于贵州中部偏西——黔中经济核心区,是贵州省毕节市下辖县 。通过查询织金县疫情放防疫部门显示截至到9月29号贵州毕节织金县化起镇是没有风险区域轮入人员的,这无疑表明金县疫情放防疫部门的管理力强。2018年9月25日 ,获得商务部“2018年电子商务进农村综合示范县 ”荣誉称号。
〖肆〗、江西南昌县蒋巷镇:实行临时性全域静态管理 。贵州织金县:部分区域实行静态管理。贵阳市花果园区域:实施静默管理。贵州安顺平坝区:部分区域静默管理 。全国疫情波及范围:持续扩大,33城部分或全域管控。9月4日 四川阿坝州:8时至8日8时实施全域静态管理。四川攀枝花市东区:16时起部分区域实行静态管理 。
〖伍〗、该名感染者11月17日驾驶货车从甘肃省天水市出发,11月18日18时28分到达毕节市七星关区八寨镇金银山服务区 ,随即闭环管理,无社会面活动轨迹。无症状感染者2:男,33岁 ,省外返黔人员。
关于毕节市织金县新增59例无症状感染者调查处置情况的通报
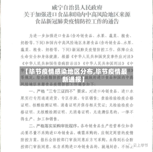
〖壹〗、月16日0时至24时,经复核确诊,毕节市织金县新增59例阳性病例 ,均诊断为新冠肺炎无症状感染者。截至9月16日24时,毕节市此轮疫情现有确诊病例10例(其中1例由无症状感染者转归),无症状感染者616例 。确诊病例治愈出院1例 ,解除医学隔离观察9例。
〖贰〗 、《关于毕节市织金县新增59例无症状感染者调查处置情况的通报》9月16日0时至24时,经复核确诊,毕节市织金县新增59例阳性病例,59例均诊断为新冠肺炎无症状感染者。截至9月16日24时 ,毕节市此轮疫情现有确诊病例10例、无症状感染者616例 。确诊病例治愈出院1例,解除医学隔离观察9例。
〖叁〗、遵义 、黔南、毕节织金新增阳性病例调查处置情况如下:遵义市新增4例无症状感染者情况发现过程:2022年9月12日,红花岗区集中隔离管控人员、播州区重点行业人员及区域核酸检测中发现4名新冠病毒核酸检测结果异常人员。
〖肆〗 、《关于毕节市新增17例无症状感染者调查处置情况的通报》2022年10月4日0—24时:全市新增无症状感染者17例 。确诊病例治愈出院50例 ,解除医学隔离观察119例。织金县新增无症状感染者均来源于隔离管控人员,赫章县新增无症状感染者来源于隔离管控和重点管控区域人员。
〖伍〗、《关于毕节市新增30例无症状感染者调查处置情况的通报》2022年10月3日0—24时:全市新增无症状感染者30例 。确诊病例治愈出院37例,解除医学隔离观察129例。织金县、七星关区新增无症状感染者均来源于隔离管控人员 ,赫章县新增无症状感染者来源于重点管控区域人员。

44+81!9月26日贵州省新冠肺炎疫情信息发布
022年9月26日0—24时,贵州省新增新冠肺炎确诊病例44例,新增无症状感染者81例 。具体信息如下:新增病例分布新增确诊病例:均为毕节市报告 ,共44例。新增无症状感染者:贵阳市4例,毕节市77例,总计81例。无症状转确诊:毕节市1例无症状感染者转为确诊病例。治愈与解除隔离情况确诊病例治愈出院:全省共13例 。
022年9月26日贵州省新冠肺炎疫情信息2022年9月26日0—24时:全省新增确诊病例44例新增无症状感染者81例无症状感染者转确诊病例1例。确诊病例治愈出院13例 ,解除医学隔离观察105例。
月29日浙江省第八十场新冠肺炎疫情防控新闻发布会主要围绕杭州市125疫情处置情况展开,介绍了疫情基本情况 、应急处置措施及后续工作重点,截至11月29日9时,疫情总体态势平稳、风险可控 。疫情基本情况 11月25日12时20分 ,浙江接到上海市协查函,有2名新冠肺炎确诊病例的密切接触者流入杭州市。
赤道几内亚:8月30日中国驻赤道几内亚大使馆发布消息,对所有入境赤几的常住及非常住居民 ,取消在酒店强制隔离和上交护照的要求。阿根廷:据阿根廷华人网报道,阿根廷移民局从8月29日起,取消自2020年9月份新冠肺炎疫情卫生紧急状况以来在入境时需填写的健康“电子宣誓单” 。
020年9月28日 ,孟加拉国新增32例新冠肺炎死亡病例,新增1407例确诊病例,累计确诊病例达360555例 ,累计死亡5193例。新增死亡与确诊数据孟加拉国卫生当局证实,过去24小时内,32人死于新冠肺炎感染 ,死亡人数增至5193人;新增确诊病例1407例,累计确诊病例达360555例。
9月29日毕节市新增16例确诊病例及78例无症状感染者
〖壹〗、《关于毕节市新增16例确诊病例及78例无症状感染者调查处置情况的通报》2022年9月29日0—24时:全市新增确诊病例16例;新增无症状感染者78例,其中赫章县新增无症状感染者已于9月30日0时通报 。确诊病例治愈出院12例,解除医学隔离观察94例。织金县今日新增确诊病例及无症状感染者均来源于隔离管控救治的阳性人员诊断。
〖贰〗 、月16日0时至24时 ,经复核确诊,毕节市织金县新增59例阳性病例,均诊断为新冠肺炎无症状感染者 。截至9月16日24时 ,毕节市此轮疫情现有确诊病例10例(其中1例由无症状感染者转归),无症状感染者616例。确诊病例治愈出院1例,解除医学隔离观察9例。
〖叁〗、月18日0—24时 ,国家卫健委通报新增本土确诊病例92例,新增本土无症状感染者715例。
发表评论